SK14B Ch= HS-696 + HS-709
Motorola Inc. (ex Galvin Mfg.Co. Chicago); Schaumburg (IL)
- Country
- United States of America (USA)
- Manufacturer / Brand
- Motorola Inc. (ex Galvin Mfg.Co. Chicago); Schaumburg (IL)
- Year
- 1959
- Category
- Sound/Video Recorder and/or Player
- Radiomuseum.org ID
- 152725
Click on the schematic thumbnail to request the schematic as a free document.
- Number of Tubes
- 9
- Main principle
- Audio-Amplification
- Wave bands
- - without
- Details
- Rec.Player+Audio.Amp+LS
- Power type and voltage
- Alternating Current supply (AC) / 110 - 120 Volt
- Loudspeaker
- 7 or more Loudspeakers
- Power out
- 10 W (unknown quality)
- Material
- Wooden case
- from Radiomuseum.org
- Model: SK14B Ch= HS-696 + HS-709 - Motorola Inc. ex Galvin Mfg.Co
- Shape
- Console, Lowboy (legs < 50 %).
- Notes
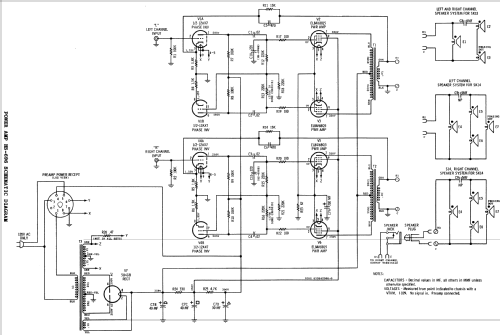
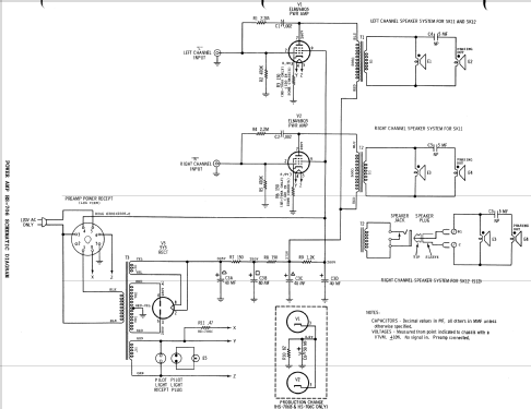
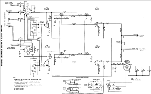
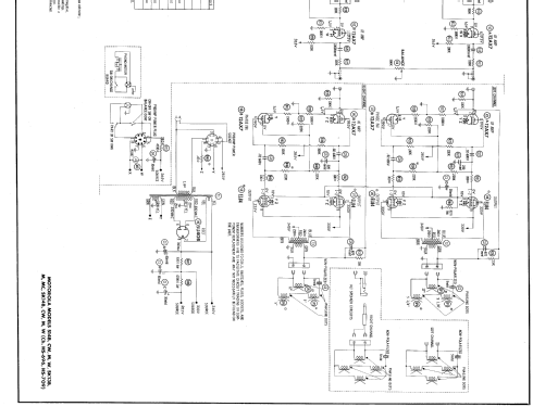
- The Motorola Model SK14B is an AC operated 9 Tube stereo Phono Amplifier with 4 Speed Automatic Record Changer. Uses pre-amp chassis HS-709 and power amp chassis HS-696. Cabinet is Blonde Oak. This model has Qty(1) 15" PM speaker, Qty(1) 12" PM speaker, Qty(2) 5.25" PM speakers and Qty(2) 5" PM speakers. Uses Record Changer VM23RC or VM24RC. Two cabinets make up this model, with the second cabinet holding the right channel speakers (S14B).
- Literature/Schematics (1)
- Photofact Folder, Howard W. SAMS (Date 8-59, Set 453, Folder 9)
- Literature/Schematics (2)
- - - Manufacturers Literature
- Author
- Model page created by Egon Penker. See "Data change" for further contributors.
- Other Models
-
Here you find 4623 models, 2967 with images and 4123 with schematics for wireless sets etc. In French: TSF for Télégraphie sans fil.
All listed radios etc. from Motorola Inc. (ex Galvin Mfg.Co. Chicago); Schaumburg (IL)