tandberg: Abgleich FM-Teil
? tandberg: Abgleich FM-Teil
Hallo liebe Sammlerkollegen!
Ich habe ganz günstig einen optisch wirklich toll erhaltenen Tandberg Solvsuper 12 um ein paar Euro defekt erstanden. Da das Gerät so wunderbar, fast neu, erhalten ist, will ich es komplett aufarbeiten.
Nun, defekt war der Tantal im FM-Teil, habe auch weitere Elkos getauscht - so weit so gut. Gerät spielt, nur leider ist der FM-Empfang nicht optimal. Wenn man einem Sender näher kommt, kommt dieser verzerrt, wird besser, Stereoanzeige kommt, beim weiterdrehen des Abstimmknopfes wird der Sender wieder leiser, Stereo verschwindet, Sender ebenfalls, um dann beim weiterdrehen dann wieder hörbar zu werden, Stereo kommt wieder und wenn man noch weiter dreht, ist der Sender wieder weg.
Die Feldstärke wird beim abstimmen immer größer, Sender aber immer leiser und ist bei Maximalausschlag weg. Ist ein wenig abhängig von der Stärke des Senders - starke Ortssender zeigen das beschriebene, schwächere sind bei Maximalausschlag leise zu hören. Wenn man etwas hört, immer verzerrt, mit leichtem rauschen, manchmal auch surren, obwohl dies nicht aus dem Netzteil kommt.
Also kurz gesagt: es scheint ein kompletter Abgleich des FM-Teils nötig zu sein. Auch kann ich nicht ausschließen, ob da schon wer dran war, offen war das Gerät auf alle Fälle schon. Und: ich kann nirgends eine Abgleichanleitung für diese Art Varicap-Abstimmung finden. In den drei Spulen sitzt ja je ein Kern, die zur Sendereinstellung verschoben werden, und die Kerne sind auch noch abgleichbar. Wenn da schon jemand gedreht hat...
Kann mir jemand mit einer Abgleichanleitung aushelfen? Wie geht man da vor? Zur Verfügung steht ein Grundig AS5F, Oszi, HF-Voltmeter (HP 3400A).
Mit vielem Dank und freundlichen Grüßen!
Robert Falkner
Für diesen Post bedanken, weil hilfreich und/oder fachlich fundiert.
tandberg: Abgleich FM-Teil

Hallo Herr Falkner,
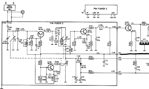
eine Abgleichanleitung für dieses Modell findet sich auf Anhieb nicht. Beim identischen Modell mit Cassettenteil 12C liegt zumindest der Schaltplan, der ist nun hierher kopiert.
Zum Abgleich selbst: dieser ist hier eher unkritisch, da die hauptsächliche Selektion in 2 keramischen Filtern vorgenommen wird. Das variometerabgestimmte Front-end benötigt eher keinen Abgleich.
Der eigentliche ZF-Begrenzer-Verstärker ist der bekannte RCA-IC CA3089 (später vom verbesserten CA3189 abgelöst). Dieses IC enthält auch den Quadratur-Detektor, der mit dem externen Schwingkreis als FM-Demodulator arbeitet.
Er benötigt nur einen linearisierten L/C Kreis, an L202 wird auf grössten NF-Pegel bei gleichzeitig geringsten Klirrfaktor abgeglichen. Vielleicht wurde an diesem Kern bereits gedreht?
Ein probehafter Abgleich (AFC abschalten) kann nach Gehör und Stereo-Anzeige-LED erfolgen. Sender auf Mitte abstimmen und Kern von L202 auf beste Wiedergabe einstellen.
Falls kein korrekter Abgleich erzielbar ist: Selten aber möglich wäre ein Defekt des IC CA3089. Auf der IC-Seite sind Datenblätter u.a. mit Spannungsangaben der Pins hinterlegt.
Für diesen Post bedanken, weil hilfreich und/oder fachlich fundiert.
tandberg: Abgleich FM-Teil
Hallo Herr Nagel,
vielen Dank für Ihre rasche Antwort.
Ja genau dies habe ich schon versucht, mit L202 wurde es nur sehr geringfügig besser, aber nicht zufriedenstellend. Der CA3089 ist vorsorglich getauscht, keine Änderung.
Ich habe den starken Verdacht, dass vor mir bereits jemand an den Kernen und Trimmern im Empfangsteil gedreht hat. Das Gerät war ja bereits geöffnet, man erkennt es an den üblichen Spuren an den Schrauben - eine hat gefehlt. Auch an den Schlitzen der Trimmer...
Welche Defekte um den CA3089 kämen da in Frage? Bzw. wie geht man bei einer Variometerabstimmung von Null weg grundsätzlich vor? Also wenn das Front End das erste Mal in Betrieb genommen und abgeglichen wird?
mit freundlichen Grüßen
Robert Falkner
Für diesen Post bedanken, weil hilfreich und/oder fachlich fundiert.
tandberg: Abgleich FM-Teil
Sehr geehrter Herr Nagel,
ich lag mit meiner Vermutung richtig: ich habe nochmal den Empfangsteil geöffnet und am Boden Ferritbrösel gefunden. Ich ahnte nichts Gutes - bei näherer Betrachtung stellte sich heraus, dass der rechte Ferritkern auf einer Länge von etwa 5mm gebrochen ist. Ich habe ihn nun am Tisch liegen - mit einem Teil der Bruchstücke.
Was kann man nun tun? Wer kann solche Ferritkerne haben? Verzweiflung macht sich breit...
Nun ist klar, warum der so günstig war.
mit freundlichen Grüßen
Robert Falkner
Für diesen Post bedanken, weil hilfreich und/oder fachlich fundiert.
tandberg: Abgleich FM-Teil

Hallo Herr Falkner,
das hört sich erst mal nicht so gut an. Der zerbrochene Kern kann eigentlich nur vom einzigen ZF-Kreis im Frontend, L106, stammen ... Haben Sie Bilder des Schadens die hier gezeigt werden können?
Die 3 Variometerkerne selbst werden ja vom Abstimmmechanismus bewegt. Abgeglichen werden diese Schwingkreise mit ihren Paralleltrimmern C104, C109 und C119.
Ich denke, dass sich der Schaden trotzdem instand setzen lässt. Hierzu würde ich systematisch - von hinten nach vorn - vorgehen. Also zunächst den ZF- und Demodulatorteil prüfen.
Hierzu soll am Eingang des ZF-Verstärkers, idealerweise an der Basis von Transistor Q201, das ZF-Signal vom Meßsender entsprechend der Mittenfrequenz der keram. Filter eingespeist werden. Pegel gering halten, FM modulieren. Den Demodulationskreis auf grössten NF-Pegel wie oben beschrieben abgleichen.
Für diesen Post bedanken, weil hilfreich und/oder fachlich fundiert.
tandberg: Abgleich FM-Teil
Hallo Herr Nagel,
vielen Dank für Ihre Hinweise.
Es ist nicht der Kern von L106, sondern vom Variometer der rechte, müsste L104 sein, da ja C119 zum abgleichen der Oszillatorfrequenz dient. Sitzt auf der Platine direkt drunter.
Es hat also jemand schon versucht - wahrscheinlich mit ungeeignetem Werkzeug. Wie auch immer, der Kern ist hin. Es fehlen ca. 3mm von ca. 13,5mm. Mit Bruchstücke kleben ist da nix - soetwas habe ich schon mal bei einem Stereodecoder bei einem der 19kHz-Filter gemacht, da waren aber alle Stücke da und ein Neuabgleich hat einwandfrei funktioniert. Hier fehlen aber etwa die Hälfte der Bruchstücke, zudem sind die meisten Brösel.
Anbei zwei Bilder.
Habe aber schon mit dem Tandberg-Service in Remscheid Kontakt aufgenommen, mal sehen, ob es da was gibt...
mit lieben Grüßen
Robert Falkner
Anlagen:- Tandberg ss12, Front End (87 KB)
- Tandberg ss12, Ferritkern L104 (39 KB)
Für diesen Post bedanken, weil hilfreich und/oder fachlich fundiert.