RÖHREN - MODULATOR FÜR LANG- UND MITTELWELLE
RÖHREN - MODULATOR FÜR LANG- UND MITTELWELLE

zur Hörbarmachung von Tonquellen auf historischen Rundfunkempfängern
Vom Schrottradio
zum echten Röhren – Modulator
[Dieser Artikel ersetzt, bzw. ergänzt den früheren Artikel "Schaltschemas für Modulator" ]
Als Sammler von historischen Rundfunkempfängern ist man stolz auf seine sorgfältig restaurierten Geräte. Aber speziell bei Empfängern, die nur die AM- Bereiche Lang- Mittel- oder Kurzwelle besitzen, wird diese Freude getrübt:
Es gibt immer weniger brauchbare Programme zu empfangen. Viele Sender wurden und werden in der Leistung vermindert, ganz abgeschaltet oder auf Digitalbetrieb umgestellt, wodurch nur noch ein lautes Rauschen hörbar ist.
Zudem werden immer mehr verschiedenartige Geräte auf den Markt gebracht, die willkürlich und breitbandig Störungen auf Lang- und Mittelwelle verursachen, ohne dass etwas dagegen unternommen wird. Dadurch wird der Empfang der noch verbleibenden wenigen Programme vereitelt.
Für den normalen Sammler, dem es einfach nur darum geht, wieder eine Programmquelle für seine AM- Radios zu haben, ist das als "Heimsenderlein" angebotene Gerätchen die ideale Lösung.
Als nachteilig kann man aber u. A. empfinden, dass das Gerät "zu modern" und nur mit zeitgemäßen Halbleitern aufgebaut ist.
Für manche Sammler und Betreiber von historischen Röhrenempfängern kann es durchaus erstrebenswert sein, innerhalb ihres Hobbybereiches moderne Technik möglichst zu vermeiden und sich daher auch Zubehörgeräte am besten nur in klassischer Röhrentechnik wünschen.
Dazu kommt noch, dass man beim Zusammenbau eines IC- "Heimsenderleins" nicht sehr viel Kreativität einsetzen kann. Die vorgefertigte Platine und die Bauteile erlauben hier nur wenig Spielraum.
Eine entsprechende Schaltung in Röhrentechnik als Bausatz auf einer Platine anzubieten, ist nur eingeschränkt möglich. Die Problematik besteht hauptsächlich darin, dass die für Röhrentechnik geeigneten Bauteile serienmäßig nicht mehr vorhanden sind. Dies betrifft besonders die HF- Bauteile wie Spulen und Drehkondensatoren.
Die Problemlösung besteht hier in Form eines Schlachtradios, vorzugsweise das Chassis eines ehemaligen AM- Supers.
Die meisten Sammlern erhalten irgendwann einmal ein "Schrottradio", wovon Gehäuse, Skala oder Chassis in einem fast irreparablem Zustand sind, so dass ein Wideraufbau sinnlos erscheint.
Von einem solchen AM- Super- Schrott- Chassis kann man eine ganze Anzahl an Bauteilen übernehmen: Netzteil, Trafo, Drehkondensator, Bandfilter und Röhrenfassungen
(nicht Sockel, die sind schon an den Röhren).
Als Neuteile benötigt man neben einigen Röhren hauptsächlich handelsübliche Widerstände und Kondensatoren.
Die Verwendung eines AM / FM- Supers ist natürlich ebenso möglich, die FM- Teile werden dann ausgebaut, bzw. bleiben ungenutzt.
Nachfolgend wird nun eine solche Schaltung vorgestellt.
Dieser Röhren- Modulator ist eine hervorragende Gelegenheit für Leute, denen es spass macht, eine interessante Schaltung mit hohem Gebrauchswert in echt klassischer Röhrentechnik zu bauen. Einige bereits erfolgreiche Erbauer haben das Gerät in ständigem Gebrauch und sind sehr begeistert davon.
Um diese Schaltung erfolgreich (nach)bauen und in Betrieb nehmen zu können, sollte ein gewisser Kenntnisstand an klassischer Rundfunktechnik vorhanden sein.
Wenn Sie diese Anleitung hier Inhaltlich einigermaßen gut verstehen, werden Sie auch wohl in der Lage sein, dieses Gerät zu bauen. Ansonsten sollten Sie sich nur mit Unterstützung eines erfahreneren Kollegen an diese Sache heranwagen.
Die angegebenen Schaltungsbeispiele sind weniger als starre Vorlagen gedacht, sondern mehr in dem Sinne, dass Sie sich aus deren Details die Schaltung zusammenstellen, die Ihren Wünschen an ehesten entspricht. Es ergibt sich damit auch ein Anreiz, zu Experimentieren und vielleicht auch noch neue Möglichkeiten herauszufinden. Man kann dabei eine Menge lernen und ein Gefühl für die klassische Rundfunktechnik bekommen, - es ist mal was Anderes, als immer nur Radios zu restaurieren.
Zur Inbetriebnahme benötigt man ein Vielfach- Messgerät, einen NF- Sinus- Generator sowie einen gut funktionierenden Kontroll- Empfänger mit einigermaßen zuverlässiger Feldstärkeanzeige (am besten mit durchgehendem Bereich) und, nach Möglichkeit, ein Oszilloskop, einen Frequenzzähler und ein L/C- Messgerät.
Im Idealfall haben Sie vielleicht noch einen Quarz- Referenz- (PLL) Eichgenerator, der auch später im Betrieb als Steuer- Oszillator dienen kann.
Bei Erprobung der verschiedenartigsten Möglichkeiten erwiesen sich die hier gezeigten Schaltungen in jeder Hinsicht als beste Lösung. Sie sind das Resultat aufwändiger Untersuchungen und Entwicklungen.
Andere häufig anzutreffenden Primitiv- Schaltungen weisen fast immer gewisse Nachteile auf, wie schlechter Modulationsgrad, schlechte Wiedergabequalität = hoher Klirrfaktor, schlechte Frequenzkonstanz, unerwünschte Ober- und Nebenwellen, etc.
Im Prinzip hat dieser AM- Modulator eine große Ähnlichkeit mit der Misch- Schaltung eines Superhet-Empfängers. So wie dort mit einer Mehrgitter- Mischröhre (Hexode oder Heptode) eine Oszillatorfrequenz mit der Eingangsfrequenz gemischt wird, wird hier in einer Heptode eine hochfrequente Trägerfrequenz mit dem gewünschten Niederfrequenz- Tonsignal gemischt.
Damit erspart man sich den für die klassische Anodenmodulation erforderlichen kompletten NF- Modulations- Verstärker einschließlich aller mit diesem Schaltungsprinzip einhergehenden Probleme.
Die Komponenten
Schaltungstechnisch wurde der Modulator hier in 3 Hauptkomponenten aufgeteilt:
-
die Grundschaltung in Bild 11 mit Oszillator, NF- Verstärker und eigentlicher Modulator- Stufe;
-
der Ausgangskreis in mehreren Varianten in den Bildern 21, 23 oder 24;
-
die Stromversorgung, bestehend aus Transformator, Gleichrichter und Stabilisierung, in mehreren Varianten auf den Bildern 60, 61, 62, 65, 68, 71, 72.
Das Grundprinzip
Das Bild zeigt die prinzipielle Funktion.
Eine Hochfrequenz-Trägerschwingung HF, von einem Oszillator geliefert, wird dem ersten Steuergitter g1 einer Heptode V2 zugeführt. Das zweite Steuergitter g3 erhält das Niederfrequenzsignal NF von der zu übertragenden Tonquelle. An der Anode der Heptode wird die HF- Schwingung, nun moduliert mit dem Tonsignal, abgenommen.
Die weiteren Gitter dieser Röhre, die Schirmgitter g2+4 und Bremsgitter g5, haben nur Hilfsfunktionen.
Die Grundschaltung
Bild 11
zeigt die funktionsfähige Grundschaltung.
Zum besseren Verständnis drucken Sie sich die hier behandelten Schaltungen nach den angefügten Dateien [im Anhang von Post 7] am besten in voller Größe aus, die Sie dann während dem Lesen des Textes verwenden.
Die Schaltung benötigt eine stabilisierte Anodenspannung von 200...216 V DC (hier 200L+ genannt), eine weitere stabilisierte Spannung von ca. 85 V (85L+), ferner eine negative Gittervorspannung von ca. –8,2 V, ebenfalls stabilisiert und natürlich 6,3 V Heizwechselspannung (L6,3V und N6,3V)
Die Röhre V1, (rechts im Bild, hier eine Triodeneinheit der Doppeltriode ECC82), stellt die Oszillatorschaltung dar, die genau wie in einem Superhet arbeitet. Der Schwingkreis, bestehend aus L11a und CV11, liegt im Anodenkreis (von V1), die Rückkopplungswicklung L11b wird jeweils zum Gitter 1 von V1 und V2 geführt.
Das von den Buchsen X41/42 zugeführte Stereo- NF- Signal wird mit R46 und R47 zu einem Monosignal zusammengeführt, das mit P41 auf den richtigen Modulationsgrad eingestellt wird.
Mit der Triode V4 (hier das Triodensystem der ECH84) wird dieses NF- Signal vorverstärkt und über C31 der Katodenfolgestufe V3, (links im Bild) zugeführt (hier die zweite Triode der Doppeltriode ECC82).
An der Anode von V2 erscheint nun das modulierte HF- Signal, das mit C22 ausgekoppelt wird.
Die weitere Verarbeitung des Signals erfolgt in den Antennenkreis- Bildern 21...24.
Das Prinzip der Amplitudenmodulation besteht darin, dass ein hochfrequenter Träger in seiner Intensität (bzw. Amplitude) im Takt eines niederfrequenten Signal verändert wird.
Ohne Modulation hat dieser Träger 50 % seines Maximalwertes. Positive Halbwellen des niederfrequenten Signals steuern diesen Träger von 50 % herauf bis zu 100 %, negative Halbwellen steuern den Träger von 50 % herab bis zu 0 %.
Daher wird mit dem Trimmpotentiometer P21 mit einer negativen Gittervorspannung der richtige Modulations- Arbeitspunkt eingestellt, d. h. auf 50 % des Maximalwertes. In der Praxis entspricht dies je nach Röhren- und Spannungsstreuung - 5....-7 V, die über R24 dem g3 zugeführt wird. Die genaue Einstellung wird später beschrieben.
Etwas zur Theorie dieser Schaltung:
Eine saubere Modulation mittels einer Heptode erfordert, dass die Hochfrequenz- Schwingung (HF) des Oszillators ausschließlich auf das HF-Gitter g1, aber keinesfalls auf ein anderes Gitter gelangt. Deshalb müssen die anderen Gitter für Hochfrequenz möglichst niederohmig sein, d. h. einen HF- Kurzschluss darstellen.
Speziell auf dem Gitter g3 darf sich nur die Niederfrequenz NF-, aber keine HF- Spannung befinden. Jedoch gelangen durch die Schaltkapazitäten Ca-g3 und Gg1-g3 unerwünschte HF-Anteile doch noch auf dieses Gitter. Um diese HF zu unterdrücken, wurde von g3 ein Kondensator C23 mit 4,7 nF (= 4n7) nach Masse gelegt.
Da dieser 4,7nF- Kondensator für das NF- Nutzsignal aber schon eine merkliche Last darstellt, ist die Katodenfolgestufe V3 (hier die zweite Triode der Doppeltriode ECC82) erforderlich.
Diese Stufe bewirkt selbst zwar keine Spannungsverstärkung, sie hat aber einen sehr niederohmigen Ausgang, um das NF-Signal trotz der Belastung durch C23 voll auf das NF-Gitter g3 bringen zu können.
Für die beiden Schirmgitter g2+4 von V2 (Heptodensystem der ECH84) ist es kein Problem, diese mit den Kondensatoren C21 und C71 mit kräftiger Kapazität abzublocken, da hier nur Gleichspannung anliegt.
Wenn man diese Maßnahme unterlässt, entstehen Intermodulations- Verzerrungen, die eine unsaubere, klirrende Wiedergabe zur Folge haben. Bei einem einzelnen Sinuston ist dies weniger auffallend, dafür aber umso mehr bei einem Gemisch von Tönen, wie es bei Musik der Fall ist. Diese verliert dann ihre Transparenz und klingt wie ein verwaschener Tonbrei.
Diesen Effekt kann man demonstrieren, indem man den umgekehrten Weg wie hier geht und V2-g3 möglichst hochohmig ansteuert, z. B. mit einer Pentode EF86, mit Ra = 330 k und ohne C23.
- Grundschaltung Bild 11 (13 KB)
Für diesen Post bedanken, weil hilfreich und/oder fachlich fundiert.
Der Ausgangskreis

- Wie kommt das Modulatorsignal zum Radio ?
Je nach Wünschen und Bedingungen des Betreibers sind ganz unterschiedliche Methoden erforderlich, das Ausgangssignal zum Empfänger zu bringen:
a) Direktankopplung an Radio:
Gehen wir zunächst davon aus, Sie wollen ihr Modulator- Signal nur in einem bestimmten Radio hören, bzw. empfangen.
Dies ist nach Bild 21 relativ einfach zu bewerkstelligen.
Der Kondensator C22 koppelt das modulierte HF- Signal aus, das von der Heptoden-Anode (V2-a) der ECH84 kommt.
Dieses wird nun auf einen Schwingkreis geführt, der aus dem Drehkondensator CV21 und den beiden in Reihe geschalteten (ex- Bandfilter-) Spulen L21A und L21B besteht.
Den Verbindungspunkt von L21A und L21B führen Sie zu einer Antennenbuchse (z. B. Bananenbuchse) A Ihres Modulators.
Führen Sie nun die Antenne (bzw. deren Zuleitung) Ihres Empfängers möglichst nahe an dieser Buchse vorbei.
Schließen Sie einen Draht von ca. 15...30 cm an diese Buchse an und wickeln Sie diesen über eine Länge von 5...15 cm um die Antennenzuleitung ihres Empfängers.
Mit der Länge der Umschlingung bestimmen Sie die Signalstärke, mit welcher der Modulator im Radio erscheint.
Ist das Signal zu groß, wird der Empfänger übersteuert. Dies macht sich durch verzerrte Wiedergabe, überschlagende Magische Augen und Störungen beim Empfang anderer Sender bemerkbar.
Es kann vorteilhaft sein, wenn über eine zusätzliche Buchse E das Massepotential (Erde) des Modulators mit der Erdbuchse des Empfängers verbunden wird.
Falls die Modulation verbrummt erscheint, ist dies unbedingt anzuraten.
{Falls dieser Empfänger keine Netztrennung hat (ohne Trafo oder Spartrafo), ist unbedingt auf einen ordnungsgemäßen spannungsfesten Trennkondensator an dessen Erdbuchse zu achten.
Das Gerät muss auch so eingesteckt sein, dass sein Chassis keine Spannung gegen Erde führt. }
Es ist dringend ratsam, das Modulator- Chassis bzw. -Masse mit dem PE- Leiter zu verbinden. (Schuko-Stecker + Kabel)
Auf diese Weise wird das Modulator-Signal in den Empfänger eingekoppelt, ohne dass es nach außen hin eine nennenswerte Reichweite erzielt. Es ist praktisch nur auf einem Radio zu hören, welches an dieser Antenne betrieben wird. Zugleich ist auch noch uneingeschränkt der Empfang aller anderen Sender möglich.
b) Mit Rahmen- oder Ferritantenne:
Mittels einer Rahmenantenne erreicht man eine gewisse räumliche Unabhängigkeit zwischen Modulator und Empfänger.
Ersatzweise kann man auch eine Ferritantenne verwenden.
Da diese Antennen ein Magnetfeld erzeugen, wirkt sie besonders auf Radios, die mit Ferritantennen empfangen.
Die Reichweite hängt wesentlich vom Durchmesser der Rahmenantenne, bzw. der Länge der Ferritantenne ab.
Kleine Konstruktionen erzielen zwar ein sehr starkes Signal in ihrer Nähe, das aber rapide abnimmt, je größer die Entfernung im Verhältnis zum Durchmesser ist.
Anstelle der zuvor genannten Spulen L21A und L21B tritt die Rahmen- oder Ferritantenne L21, die zusammen mit dem Drehkondensator CV21 wieder einen Schwingkreis bildet. Daher muss die Induktivität der Antenne entsprechend der Betriebsfrequenz gewählt werden:
Um 500 kHz sollten es 0,2...0,25 mH sein, für Langwelle 200...300 kHz ist ca. 1 mH erforderlich.
Die Rahmenantenne wird genau wie eine solche für Empfangszwecke konstruiert.
c) Mit Induktionsschleife:
Zur Versorgung größerer Flächen hat sich die Induktionsschleifen- Antenne (Bild 24) bestens bewährt (auch Ring- bzw. Loop- Antenne genannt). Dies ist eine geschlossene Drahtschleife, welche den zu versorgenden Raum oder das Gelände umgibt, in welchem der Modulator empfangen werden soll.
Damit kann der Modulator von allen Geräten, die sich in einem Raum bzw. Gebäude befinden, empfangen werden, was für eine Radiosammlung mit einer größeren Anzahl betriebsfähiger Geräte sehr vorteilhaft ist.

Da diese Induktionsschleife für Lang- und Mittelwellen nur eine niedere Impedanz hat, muss sie mit einem Pi- Filter angepasst werden.
Dieses besteht wieder aus dem Drehkondensator CV21 und den beiden in Reihe geschalteten Spulen L21A und L21B, einem ausgangsseitigen Drehko CV22, (der ggf. entfallen kann, da er nicht sehr wirksam ist).
Parallel dazu liegt die Kondensatorgruppe C29A...C29D, die über den Hexadezimalschalter S24 zugeschaltet werden.
Über die Schalterstellungen 0...9 und A...F sind sämtliche Kombinationen der Werte 0,5 – 1 – 2 und 4 nF schaltbar, also von 0 bis 7,5 nF in Stufen zu 0,5 nF.
Parallel zu CV22 bzw. C29 wird über Antennenbuchse X2 die Loop- Antenne gespeist.
Für diesen Post bedanken, weil hilfreich und/oder fachlich fundiert.
Stromversorgung

Der Modulator benötigt folgende Spannungen:
· Anodenspannung + 200...220 V, möglichst stabilisiert, (hier 200L+ genannt)
· Schirmgitterspannung + 85 V, unbedingt stabilisiert, (hier 85L+)
· negative Gittervorspannung ca. - 8,2 V, stabilisiert, und
· 6,3 V Heizwechselspannung (L6,3V und N6,3V); N6,3V liegt auf Masse, wie auch die Gegenpole der vorgenannten Spannungen.
Von dem Schlachtradio, das als "Opfergerät" dient, verwendet man natürlich auch dessen Netzteil, also Netztrafo, Gleichrichter sowie die Siebmittel Elkos, Drossel oder Siebwiderstand. Die Schaltung wird für die erforderlichen Spannungen ergänzt und kann dann wie im Beispiel Bild 61 aussehen:
(Drucken Sie sich auch diese Schaltungen am besten in voller Größe aus, falls noch nicht geschehen, [sh. auch Anhang in Post 7])
Die gebräuchlichsten Radionetzteile
Die Netzteilschaltungen nach den Bildern 65....68 wird man am Häufigsten antreffen.
Das Netzkabel sollte durch ein Dreileiterkabel ersetzt werden, mit PE- Leiter auf Chassis.
Die Kondensatoren C61..62 verhindern Brummmodulation und müssen sehr spannungsfest sein, also 1000 V DC oder 630 V AC 50 Hz.
An den Punkten B1+ und B1- findet man die "rohe" Anodengleichspannung, die von einer nachfolgenden Siebung und Stabilisierung auf die gewünschten Werte gebracht wird.
Da in dieser Schaltung der Netztrafo weitaus geringer belastet wird als zuvor in der Empfängerschaltung, wird er oft zu hohe Spannungen liefern. Sollte die Heizspannung über 6,7 V liegen, versuchen Sie durch Umklemmen auf Netzspannung 240 V Abhilfe zu schaffen. Die Heizspannung soll dann aber nicht unter 6,0 V sinken. Ggf. lässt sich mit einem Vorwiderstand vor dem Trafo die Spannung genau anpassen.
Man kann nur Netztrafos für 6,3 V Heizspannung verwenden; für 4 V gibt es leider keine geeigneten Modulatorröhren !
Im unteren Teil ist jeweils die Schaltung zur Erzeugung der negative Gittervorspannung eingezeichnet. Hierzu wird die 6,3 V Heizwechselspannung mittels C91, C92 und den Dioden V91/92 in negative Richtung verdoppelt und mit V93 auf - 8,2 V stabilisiert.
Zu Bild 68 :
Falls Sie eine Gleichrichterröhre verwenden möchten, obwohl der Transformator (T6) nur einphasig für Brückengleichrichtung ausgelegt war, so lässt sich eine Zweiweg- Gleichrichterröhre mittels zweier zusätzlicher Dioden 1N4007 zum Brücken- Gleichrichter ergänzen.
Die Gleichrichterröhre muss eine hohe Faden- Katodenisolation aufweisen; geeignet sind EZ2, EZ11, EZ40, EZ40A, EZ41, EZ80, EZ90, 6X4, 6BX4, 6X5 und 6Z4/84.
Dieser Trick ist natürlich auch bei Radio- Reparaturen zu empfehlen, falls kein original zweiphasiger Trafo verfügbar ist.
|
Die Stabilisierung
Grundsätzlich sollte nicht auf die Stabilisierung von Anoden- und Schirmgitter- Spannung verzichtet werden.
Kleine, sonst kaum zu bemerkende Netz- Spannungsschwankungen verursachen ständige Änderungen der Frequenz.
Außerdem werden diese Spannungsschwankungen in der NF- Stufe verstärkt mit der Folge ständiger Arbeitspunktverschiebung der Modulator- Röhre.
Bei unstabilen Spannungen gibt es keine eindeutigen Arbeitspunkte, die man einstellen kann, der Betrieb wird "gummiartig"
Die gewünschte Anodenspannung von ca. 200 V und die Schirmgitterspannung von ca. 85..90 V erhält man in Bild 71 durch Reihenschaltung der Stabilisatorröhren 108C1 (V81) mit einer 90C1 (V82).
Falls aus irgendwelchen Gründen keine solchen Stabilisatorröhren zum Einsatz kommen sollen, können diese durch geeignete Zener- Dioden ersetzt werden.
Die Stabi-Röhren werden über ihre internen Verbindungen so geschaltet, dass die Ausgangsspannung verschwindet, wenn eine Röhre gezogen wird.
Die Werte der Widerstände R70 und R71 sind abhängig von der Höhe der angelieferten Spannung. Sie müssen so gewählt werden, dass an Punkt B2+ eine Spannung von ca. 250 V vorhanden ist.
Bei R70 sollte man mit wenigstens 220 Ohm beginnen. R71 kann erwartungsgemäß im Bereich 1...6 kOhm liegen.
Zum Abgleich ist hierzu ein etwas kräftigeres Drahtpoti (= > 10 W) oder ein Widerstand mit Abgreifschelle vorteilhaft. Die ermittelten Werte können durch Festwiderstände ersetzt werden.
Das Verhältnis R70 : R71 sollte ca. bei 1 : 3 bis 1 : 4 liegen, z. B. R70 = 680 Ohm, R71 = 2200 Ohm.
Sollte es zu Problemen kommen, kann man den Widerstand R81 noch in den Abgleich mit einbeziehen. Dann braucht man nicht mehr auf 250 V an B2+ abzugleichen, dafür auf 22...25 mA durch R81. R81 sollte mindestens 560 Ohm haben.
Falls im "Opfergerät" eine Siebdrossel war, können Sie diese anstelle von R71, nun als L71, weiterverwenden. Der Spannungsabgleich erfolgt dann nur über R70.
Auch die Primärwicklung* eines ehemaligen Lautsprechertrafos leistet gute Dienste als Siebdrossel.
*(gesamt oder windungssinngemäß zusammen mit Sekundär)
|
Je nach Röhrenvorrat kann evtl. auch die Schaltung nach Bild 72 bevorzugt werden.
Für R70, R71 und R81 gilt, wie oben beschrieben. Durch R81 sollen ca. 16 mA fließen, durch R72 ca. 9 mA.
Noch bessere Spannungsstabilisierung:
Die zuvor beschriebenen Stabilisierschaltungen genügen normalerweise den Anforderungen.
Aber auch hier kann man den Aufwand, bzw. Luxus nach oben treiben, wie in anderen Bereichen auch.
Noch besser als die Querstabilisierung mittels Glimmstabilisisatorröhren ist die elektronsch geregelte Längsstabilisierung:
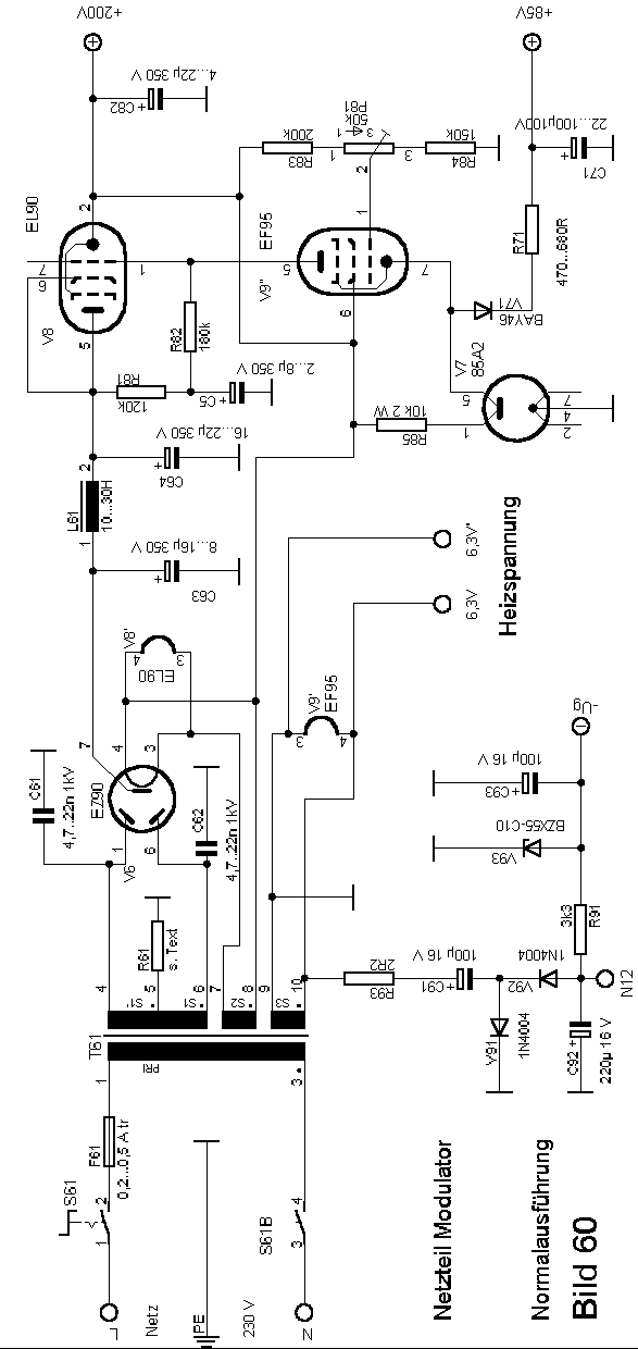
Netzteil mit Längsstabilisierung, Normalausführung
(Anlage Bild [Mdl60.gif] )
Die vom Netztrafo T61 gelieferte Anodenwechselspannung wird mit der Gleichrichterröhre V6 gleichgerichtet, über C63, L61 und C64 geglättet und mit der Längsregelröhre V8 elektronisch auf +200 V stabilisiert, was mit P81 eingestellt wird. Die Pentode V9 steuert V8, Der Glimmstabilisator V7 liefert die Referenzspannung von + 85 V, die auch als Schirmgitterspannung für V2 und V4 benötigt wird.
Eine ggf. zu hohe Spannung an C63 ( > 350 V ) kann durch einen zusätzlichen R61 vermindert werden, der sich zudem als Ladestrombegrenzer für die Gleichrichterröhre V6 positiv auswirkt.
V6 und V8 haben eine eigene Heizwicklung, die mit V8- Katode verbunden wird. Die Heizwicklung für die übrigen Röhren V1/2/3/4/5/9 dient auch über die Dioden V91/92 zur Erzeugung einer negativen Gittervorspannung für V2-g3. Am Punkt N12 kann diese Spannung für weitere Zwecke abgegriffen werden.
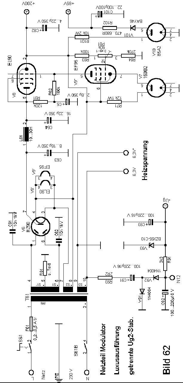
Netzteil mit Längsstabilisierung, Luxusausführung (sehr empfehlenswert)
(Anlage Bild [Mdl62.gif] )
Der vorherigen Schaltung haftet noch der Nachteil an, dass kleine Spannungsschwankungen, verursacht durch den Schirmgitterstrom, die Regelung schädlich beeinflussen können.
Um dies zu vermeiden, wird hier die +85V Schirmgitterspannung mit einer separaten Glimm- Stabiröhre V10 (85A2 oder 85A1) stabilisiert. Als Referenzröhre V7 kann nun zweckmäßigerweise eine solche für höhere Spannung eingesetzt werden, hier z.B. eine 150B2 für 150 V. Entsprechend den Spannungsverhältnissen wird die Heizung der Röhre V9 nun mit V8 + V6 parallel geschaltet. Auch R83 + R84 haben dann andere Werte.
Diese Schaltung ist eindeutig gegenüber der Schaltung in Bild 60 zu bevorzugen. Der Qualitätsgewinn ist überproportional höher als der Mehraufwand.
Anlagen:Für diesen Post bedanken, weil hilfreich und/oder fachlich fundiert.
Bauteileauswahl

HF- Spulen
Gemäß dem Bestreben, zum Aufbau dieses Gerätes einen ehemaligen Superhet-Empfänger heranzuziehen, werden auch dessen Bandfilterspulen hier eingesetzt.
Hierzu werden die parallel zu beiden Spulen L1 und L2 liegenden Kondensatoren entfernt und beide Spulen werden dem Windungssinn entsprechend in Reihe geschaltet. Sie ergeben dann die Spulen L11 für den Oszillator und L21 für den Ausgangskreis.
Die Oszillatorspule L11: (Bild 11)
setzt sich aus den Teilspulen L11und L11' zusammen. Hinzu kommt eine Rückkopplungswicklung L11b die ca. 15...20 % der Gesamtwindungszahl haben soll.
Gelegentlich findet man ZF- Bandfilterspulen, die bereits eine solche Anzapfung haben, womit dieses Problem ideal zu lösen ist. Dies ist meistens bei dem zweiten bzw. letzten Bandfilter eines Supers der Fall, wo diese Anzapfung speziell für die Detektor- Dioden herausgeführt wurde.
Andernfalls kann man noch ca. 15 % Windungen von Hand hinzuwickeln, um den Teil L11b zu erhalten; oder man findet eine vorhandene Spule, die sowohl mechanisch und von der eher unkritischen Windungszahl passend ist, die man bündig neben der Bandfilterspule anbringt, wie auf diesem Bild an der oberen Spule zu sehen ist.
Die Pi- Filter- Spule L21 (Bild 24) :
Diese kann ganz einfach aus dem ersten Bandfilter des Supers gewonnen werden.
Drehkondensatoren
Als Drehkondensator CV21 im Ausgangskreis (20er Bilder) verwendet man natürlich den bisherigen AM- Abstimm- Doppeldrehko, dessen Pakete man parallel schaltet.
Falls man das Pi- Filter in Bild 24 ganz genau abstimmen will, benötigt man noch einen unabhängigen zweiten Drehkondensator CV22. Bei Material- oder Platzknappheit kann man evtl. darauf verzichten.
Die Oszillatorfrequenz braucht nur einmal am Anfang festgelegt zu werden. Hierzu verwendet man als CV11 zuerst den vorhandenen Abstimm-Drehko. Sobald auf die gewünschte Frequenz abgestimmt ist, misst man die Kapazität dieses Drehkos und ersetzt ihn durch die Festkondensatoren C13. Zum Feinabgleich kann man meistens die Kerne der Spulen verwenden, falls nicht, sieht man einen ca. 50 pF- Trimmer (CV11) vor.
Wellenbereiche
Das Mustergerät wurde auf den Langwellenbereich von ca. 200...400 kHz ausgelegt, worauf sich auch diese Anleitung bezieht. Soll Ihr Nachbaugerät jedoch auf Mittelwelle arbeiten, müssen die Induktivitäten (Spulen) verringert werden. Dies geschieht einfach, indem statt der beiden ZF-Filterspulen in Reihe, nur noch jeweils eine Filterspule verwendet wird.
AUFBAU
Der Aufbau sollte nach Gesichtspunkten der Rundfunktechnik erfolgen, die einzelnen Stufen sollen sich nicht störend beeinflussen, Signalwege sollten möglichst kurz, NF- Leitungen müssen abgeschirmt sein.
Die Spulen L11 und L21 dürfen nicht miteinander koppeln. Man kann sie so auf dem Chassis belassen, wie sie zuvor als ZF-Bandfilter angeordnet waren. Da das zweite (letzte) Bandfilter meistens dasjenige mit einer Anzapfung ist, wird man dies bevorzugt als Oszillatorspule L11 verwenden.
Die Röhren V2+V4 (ECH84) und V1+V2 (ECC82) arbeiten intensiv miteinander. Sie sollten nicht zu weit voneinander entfernt und möglichst so montiert sein, dass sich die direkt miteinander verbundenen Anschlüsse Pin 2 der ECH84 und Pin 7 der ECC82 am Nächsten sind, wie im Bild gezeigt.
Die ECH84 wird man am besten anstelle der vorherigen ZF- Röhre (EF..) zwischen den beiden (ehemaligen) Bandfilter platzieren.
Die ECC82 kann evtl. auf den Platz der früheren Diodenröhre (EBC.., EABC.., EAF..) kommen.
Um schädliche Kopplungen zu verhindern, sollten mindestens 20 mm hohe Abschirmbleche (1...5 im Bild zwischen die Lötfahnen der Röhrenfassungen eingesetzt werden. Sie werden mit der Mittelhülse verlötet und müssen mit Masse (Chassis) verbunden sein.
Man kann sie zugleich mit Röhrenpins verlöten, die auch auf Masse liegen, z. B. Pin 3 der ECH84 (Katode) und Pin 8 der ECC82 (Katode V1). Ansonsten dürfen sie mit anderen Lötfahnen keine Verbindung haben, an kritischen Stellen müssen sie isoliert werden. Man kann zugleich auch Bauteile auf ihnen verlöten, die auf Masse liegen.
Man sieht auf dem Bild die etwaige Anordnung der Bauteile, die natürlich frei verdrahtet und nicht als gedruckte Schaltung ausgeführt werden, wie hier angedeuted.
Als Material eignet sich gut lötbares Konservendosen- Weißblech oder dünnes Kupferblech, wie in diesem Beispiel gezeigt.
Besonders wichtig sind die Abschirmbleche 1 und 2 an der ECH84, wie im Bild gezeigt, sowie 4 und 5 an der ECC82, Blech 3 kann ggf. entfallen.
Die mit einem Abschirm- Symbol (in Bild 11) versehenen NF- Verbindungen müssen natürlich mit Schirmkabel ausgeführt werden, wobei der Schirm auf Masse liegen muss.
Die Heizleitungen L6,3 und N6,3 sollten miteinander verdrillt verlegt werden. Der Heizungs- N-Leiter N6,3 wird nur an einer zentralen Stelle mit Masse (GND) verbunden und wird sonst isoliert verdrahtet, d. h. ohne an einer anderen Stelle mit Masse verbunden zu werden.
Auf den angefügten Bildern können Sie ein Mustergerät sehen, einige davon mit bezeichneten Bauteilen. Die Anordnung der jeweiligen Bauteile richtet sich teilweise nach den Gegebenheiten des Chassis.
MDF_f1J.JPG
MDF_o1J.JPG
MDF_r1J+.JPG
MDF_s21J.JPG
MDF_u2J.JPG
MDF_u4J.JPG
Die Grundschaltung entspricht Bild 11, jedoch mit einer ECC40 statt der ECC82 für V1+V3.
Der Ausgangskreis entspricht Bild 24
Das Netzteil entspricht Bild 61
Für diesen Post bedanken, weil hilfreich und/oder fachlich fundiert.
FREQUENZWAHL

Vor dem Aufbau sollte man sich einige Gedanken um die zukünftige Betriebsfrequenz machen. Es ist nicht unbedingt die beste Idee, für den Modulator eine zufällige Frequenz zu wählen, die nach einem oberflächlichen Versuch scheinbar frei ist.
Eine freie Frequenz sucht man mit einem möglichst empfindlichen Empfänger und einer guten Außen- Hochantenne. Mit tauben Radios ohne Antenne sind natürlich fast alle Frequenz frei, obwohl sie tatsächlich belegt sind. Auch sollte die Frequenzsuche bei Dunkelheit stattfinden, wenn alle Fernsender da sind. Tagsüber ist fast alles frei, aber Sie sollen ja auch am Abend keine gegenseitige Störungen verursachen.
Beachten Sie auch bitte, dass eventuell noch schwach vorhandene Oberwellen (meistens nur die erste) nicht auf empfangswürdige Sender fallen - die Betriebsfrequenz ist dann entsprechend zu verschieben.
Außerdem sollte man auch die Eigenschaften der verschiedenen Empfänger- Arten zu berücksichtigen. Während es bei einen normal trennscharfen Superhet kein Problem ist, den Modulator auf einer Frequenz in der Nähe eines starken Rundfunksenders zu betreiben, sollte man für die wenig selektiven Ein- oder Zweikreisempfängern eine Betriebsfrequenz wählen, die möglichst entfernt von starken Rundfunksendern liegt.
Hinsichtlich Nachbau- und Betriebssicherheit sowie Frequenzkonstanz sollte eine möglichst niedere Betriebsfrequenz gewählt werden.
Kurzwelle scheidet völlig aus, empfehlenswert ist der untere Mittelwellen- und ganz besonders der Langwellenbereich. Da dieser heutzutage noch weniger als MW gehört wird, hat man daher für sein eigenes Programm auch weniger unerwünschte Mithörer.
Längst- und Langwellen sind die Wiege der Funktechnik, sie haben es daher besonders verdient (wieder-)belebt zu werden.
Es hat auch einen besonderen Reiz, wenn der verwendete Empfänger mit der Empfangsmöglichkeit aller normal hörbarer Sender betrieben wird, am Besten an einer Hochantenne. Der Modulator erscheint dann wie ein normales Programm unter anderen Programmen, dadurch wird ein möglichst natürliches Empfangserlebnis gewährt.
Ohne Empfangsmöglichkeit anderer Sender könnte man ja den historischen Empfänger gleich nur auf NF- Wiedergabe betreiben und sich den Umweg über den Modulator sparen.
Rundfunk- Langwelle 150...285 kHz :
Da der Langwellenbereich relativ schmal ist, erscheinen die einzelnen Stationen schön breit auf der Skala, so auch der Modulator- Kanal.
Besser als auf MW sind hier auch mehrere fast freie Kanäle, auch nachts.
So z.B. 279 kHz, die Frequenz des Senders Minsk, der hier in Mittel(west)europa nur noch schwach ankommt oder die z. Zt. unbelegte 261 kHz. Mancherorts sind noch andere Kanäle relativ frei, z.B. 171, 189, 225, 252 oder 243 kHz.
Da die Oszillatorfrequenz dieses Gerätes nicht die Konstanz eines Quarzoszillators hat, ist es nicht in jedem Fall ratsam, sich genau auf die Frequenz eines schwach einfallenden Fernsenders zu setzen, denn durch die Frequenz- Unkonstanz (Drift) ergibt sich ein unangenehmer Überlagerungs- Brumm- oder Heulton bis zu einigen 100 Hz.
Es ist daher besser, sich genau zwischen zwei Rundfunksender zu platzieren, z. B. auf 274,5 zwischen Prag 270 kHz und Minsk 279 kHz.
Hierdurch entsteht ganz schwach im Hintergrund ein Überlagerungston von 4,5 kHz. In diesem Falle ist es weniger störend, wenn sich die Frequenz durch Drift um einige 100 Hz verschiebt.
An diesem 4,5 kHz- Ton kann man auch die Zwischenkanal- Abstimmung ausrichten - bei gleicher Tonhöhe nach jeder Seite ist man richtig.
"Zwischenwelle" 285...525 kHz :
Dieser Bereich ist meist nur schwach belegt, so dass er als Modulator- Betriebsfrequenz geradezu prädestiniert ist - der beste Bereich überhaupt ! Hier lassen sich praktisch immer Lücken finden, auf denen nichts oder fast nichts empfangbar ist und daher als Modulator- Frequenz ideal geeignet ist.
Sehr günstig ist der Bereich von 285...440 kHz. Hier befinden sich (noch) einige Flugfunkfeuer (Baken), z. T. auch Seefunkbaken. Dies sind Navigationssender kleiner Leistung und Reichweite, die an regelmäßig ausgestrahlten Morse- Kennungen erkennbar sind, (meist tonmoduliert, z. T. auch nur trägergetastet). Die Stilllegung dieser Baken ist bereits geplant, so dass dieser Bereich in absehbarer Zeit noch freier wird.
Außerdem arbeiten hier wie im gesamten LW- Bereich auch Datenübertragungskanäle von Hochspannungsfreileitungen, die an meist monotonen Geräuschen oder Impulsen zu erkennen sind und die man noch mehrere km von solchen Leitungen entfernt empfangen kann.
Die als Flugfunk- Baken erkennbaren Kanäle sollte man meiden, vor allem die stärker ankommenden. Diese gehören zu den nächsten Flughäfen und sind daher natürlich am wichtigsten - obwohl dann ein Flugzeug ganz langsam und nur wenige Meter über Ihr Haus hinweg fliegen müsste, um gestört zu werden. Ozeandampfer werden an Ihrer Wohnung ohnehin nicht vorbeiziehen.
Mit den Hochspannungs- Datensignalen braucht man weniger rücksichtsvoll zu sein, d.h. man braucht sie nur soweit zu beachten, dass die eigene Übertragung nicht gestört wird.
In dem Frequenzbereich 285...440 kHz waren früher auch Rundfunksender angesiedelt, die später von hier verdrängt wurden.
Auch der Draht-Rundfunk, der über Telefonleitungen verbreitet wurde, reichte auf Langwelle weit über 300 kHz.
Die oberen Kanäle des Schweizer Hochfrequenz- Telefonrundspruchs lagen auf 307 und 340 kHz. Hier haben speziell die schweizer Radiosammler die Möglichkeit, ihre früheren Drahtfunkempfänger wieder zu betreiben, zumal sich dieser Modulatorbetrieb nicht allzu sehr von Drahtfunk unterscheidet.
Besonders schwach belegt - jedenfalls hier vor Ort - ist der Bereich 400...440 kHz, allerdings gibt es auch nur wenige Empfänger, die diesen Bereich erfassen.
Auf keinen Fall sollte der Bereich 440...485 kHz verwendet werden. Hier die liegen Zwischenfrequenzen der AM- Super, die dann durch Direktempfang gestört werden könnten (auch wenn heute kaum noch jemand AM hört).
Wenn Sie besonderen Wert auf Nicht- Mithörbarkeit Unbeteiligter legen (z.B. im Falle bösartiger und denunziatorischer Nachbarn), dann wäre eine Frequenz um 495 kHz besonders zu empfehlen, da diese mit den wenigsten Empfängern hörbar ist. Allerdings müssen hierzu alle zum Empfang vorgesehenen Geräte im MW- Bereich auf diese Frequenz heruntergetrimmt werden.
Relativ ruhig ist noch der untere MW- 500...525 kHz. Genau 500 kHz war früher eine internationale Seenotfrequenz, die mittlerweile abgeschafft wurde. Auf den Frequenzen 518...520 kHz wurden früher Rundfunksender betrieben, weshalb dieser Bereich von den meisten Röhrenradios empfangbar ist. So arbeitete bis vor einigen Jahren der Bayrische Rundfunk mit einigen schwachen Sendern auf 520 kHz.
Obwohl Seefunk über Mittelwelle allgemein rückläufig ist, wurde, nachdem der BR seinen Betrieb auf 520 kHz beendet hatte, in Norddeutschland ein sog. NAVTEX- Wetternachrichtensender in RTTY- FSK- Modulation auf der Frequenz 518 kHz und ein weiterer auf 490 kHz in Betrieb genommen.
Die Reichweite des Modulators ist zwar sehr gering, trotzdem sollten in Küstennähe diese Frequenzen +/- 4 kHz vermieden werden, auch im Interesse gegenüber Störungen des eigenen Signals !
Rundfunk- Mittelwelle 531...1602 kHz :
Mit 531 kHz (Beromünster) beginnt der eigentliche MW- Rundfunk- Bereich, der erst bei 1611 kHz endet. Tagsüber findet man zwar viele freie Frequenzen, bei Dunkelheit sind jedoch praktisch alle Kanäle mehr oder weniger stark belegt.
Von daher gesehen ist die normale Rundfunk- Mittelwelle für den Modulatorbetrieb weniger geeignet.
Falls Sie doch hier arbeiten möchten, bleiben Sie besser im unteren MW-Bereich und wählen eine Frequenz zwischen zwei schwach belegten Kanälen, wie schon weiter oben bei Rundfunk- Langwelle beschrieben.
Besser wäre es, wenn man den Modulator mit einem PLL- Oszillator steuern könnte, der seine Frequenz auf 1 Hz genau einhält. Diesen kann man ganz genau auf die Frequenz eines schwachen Fernsenders einstellen, so dass kein Heulton durch Überlagerung der Träger entsteht. Der Modulator erscheint dann ganz exakt wie ein normaler Rundfunksender unter all den anderen.
(Schaltungen für PLL- Steueroszillatoren werden später veröffentlicht.)
Oberhalb von 1611 kHz wird es wieder ruhiger und damit wieder "Modulatorfreundlicher". Allerdings können viele historische Empfänger diesen Bereich nicht mehr empfangen, da die MW früher bei ca. 1530 kHz endete. Viele ältere Geräte konnten nach der Erweiterung auf über 1600 kHz nur gerade noch knapp oder schon nicht mehr auf das neuere Bereichsende abgeglichen werden.
Daher ist dieser Bereich weniger zu empfehlen. Mit dem einfachen LC- Oszillator, den wir hier verwenden erhält man auch zunehmende Driftprobleme.
Eine aktuelle Liste über die Belegung der LW- und MW- Frequenzen finden Sie im "European Medium Wave Guide".
Für diesen Post bedanken, weil hilfreich und/oder fachlich fundiert.
INBETRIEBNAHME

Nachdem man die HF- und NF- Stufe auf grobe Fehler (Kurz- und Falschanschlüsse, falsche Bauteilwerte) untersucht hat, verbindet man diese mit dem Netzteil und beginnt mit deren Inbetriebnahme.
Um sicher zu gehen, sollten Sie jetzt schon für das NF- Gitter der Modulatorstufe mit P21 eine negative Vorspannung von etwa -6 V einstellen, mit Überprüfung an V2-g3 !
Zunächst wird das Netzteil in Betrieb genommen. Je nach Schaltung wird die Gleichrichterröhre V6, die Stabiröhren V72, V81 und V82 eingesetzt. Die Röhren ECH84 und ECC82 bleiben zunächst noch weg.
Dann wird die Stabilsierschaltung abgestimmt wie unter "Stabilisierung" beschrieben.
Oszillator
Nachdem man die Oszillatorschaltung (mit V1) und die NF- Treiberstufe (V3) auf grobe Fehler (Kurz- und Falschanschlüsse, falsche Bauteilwerte) untersucht hat, verbindet man diese mit dem Netzteil und beginnt mit deren Inbetriebnahme, zuerst mit dem Oszillator.
Setzen Sie jetzt die ECC82 ein, die ECH84 bleibt immer noch weg.
Der Modulator soll einen AM- Rundfunksender ersetzen, bzw. simulieren. Da Rundfunksender stets auf der gleichen Frequenz senden, ist es zweckmäßig, dass der Modulator ebenfalls mit einer festen Frequenz betrieben wird.
Der Vorteil besteht auch darin, dass man dann auch keinen extra Drehkondensator für den Oszillator benötigt. Der von dem Opfergerät verwendete AM-Drehko wird als CV21zur Abstimmung des Ausgangskreises benötigt.
Nur zur erstmaligen Festlegung der Frequenz wird der Drehkondensator, wie in Bild 11 gezeigt, zunächst provisorisch als Oszillatordrehko CV11 geschaltet, am besten mit allen Teilkapazitäten parallel. Drehen Sie diesen zunächst etwa auf Mittelstellung.
Beim Anlegen der Spannung muss der Oszillator nun schwingen. Dies lässt sich durch Messen des Gitterstroms nachweisen, durch Auftrennen des kalten Endes von R12, wo dann einige 100 µA fließen müssen, oder einfach durch Messen einer negativen Spannung von ca. -10....20 V am Gitter der Röhre V1.
Das Messgerät muss dabei kapazitätsarm sein, oder Sie befestigen einen 1 MOhm- Widerstand an der Messspitze und messen über diesen Widerstand. Der anteilmäßige Spannungsverlust ist hier vernachlässigbar.
Nichtschwingen kann man ggf. durch Windungstausch von L11a oder L11b beheben, falls dies getrennte Wicklungen sind (wie in Bild 11 gezeigt).
Nun muss der Oszillator mit CV11 auf die zuvor ausgesuchte gewünschte Frequenz abgestimmt werden, was z.B. mit einem Kontroll- Empfänger auszuführen ist.
Danach können Sie CV11 abklemmen, aber ohne seine Einstellung zu ändern. Seine Kapazität wird gemessen und der ermittelte Wert durch entsprechende parallelgeschaltete Festkondensatoren (C13) ersetzt.
Der Frequenz-feinabgleich kann über die Kerne der Spulen L11a erfolgen, oder, falls nicht vorhanden, über einen C- Trimmer von ca. 50 pF (als CV11).
Da man die ECC82 schon eingesetzt hat, kann man auch sogleich den Arbeitspunkt des NF- Treiber V3 überprüfen.
Dieser ist richtig, wenn die Spannung über dem Widerstand R32 etwa um 5...10 V höher ist, als die 85L+ Spannung, an welcher R33 hängt, also ca. 90...95 V, wenn 85L+ auch echt 85 V führt.
Wenn folgende Bedingungen erfüllt sind:
· der Oszillator schwingt sicher und die Schwingspannung liegt auch an V2-g1 (Pin 2 der ECH84),
· an V2-g3 (Pin 1 der ECH84) werden die - 6V gemessen, die am Poti P21 eingestellt wurden,
· an V2-g2+4 (Pin 7 der ECH84) liegt die 85L+ Schirmgitterspannung an,
kann jetzt der Einsatz der ECH84 (V2 + V4) erfolgen und zunächst
die komplette NF- Stufe überprüft werden:
An der Anode Triode der ECH84 (V4, Pin 8) bzw. an R41 sollten ca. 60...70 V zu messen sein, damit ist die NF- Vorstufe spannungsmäßig in Ordnung.
Wenn auf den NF- Eingang X41/42 eine Sinusspannung ca. 1 kHz, ca. 0,3 Vss eingespeist wird, muss bei entsprechend aufgedrehtem Poti P41 am Gitter 3 der Heptode (V2-g3, Pin 1) ohne Problem ein sauberer Sinus von ca. 12 Vss (Spitze- Spitze) einstellbar sein. (Mit Oszi beobachten)
Damit ist das NF- Teil funktionsfähig.
Nun kann man sich dem
HF- Ausgangskreis zuwenden:
Die Ausgangskreise nach Bild 21 und Bild 21 sind sehr einfach einzustellen:
Mit dem Oszilloskop an der Antennenbuchse A (am besten über einen Abschwächer) wird mit CV21 auf maximale HF- Ausgangsspannung abgeglichen. Achten Sie darauf, richtig auf die Grundfrequenz und nicht auf eine Oberwelle abzustimmen. Ggf. genügt auch ein Kontrollempfänger.
NF- Modulation ist hierzu nicht erforderlich, Sie können aber erste Tests damit durchführen.
Etwas aufwändiger ist der Abgleich der Ringantenne nach Bild 24:
Zunächst wird S24 auf eine mittlere Stellung, z. B. 8, eingestellt und mit CV21 auf dabei größte HF- Spannung an der Buchse X2 abgeglichen, (oder, falls hier noch nichts messbar ist, wird direkt an CV21 gemessen). Die Ringantenne muss natürlich angeschlossen sein.
Durch Verändern von S24 und gleichzeitigem Nachstimmen von CV21 wird sich die HF- Spannung an X2 immer weiter erhöhen. Zur Beobachtung ist ein Oszilloskop mit Teiler 10:1 an X2 hilfreich.
Hierbei ist zu kontrollieren, ob an X2 auch wirklich die gewünschte Grundfrequenz und nicht etwa eine Oberwelle vorhanden ist.
Wird ein Maximalwert nur bei völligem Herausdrehen von CV21 erreicht, dann ist die Induktivität von L21 zu groß.
Für Langwelle müssen beide Teilspulen L21A und L21B in Reihe geschaltet sein, für Mittelwelle ist meistens nur eine Teilspule, z. B. L21A, erforderlich.
Mit einem ggf. vorhandenen ausgangsseitigen Drehko CV22 kann noch auf das letzte % HF- Spannung optimiert werden.
Nun geht es zum wichtigsten und zugleich kompliziertesten Teil der Inbetriebnahme, dem
Modulations- Abgleich
Wir hatten zuvor eine negative Gittervorspannung von -6 V an P21 als Modulations- Arbeitspunkt eingestellt.
Dies ist bei der ECH84 nur ein Durchschnittswert, der u. A. durch Exemplarstreuung abweichen kann. Daher ist nun ein Feinabgleich erforderlich, um eine möglichst 100 %-ige, symmetrische und verzerrungsarme Modulation zu erhalten.
Hierzu klemmt man, wie zuvor, den Y- Eingang des Oszilloskops auf das HF- Ausgangssignal an der Antennenbuchse A.
Der X- Eingang des Oszis wird mit dem NF- Signal verbunden, das man an z. B. am Messpunkt NFI (Pin 1 ECH84) oder parallel zu X41/42 abgreift, der Eingang soll dazu auf AC stehen !
Der Oszi wird nun auf "Horizontal extern" gestellt.
Führen Sie zunächst kein NF- Signal zu (Aussteuer- Poti P41 auf zunächst auf Null)
Stellen Sie den Oszi so ein, dass ein gut auf den Bildschirm passendes Rechteck sichtbar wird, aber mit weniger als ½ Bildschirmhöhe.
Beim Hochdrehen der NF wird dieses Rechteck auf einer Seite, z.B. links, höher und auf der anderen Seite, z.B. rechts, tiefer, d.h. es verformt sich zu einem Trapez.
Man hat 100% Modulation, wenn dieses Trapez zu einem Dreieck ausläuft und dabei die Seitenlinien noch so gerade wie möglich sind. Bei Übersteuerung wird auf der einen Seite die Spitze des Dreiecks zu einer Nadel und die gegenüberliegende Seite zu einem Rechteck.
Jetzt wird der Modulations- Arbeitspunkt feinabgeglichen, indem man gerade nur leicht übersteuert und P21 so eingestellt wird, dass die Verbiegungen, d.h. die Abweichungen von der idealen Trapezform, nach beiden Seiten hin möglichst symmetrisch erscheinen.
Diesen Abgleich kann man verfeinern, wenn man mehrmals nacheinander die Übersteuerung vermindert und immer auf beste Symmetrie abgleicht
Man wird feststellen, dass die Dreieckspitze stets deformiert bleibt. Deshalb sollte man nur soweit aussteuern, um unterhalb dieser Deformierung zu bleiben und statt eines nicht erreichbaren idealen Dreiecks besser auf ein Trapez mit geraden Linien abgleicht.
Die Deformierung der Dreieckspitze ist durch das nicht-schlagartige Sperren der Röhre bedingt, d.h. durch den sogenannten Restsperrstrom. Leider gibt es keine Röhren, die schlagartig bei einer bestimmten negativen Gitterspannung sperren.
Die Doppelzeichnung einer Querlinie in leicht elliptischer Form kommt von Phasenunterschieden am X- und Y- Eingang und ist normal bedeutungslos.
Die hier gefundene Einstellung ist auch abhängig vom Ausgangskreis, der einen starken Einfluss auf die Linearität der Modulation hat, daher sollte diese im Wechselspiel von P21 und der Einstellung von CV21 optimiert werden. Bei Frequenzänderungen sollte dieser Abgleich erneut vorgenommen werden.
Auch wenn später auf eine andere Antenne nach Bild 23 oder 24 übergegangen wird, sollte dieser Abgleich erneut durchgeführt werden !
Nun kann man den NF- Bereich durchfahren, er soll von ca. 100 bis 4500 Hz möglichst linear sein und darf darüber und darunter allmählich abfallen.
Mit weniger als 0,2 V NF-Spannung an V4-g1 ist stets volle Modulation zu erreichen, daher besteht für alle üblichen NF- Signalquellen mit 0,5...2 V Ausgangspegel genügend Reserve.
Akustischer Feinabgleich :
Der oben beschriebene Feinabgleich des Modulations- Arbeitspunktes ist auch akustisch möglich. Mit geübtem Gehör kann man dann auf das Oszilloskop verzichten.
Wenn man beginnend von einer geringen Sinusspannung (ca. 800...1000 Hz) die Aussteuerung allmählich immer mehr erhöht, wird man hören, dass ab einen bestimmten Modulationsgrad sich zu dem bisherigen Grund- Sinuston noch Obertöne hinzuaddieren.
Das ist das akustische Anzeichen von Übersteuerung, was wir im normalen Betrieb möglichst vermeiden wollen !
Wir wollen ja, dass als Modulation nur das herausgeht, was auch original als NF- Signal zugeführt wurde !
Nun verändern wir die Gittervorspannung an P21 in diejenige Richtung, in der die Obertöne weniger hörbar werden. Dreht man noch weiter, wird der Oberwellen-Ton wieder stärker.
Der Punkt, an dem der Oberton am geringsten hörbar ist, entspricht der bestmöglichen Einstellung.
Diese Einstellung kann man auch noch verfeinern, wenn man mehrmals nacheinander die Übersteuerung vermindert und immer auf geringsten Oberton abgleicht.
Aussteuerung im Betrieb:
Der Pegel der Aussteuerung des Ton- Nutzsignals kann nach Gehör erfolgen. Man erhöht den Pegel solange, bis bei lauteren Impulsen Verzerrungen bemerkbar werden. Dann wird der Pegel wieder soweit verringert, bis die Wiedergabe wieder völlig unverzerrt ist.
Wenn an einem Kontrollempfänger die Abstimmanzeige (Magische Auge, etc.) in Richtung weniger Ausschlag zuckt, ist dies ein Anzeichen von erheblicher Übersteuerung.
Im Anhang werden Aussteuer- und Abstimmanzeigeschaltungen vorgestellt, mit deren Hilfe man direkt den NF- Pegel des Modulators, wie auch die HF- Ausgangsspannung beobachten kann. (50er Bilder)
- Mdl-Anzeigeschaltungen (99 KB)
Für diesen Post bedanken, weil hilfreich und/oder fachlich fundiert.
Technische Qualität

Die Technische Qualität dieses Modulators muss als hervorragend bezeichnet werden.
Wie mit dem nachfolgend beschriebenen Detektor- Kontrollempfänger beweisbar, wird das modulierte Signal praktisch in der gleichen Tonqualität abgegeben, wie es dem Eingang zugeführt wird.
Das Verhalten dieser Modulatorschaltung ist auch äußerst gutartig gegenüber Übermodulation. Wird "aus Versehen" zuviel Pegel zugeführt, werden die in Sprache und Musik vorhandenen Spitzen unmerklich "geschluckt", ohne dass unangenehme Übersteuerungsverzerrungen hörbar werden.
Auch und besonders in dieser Hinsicht ist diese Schaltung anderen Konzepten deutlich überlegen !
Erst bei sehr extremer Übersteuerung wird die Wiedergabe unangenehm !
Da die Trägerfrequenz mittels eines LC- Oszillators erzeugt wird, ist sie für den zugedachten Zweck voll ausreichend stabil. Es ist eine saubere Schwingung ohne Phasen- oder Amplitudenrauschen, wie es bei den eher "synthetischen" RC- Oszillatoren oft anzutreffen ist.
Mit dem Ausgangs- Pi- Filter wird eine optimale Anpassung und Filterung von Oberwellen gewährleistet.
Kontrollempfänger
|
Neben der Übertragung des Modulatorsignals auf die historischen Empfänger des Radiosammlers kann auch der Wunsch aufkommen, dass man das Modulatorsignal so original und unbeeinflusst wie möglich abhören möchte.
Dies ist am besten mit einem Detektor- Kontrollempfänger möglich, den man an die HiFi- Anlage anschließt oder an einen Kopfhörer.
Die hier gezeigte Schaltung erfüllt hervorragend ihren Zweck.
Auch diese ist wieder für Langwelle dimensioniert. Man findet auch hier zwei in Reihe geschaltete ZF-Bandfilterspulen L1 und L2, die zusammen mit dem Drehkondensator C1 den eigentlichen Schwingkreis bilden. Mit einem weiteren Drehkondensator C2 erfolgt die optimale Anpassung an die hier vorhandene Langdraht- Empfangsantenne.
Alternativ kann man die Antenne statt an das äußere (obere) Ende des Schwingkreises auch in den Mittelpunkt einspeisen.
Der Abgriff der Diode am Mittelpunkt brachte in jedem Fall die besten Resultate.
Für D1 empfiehlt sich eine Germanium- Diode der OA- oder AA- Serie. Hier z. B. tut eine OA5 ihren Dienst.
Für C1 und C2 kamen normale AM- Radio- Drehkos zur Anwendung, deren beide Pakete parallel geschaltet wurden.
Da es sich nur um einen einzelnen Schwingkreis ohne Rückkopplung handelt, der zudem noch relativ starr an Antenne und Last gekoppelt wird, ist dieser relativ breitbandig, was dem Signal sehr zugute kommt !
Die Übertragungsqualität muss einfach als hervorragend bezeichnet werden ! Es hört sich fast original so an, wie es von der Signalquelle kommt ! Man glaubt kaum, dass das Signal zuerst HF- moduliert, dann nach einigen Metern wieder empfangen und demoduliert wird ! Das ist praktisch HiFi auf Langwelle !
Hier hat man einen Maßstab, womit man erkennen kann, wie normal übliche Rundfunkempfänger, insbesondere Superhets, das NF- Signal einengen und beschneiden. Sogar ansonsten noch eher breitbandige Zweikreisempfänger klingen im Vergleich schon ziemlich muffig !
Der Erfolg dieses Kontroll- Detektorempfängers kann Anlass dafür sein, sich mehrere solche Empfänger zu bauen, um überall in Haus, Hof oder Garten das Modulatorsignal in exzellenter Qualität hören zu können !
BETRIEB UND RECHTSFRAGEN
Wie erwähnt, dient der Betrieb des Modulators der Übertragung bzw. Umsetzung eines Tonsignals auf eine geeignete Frequenz, die von historischen Rundfunk- Empfängern aufgenommen werden kann, wobei diese überwiegend nur die AM- RF- Bereiche empfangen können und die sich in unmittelbarer Nähe dieses Modulators auf dem gleichen Grundstück befinden. Es besteht nicht die Absicht, dass andere Rundfunk- Teilnehmer in der Nachbarschaft diese Übertragungen mithören sollen.
An dieser Stelle sei dringend darauf hingewiesen, nicht mit zusätzlichen Stufen die Ausgangsleistung des Modulators zu erhöhen und diesen nicht an einer (abgestimmten) Hochantenne betreiben. Dies wäre dann eindeutig absichtliches "Schwarzsenden" und somit eine Straftat. Die Leistung dieses Modulators ist von Natur aus zu gering, als dass man damit großen Schaden anrichten oder große Reichweiten zu erzielen könnte, besonders nicht im vorgesehenen Mittel- und Langwellenbereich.
Bei direkter Ankopplung des Modulators an den Empfänger nach Bild 21 ist seine Wirkung nach außen hin am Geringsten.
Die auf Induktiver Kopplung (*) beruhende Übertragung des Modulators auf den Empfänger nach Bild 23 oder Bild 24 klingt aber mit zunehmender Entfernung jedoch nur allmählich ab, so dass eine Signalstärke, die im eigenen Empfänger störungsfrei aufgenommen werden kann, auch noch nach einiger Entfernung zwar schwächer, aber immer noch hörbar aufgenommen werden kann.
Bei einem alleinstehenden Wohnhaus oder gar einem Bauernhof ist dies unproblematisch, aber in einem Wohnblock, wo sich oben und unten, links und rechts Nachbarwohnungen befinden, stellt dies ein ernstzunehmendes Problem dar.
(* nicht Strahlung mit abgestimmter Antenne !)
Rechtlich gesehen besteht hier ein Schwebezustand.
Es treten immer mehr Mini- FM- Sender in Erscheinung, die zur Übertragung von externen Tonträgern auf UKW- Empfänger verwendet werden, sowohl offiziell zugelassene wie auch solche ohne Zulassung. Diese werden an beliebige Laien verkauft, welche diese ohne jede technische Qualifikation auf willkürlich gewählten Frequenzen betreiben und dabei gerade zufällig den Lieblingssender des Nachbarn blockieren können.
Daher ist analog die Forderung voll gerechtfertigt, Einrichtungen zu betreiben, welche als Ersatz von nicht mehr vorhandenen AM- Sendern den Empfang von Rundfunkprogrammen simulieren, um historische AM- Empfänger möglichst authentisch betreiben zu können.
Hierbei muss der Anwender genügend qualifiziert sein, diesen Modulator ohne Störung anderer Funkdienste zu betreiben und die Reichweite auf das Mindeste zu begrenzen.
Da sich die Wohnung schlecht mit einem faradayschen Käfig umgeben lässt, der das Modulator- Signal sicher nach außen schlagartig absperrt, wird es sich nicht immer vermeiden lassen, dass in direkter Nachbarschaft eine Mithörmöglichkeit des Signals besteht.
Ein böswilliger Nachbar, der stets auf Ihr Unwohl bedacht ist, könnte Sie in Schwierigkeiten bringen, wenn er Ihrem Modulator empfangen kann, auch wenn Sie garantiert niemanden stören.
Daher spielt auch der Inhalt des zu übertragenden Signals eine wichtige Rolle. Am sichersten ist es, ein Rundfunkprogramm von einem anderen Wellenbereich zu übertragen, z.B. von Satellit oder UKW. Damit ist der Charakter des Modulators als reiner Umsetzer am ehesten gewahrt. Auch die Übertragung von Musik ohne Ansagen ist noch eher harmlos. Bedenklicher wird es, wenn eigene Ansagen durchgegeben werden, insbesondere solche von politischem Inhalt.
So könnte z. B. jemand auf die Idee kommen, dass es zur authentischen Empfangssituation eines Volksempfängers passend wäre, eine Tirade des sog. "Führers" oder "Reichspropagandaministers" zu übertragen. Ein zufälliger Mithörer könnte aber den Sinn dieser Übertragung völlig anders auffassen, woraus unangenehme Folgen für den Betreiber entstehen könnten.
Von der Industrie werden immer mehr Geräte auf den Markt gebracht, die breitbandig und willkürlich stärkste Störungen auf Lang- und Mittelwelle verursachen, ganz offensichtlich ohne dass nur das Geringste dagegen unternommen wird. Man lässt völlig ungehindert die klassischen Rundfunkbereiche zu einer Störkloake verkommen.
Die Politik hängt längst total am Gängelband der Wirtschaft. Diese hat aber am Erhalt der AM- Bereiche keinerlei Interesse. Statt einige Cents in störungsfreie Geräte zu investieren, kassieren die Shareholder lieber ihre satten Gewinne.
Wie skrupellos die Wirtschaft ihre Profitinteressen verfolgt, wird an der versuchten Einführung der "Power Line Communication" deutlich, mit welcher Internet- Datenströme über die Lichtnetzleitungen übertragen werden sollen und dabei aber überall stärkste Störungen auf allen AM- Bereichen verursachen.
Es ist nur dem Glücksfall zu verdanken, dass sich diese kriminelle Technik aufgrund technischer Unterlegenheit bis jetzt nicht durchsetzen konnte. Von der Politik wurde diese Technik bedenkenlos als "fortschrittlich" abgenickt.
Andererseits ist der AM- Empfang, besonders Langwelle, weit aus dem allgemeinen Interesse herausgerückt. Ein Großteil der Bevölkerung kennt praktisch keine anderen Wellenbereiche mehr außer UKW.
Anhand dieser Gesichtspunkte muss jeder für sich entscheiden und verantworten, wie er den Modulator betreibt.
In anderen Erdteilen, z. B. in den USA, wird diese Angelegenheit wesentlich lockerer gesehen. Kleine AM- Sender mit geringer Reichweite können dort ohne Problem betrieben werden, während in den meisten europäischen Ländern diesbezüglich zumindest noch offiziell strikt obrigkeitsstaatliche Bestimmungen herrschen, die längst im krassen Widerspruch zur Realität, insbesondere hinsichtlich Störverseuchung stehen.
- MDF_f1J (66 KB)
- MDF_o1J (122 KB)
- MDF_r1J+ (115 KB)
- MDF_s21J (62 KB)
- MDF_u2k (143 KB)
- MDF_u4J (140 KB)
- Mdl65-68 (26 KB)
- ECH-ECC (29 KB)
- Mdl24-52 (5 KB)
- Mdl11-58J (13 KB)
Für diesen Post bedanken, weil hilfreich und/oder fachlich fundiert.
Der Anfang ist gemacht …
Hallo Herr Roschy,
Mich interessiert dieses Projekt ja schon von Anfang an.
Nicht dass es an einem "Modulator" oder "Messsender" fehlen würde, sondern weil es ein Röhren-Projekt mit praktischem Nutzen ist. Dazu kommt noch der Aspekt, dass Kreativität einfließen darf. Anfänglich hatte ich vor, ein extra (schönes) Chassis zu fertigen, scheute aber dann den Aufwand wegen der vielen anderen "Dinge" um mich herum.
Nun will ich aber doch mal wissen, was da heraus kommt und möchte mal die Radiochassis-Variante realisieren. Ein Chassis wurde also gefunden, ein entsprechender Netztrafo, und fast alle Röhren auch.
Ich werde dann über den Fortschritt berichten und über das, was mir noch dabei einfällt und auffällt.
In diesem Sinne wünsche ich auch allen anderen Interessierten fröhliches Basteln!
Viele Grüße aus Erfurt,
Jens Dehne
Für diesen Post bedanken, weil hilfreich und/oder fachlich fundiert.
Röhren-AM-Modulator

Das ist ein schönes Werk, aufbauend auf Deiner altbekannten Veröffentlichung und Entwicklung.
Noch übersichtlicher und gut erklärt. Ich möchte Dir dazu gratulieren und vielleicht noch weitere Motivation erzeugen.
Mir sind die Knackpunkte dieser Schaltungsweise sehr wohl bekannt.
Ein wichtiger Punkt ist dabei die Wahl der ECH84, die als einzige Heptode keine Regelkennlinie hat, denn sie war ja bekanntlich für Fernsehschaltungen (Impulstrennstufe = Amplitudensieb) entstanden. Ihre lineare Kennlinie sorgt für geringen NF-Klirrgrad (Modulation), als auch für weniger HF-Verzerrungen (Oberwellen).
Ich hatte ähnliche Eigenentwicklungen auch schon gebaut, und zwar nicht nur auf "Schrottchassis", sondern auch in Radiogehäuse. Eine Ausführung läuft in einem VE301 (so wünschte es der Kollege) ein anderes Modell in einer Röhren-Philetta mit Printplatte. Übrigens ist die VE-Spule bestens geeignet. Sauberes Durchschwingen über den gesamten LW- und MW-Bereich. Der VE thront stolz als Blickfang auf der HiFi-Anlage und hat es faustdick hinter den Ohren. Er koppelt nämlich das jeweils gespielte Programm aus, und zwar über den TB-Ausgang. Da kann man die Boxen ganz leise stellen und trotzdem...
Man kann auch die Eingangskreise eines Gerätes umbauen (Antennenspule zur Rückkopplung) und die Originalskala benutzen. Allerdings nur auf MW und LW.
Ausserdem entstanden einige Einzelmodelle unterschiedlichen "Nostalgiewertes", einige davon mit einem Frequenzzähler (Bausatz) als Skala.
nicht sooo toll, aber sehr gut, allerdings nur MW

Die Spule sieht aus wie eine gekürzte VE-Käfigspule. Sie lag so in einer Kiste bei einer Radiobörse.

und hier noch eine "edlere" Ausführung, MW, LW, mag.Auge umschaltbar auf NF-Aussteuerung oder HF-Ankopplung. Es ist mein eigenes Gerät.

Anzumerken sei noch, dass ich kapazitiv kopple, auf einen relativ kurzen Draht, wobei ein umschalt- und abstimmbarer Tiefpass (rechts oben) die trotz allem vorhandenen Oberwellen bedämpft.
Von den anderen Exemplaren sind leider keine Bilder vorhanden.
Und: der Kunde ist König... auch wenn er einen VE bringt mit gutem Gehäuse, aber total verbasteltem Innenleben, ohne Lautsprecher. Da sinkt die Hemmschwelle schon ein wenig.
Also los, Freunde!
Für diesen Post bedanken, weil hilfreich und/oder fachlich fundiert.

Hallo Herr Dehne,
nun sollte dem Erfolg nichts mehr im Wege stehen. Alles ist erforscht und erprobt und mittlerweile bestens bewährt.
Mit diesem Konzept ist sowohl die Bauteilesuche wie auch der Aufbau weitestgehend gelöst.
Es muss ja nicht unbedingt ein schönes Chassis sein; ein weniger schönes, auf dem man aber schon vieles vorfindet, was man gebrauchen kann, ist viel angenehmer und tut's auch.
Hallo Konrad,
ich habe mich als "Opfergerät" wegen der Häufigkeit absichtlich auf einen Super bezogen, da tut einem das endgültige Zerlegen am wenigsten weh.
Heutzutage dafür einen VE und dessen Spulen zu opfern, würde ich als Frevel ansehen - aber wenn es der "Kunde" so verlangt ...
Hobbygrüße
Jacob Roschÿ
Für diesen Post bedanken, weil hilfreich und/oder fachlich fundiert.
Modulator für Lang- und Mittelwelle

den Beitrag (vom technischen Entwicklungsaufwand ganz zu schweigen) von Herrn Roschy finde ich sehr sehr gut gelungen, herzlichen Dank und Glückwunsch!
Ich erinnere mich noch ganz dunkel daran, wie das Projekt im Entstehen war, und die Frage nach einer Kleinserie im Raum der Welle stand. Damals waren geeignete Spulen in ausreichender (nachlieferbarer) Menge nicht zu bekommen - leider! Denn so hätte es schon vor vielleicht eineinhalb Jahren eine serielle Platinenversion davon geben können.
Die positiven (Lern-) Effekte der 'Eigenkonstruktion nach Schaltungsvorschlag' sind natürlich auch nicht zu vernachlässigen, besonders da der Gesamtaufbau durchaus recht anspruchsvoll werden kann, je nach dem, ob und wieviel technische Spielereien man noch daran / dazu verwirklichen will - beispielweise die Modulations(grad)anzeige per Mag. Auges etwa.
Auf jeden Fall wünsche ich von hier aus schon einmal viel Spaß am Erfolg!
MfG
R. Latzel
Für diesen Post bedanken, weil hilfreich und/oder fachlich fundiert.
Modulatoren in der Praxis

Ich habe meine beiden Röhren-Modulatoren aus Post 9 weiter oben (ECF 82, ECH84) jetzt nochmals überprüft. Sie sind zwar schon älteren Datums, entsprechen aber mit Ausnahme der Auskopplung technisch in den wesentlichen Punkten J.Roschys Lösung.
- Frequenz: 521 kHz- Auskoppel-"Antenne": 4 m Draht an der Zimmerdecke (Beton, armiert), Abstand ca. 10 cm, Eigenkapazität= 105 pF
- Erdung: Netz-Schutzerde
Messergebnisse:
Modulator A (Blechgehäuse)
- HF-Spannung am Speisepunkt: 4,3 Veff
- Speisestrom: ca 1 mA ( oszillografische Differenzspannungsmessung an 100 Ohm Serienwiderstand)
-Trotz aller Messungenauigkeiten ergibt sich eine ungefähre Ausgangsleistung auf den Draht von > 5 mW.
Modulator B (offener Chassisaufbau mit Käfigspule, Röhren ohne Abschirmbecher)
- HF-Spannung am Speisepunkt: 3,9 Veff
- Speisestrom: ca 1,8 mA ( oszillografische Differenzspannungsmessung an 100 Ohm Serienwiderstand)
- ungefähre Ausgangsleistung auf den Draht von ca.7 mW.
Empfangsversuche:
- Auskopplung: 4m Draht an der Zimmerdecke eines Souterrainraums (1,80 m unter Erdoberfläche, zwei Fenster in 1,35 m Höhe).
- Zwei Empfänger:
1) Sony ICF-7600AW
2) Grundig Yacht Boy 400
ausserhalb des Hauses nach max 10 m kein Empfang mehr, nur noch Träger als Rauschen, das nach weiteren 5 m auch nicht mehr nachweisbar war. Dabei wurde immer auf optimale Ausrichtung des Gerätes geachtet. Ausnahme : eine schmale Nebenkeule hinter dem Haus, die erst nach max 20 m verschwindet
- im Hörvergleich kein wesentlicher Unterschied erkennbar zwischen den beiden Modulatoren.
(2-3 m Ungenauigkeit, da Schätzung).
- Beide Empfänger verhielten sich gleich.
Die 2. Harmonische (1042 kHz) war auch hörbar, aber deutlich schwächer, während sich die 3.Harmonische (1563 kHz) kaum empfangen ließ. Im KW-Bereich kein Empfang der Übertragung.
Fazit: Eine Störung irgendwelcher Funkdienste erscheint mir damit höchst unwahrscheinlich. Natürlich müssen solche Ergebnisse je nach örtlichen Verhältnissen unterschiedlich ausfallen. Sie können eine echte Feldstärkemessung nicht ersetzen, aber als Anhaltspunkt dürften sie doch aufschlussreich sein.
Für diesen Post bedanken, weil hilfreich und/oder fachlich fundiert.

Ich finde Deinen Röhren- Modulator für Lang und Mittelwelle Super und ich werde mir auch einen solchen bauen, sobald ich ein passendes Chassis gefunden und wieder etwas mehr Zeit ( infolge Umzug ) habe.
ECH84 habe ich zum Glück noch 2 Neue.
Röhren und Hobbygrüsse
Peter
Für diesen Post bedanken, weil hilfreich und/oder fachlich fundiert.
Seit über 20 Jahren ...

Damit konnte ich in allen meinen Ausstellungen an den empfangsbereiten Empfängern die Sonderstation "Radio Ausstellung" einwandfrei mit "zeitgemäßer" Musik empfangen. Zu Beginn diente ein Kassetten-TB, später ein CD-Player als Modulations-Spender.
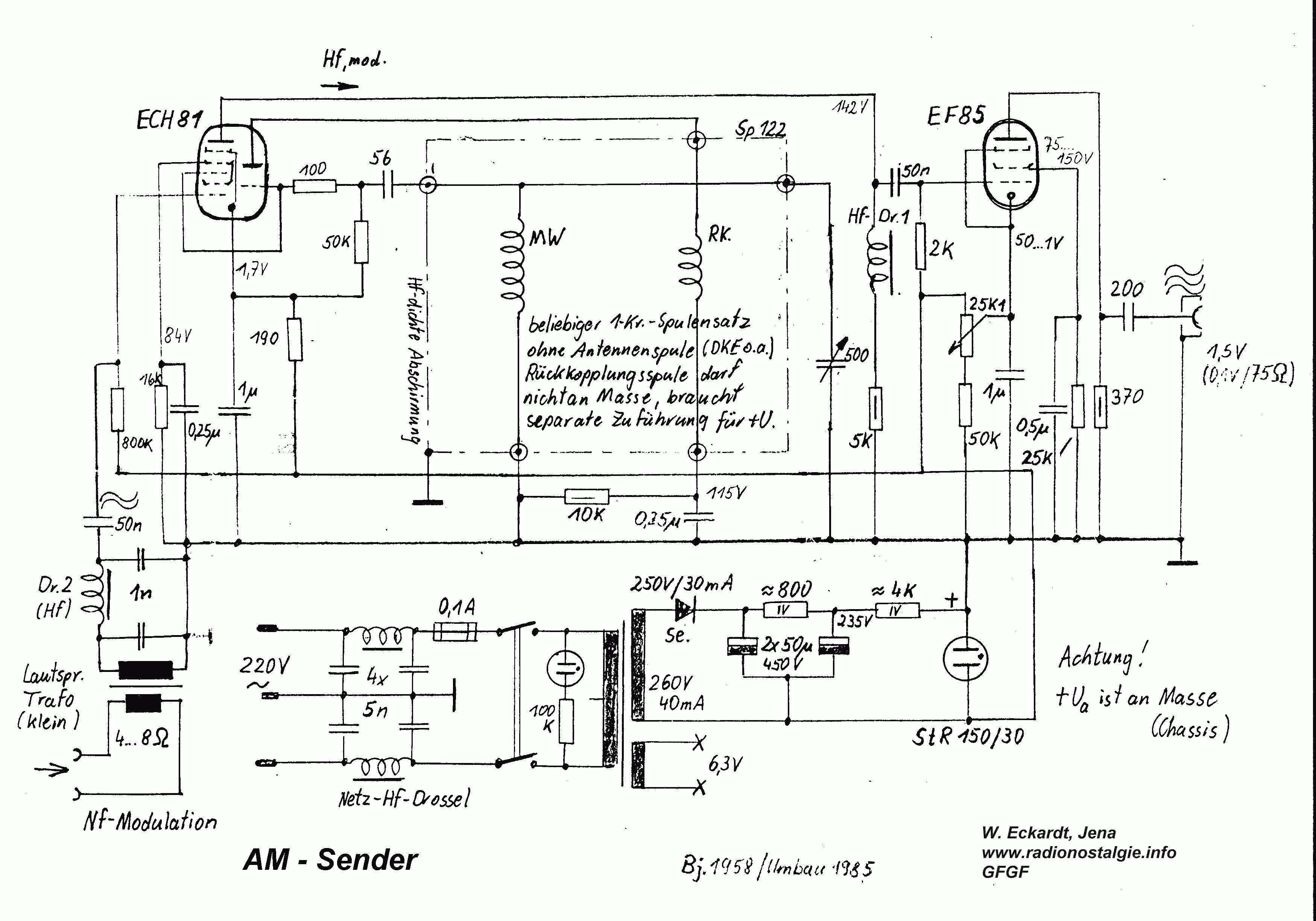
Mit ECH81 und einem x-beliebigen 1-Kreis-Spulensatz entstand der Oszillator und mit einer zusätzlichen EF85 konnte ich die Ausgangsspannung genügend weit herab regeln, so dass keine Übersteuerung aber auch keine Beschwerden von Nachbarn vorkamen.
Da ich einen Spulensatz Sp122 von Neumann verwendete, konnte ich außer MW auch LW und KW "ausstrahlen". Als Antenne verwendete ich eine Drahtschleife um den gesamten Raum.
Das Schaltbild füge ich mal als Anlage bei, ebenso ein Bild der Frontansicht. Daraus ist auch zu erkennen, dass das Gerät noch in der "Vor-Computer-Zeit" entstand, das Schaltbild also schön von Hand gezeichnet ohne Software. Profis mögen mir verzeihen beim Überprüfen der Schaltungsdimensionierung. Ich wusste es damals einfach nicht besser. Es hat funktioniert und da habe ich es halt so gelassen. Auch das Äußere ist nicht mehr "taufrisch" und entstand in meiner Röhren-Bastelzeit 1958 als Prüfgenerator für den Abgleich.
Da es noch immer klaglos seinen Dienst versieht, ist es in meinen Augen fast ein historischer "Zeitzeuge" für die Arbeit eines "Radioten", der auch ein Laie war......
Wolfgang Eckardt Anlagen:
- AM-Pruefgenerator (135 KB)
- Pruefgenerator-Frontansicht (109 KB)
Für diesen Post bedanken, weil hilfreich und/oder fachlich fundiert.
Ein Kleid für den Modulator

Ich stellte mir folgende Aufgabe:
- Das Gehäuse soll sich nahtlos in die Radiosammlung einfügen, indem es von der Optik her einem Radiogerät im Originalzustand entspricht.
- Es darf für diesen Zweck kein erhaltenswürdiges Gerät "geopfert" werden.
- Die Kosten sollen nur minimal sein
Ich stöberte in meinem Reservelager und entschied mich für diesen Desmet Type 624, der vom Modell her in meine Saarlandsammlung passt, aber vom Zustand her nur noch optisch, aber nicht mehr technisch restaurierbar war.

Es wurden alle Daten an diesem Gerät ermittelt die nötig sind um es als Modell in rm.org anzulegen. Damit hinterlasse ich dem Desmet ein würdiges Denkmal :-)
Das Modulatorchassis passte nach etwas Nacharbeitung recht genau in das Gehäuse. Natürlich passte weder eine Bohrung der Bedienteile, noch eine Chassisbefestigung am Boden, noch die Lautsprecherplatte, welche beim Desmet am Chassis verschraubt ist. Ausserdem störte die abgeschrägte Frontseite des Modulatorchassis.
Kuzerhand flexte ich am Desmet und am Modulator die Frontseiten ab. Das Frontblech des Desmet schraubte ich nach Entrostung und Lackierung an das Modulatorchassis. Mit den gleichen Schrauben befestigte ich auch die Lautsprecherfront. Nun hatten Bodenverschraubung, Bedienelemente und Lautsprecherfront wieder ihre original Position.
Den Modulator ergänzte ich um einen kleinen Kontrollverstärker (grüne Platine) und einen Lautsprecher.
Am liebsten hätte ich auch den Digisat-Receiver, den ich als Signalquelle nutze, mit ins Gehäuse eingebaut. Aber dafür ist leider kein Platz mehr.
Das Gehäuse wurde gründlich überarbeitet. Ich hatte das Glück das alle optisch notwendigen Teile wie Skala, Knöpfe, Rückwand und Stoff vorhanden sind und sich alles reinigen, polieren und lackieren lies.
In Planung sind noch die HF Empfängerstufe von Jakob Roschy und seine Ansteuerschaltung für die ohnehin vorhandene EM34.
Kosten:
- Lautsprecher 3,95€ (Pollin)
- ein kleines Schaltnetzteil 0,95€ (Pollin)
aus meinem Bastelbestand:
- ein kleiner NF Verstärker aus einem übriggebliebenen PC-Lautsprecher
Gruß
Franz-Josef
Für diesen Post bedanken, weil hilfreich und/oder fachlich fundiert.

Jetzt hat Franz-Josef von sich aus das Geheimnis gelüftet, wo dieser "Modell"- Chassis- Modulator hinging. Ich selbst hätte hier Stillschweigen bewahrt.
In diesem Fall war entsprechend viel Arbeit nötig, die entfällt, wenn man das passende Gehäuse hat.
Ein Gerät, das aussieht wie ein Radio, aber was anderes ist, ist auch eine gute Idee.
Wenn man ein äußerlich intaktes Gerät erhält, das aber technisch irreparbel erscheint, da z. B. teilgeschlachtet oder Schaltung durch Vandalismus zerstört, ist dies eine gute Option.
Nun möchte ich in Anlehnung an Herrn Eckardts Beitrag meine
Geschichte der Modulator- Entwicklung
beschreiben:
Auch meine Modulator- Aktivitäten reichen in meine Jugendzeit zurück.
Die Heptoden- Modulatorschaltung ist also keine Erfindung der letzten Jahre, sondern wurden über Jahre und Jahrzehnte weiterentwickelt und auch betrieben. Kein Rundfunkhörer wurde jemals dabei gestört und kein Flugzeug stürzte ab, wie manche Bedenkenträger unterstellen möchten.
Schon damals fand ich heraus, dass normal übliche Amplituden- Modulationsschaltungen, meistens solche mit Anodenmodulation, für den Nicht-Leistungsbereich, also für "Hausfunk" von einem Zimmer zum anderen, wenig geeignet waren.
Mein erster Versuch mit einer Mehrgitter- Röhre verlief dagegen relativ erfolgreich.
Als erste Röhre für diesen Zweck wählte ich eine Oktode AK2. Natürlich wurde auch sie sogleich betrieben wie eine Mischröhre, was sie ja auch ist, nur, dass anstelle des Empfangssignalls das NF- Signal trat, welches mittels einer RENS1264 vorverstärkt wurde.
Mir war zwar klar, dass die Röhre eine negative Gittervorpannung brauchte, aber ich wusste nicht welche. Also kam ein Poti in den Katodenkreis, womit dieses Problem flexibel gehandhabt werden konnte.
Ich wusste auch vom Datenbuch, dass es sich um eine Regelröhre handelt, aber welche Auswirkungen dies als Modulatorröhre dies haben könnte, war mir natürlich unklar.
In der Praxis äußerte sich das dergestalt, dass sich mit der Gittervorpannung ein optimaler Arbeitspunkt nicht einstellen ließ.
Machte man die Gittervorpannung relativ klein, war das Trägersignal groß und die Modulation relativ klar und unverzerrt, aber leider nur sehr leise.
Je größer man die Gittervorpannung machte, wurde das Trägersignal immer schwächer und die Modulation immer lauter, aber auch immer verzerrter. Für Sprachübertragung wäre das ganz brauchbar gewesen, aber für die eher erwünschte Musikübertragung klang es mehr schaurig als schön. Man musste daher den bestmöglichen Kompromis finden, der aber nie voll zufriedenstellend war.
Das war Anlass, um nach besseren Lösungen zu suchen.
Diese fand ich, indem ich die Oktode AK2 gegen eine Hexode RENS1234 tauschte.
Da diese über keine eigene Oszillatoreinheit verfügte, wurde eine zusätzliche REN904 als Oszillatortriode erforderlich.
Die erzielte Tonwiedergabe war zwar immer noch verzerrt, aber eindeutig besser als mit der AK2.
Damals konnte ich mir den Grund dazu kaum erklären, heute weiß ich, dass es an der wesentlich geringeren Regelcharakteristik eines einzelnen Gitters der RENS1234 lag. Diese erzielte ihre starke Regelwirkung nur unter Einbeziehung beider Steuergitter, was hier nicht der Fall war.
Da mir das Problem mit der Regelcharakteristik bewusst wurde, begann ich, in der Röhrentabelle nach einer Mischröhre mit gerader Kennlinie zu suchen.
Ich fand damals schon die ECH84, doch deren Angaben Ua' 135 V; Ia 1,7 mA fand ich wenig überzeugend, und zum Glück fand ich die Angaben 100 V; 0,8 mA der EH90 als noch weniger brauchbar, denn diese taugt wirklich nichts, wie sich Jahre später zeigte.
Dagegen waren die Angaben von der Einzelheptode 6BY6, wie Ua' 250 V und Ia 6,5 mA sehr überzeugend, weshalb eine solche gekauft wurde.
Sie tat dann auch über Jahrzehnte überzeugend ihre Dienste, bis ich daranging, auch andere Röhren auf ihre Eignung zu untersuchen.
Dabei zeigte sich, dass die ECH84 der 6BY6 völlig ebenbürtig ist, nur dass sie zusätzlich noch eine Triode besitzt, die sich hervorragend als NF- Vorstufe eignet und die mittlerweile zum Spottpreis massenweise erhältlich ist.
Die Datenangaben in der Röhrentabelle beziehen sich leider nur über den Betrieb in ihrer zugedachten TV-Schaltung, sagen aber nichts über die wahren Fähigkeiten dieser Röhre.
Nach der Verwendung der linearen Heptoden 6BY6 oder ECH84 war die Tonqualität zwar deutlich besser als zuvor mit den Regelröhren, aber immer noch nicht voll zufriedenstellend.
Durch systematische Untersuchung fand ich heraus, dass HF-Reste auf dem NF-Gitter g3 die Ursache für eine verwasche Wiedergabe waren.
Die kapazitive HF-Abblockung und die Ansteuerung durch eine niederohmige Katodenfolgerstufe schufen Abhilfe.
Damit war die Schaltung auf dem Entwicklungsstand, wie sie im Artikel beschrieben ist.
MfG JR
Für diesen Post bedanken, weil hilfreich und/oder fachlich fundiert.
Weitere Beiträge zum Thema Modulatoren für LW und MW
Lieber Jacob
Dank Deinen ausgezeichneten Beitrag haben wir hier nun eine Folge von guten theoretischen Erklärungen und praktischen Ausführungen.
Damit Interessierte auch weiter führende Informationen bei uns erhalten, weise ich auf Ausführungen in anderen Threads hin - sofern mir bekannt. Hier die Schaltung eines besonders oberwellenfreien Oszillators unter dem Titel "Klirrarmer Oszillator".
Bitte melden Sie mir interessante andere Threads zu diesem Thema unter Angabe dieser URL hier, damit ich ebenfalls nachführen kann. Danke.
Für diesen Post bedanken, weil hilfreich und/oder fachlich fundiert.
Mein Roschy Modulator
Lieber Herr Roschy,
ihr Modulator ist einfach wunderbar. Ich habe Ihren spannenden Artikel gelesen. Die Schaltung hat mich sehr begeistert und ich habe nun folgendes kleines Gerät daraus gemacht:
Das Gehäuse habe ich im Baumarkt gekauft. Es ist eine einfache unbehandelte Holzkiste. Ich habe sie gebeizt und 3 mal mit Wachs behandelt (der Hersteller wird nur auf Anfrage genannt). Die Schaltung ist auf einem Holzbrett frei verdrahtet aufgebaut - also inclusive Frontplatte aus der Holzkiste entnehmbar. Die restlichen Zutaten hatte ich noch in meiner Bestelkiste und sie warteten förmlich darauf in dieses Gerät verbaut zu werden.....
Das Drehspulinstrument zeigt im Betrieb den Arbeitspunkt der Senderöhre an...
Der Kenner erkennt ein UKW Mischteil sowie den ZF Verstärker aus einem Siemens Gerät aus den 60-er Jahren. Das Gehäuse war nicht sonderlich schön und somit nicht erhaltenswert. Aber die Elektronik dafür um so mehr. Kombiniert mit Ihrem schönen Modulator erhält man ein UKW Radio, das einen Mittelwellensender mit Musik versorgt.
Vorne links befindet sich die Modulatorröhre, rechts daneben die Oszillatorröhre. Mitte rechts befindet sich in einem abgeschirmten Pappzylinder der Ferritstab, auf den ich mit Kupferlackdraht die Sendespule gewickelt habe. In der Mitte schwebt das magische Band...
Die Regler von links nach rechts: Lautstärke der NF Vorverstärkung, Sendefrequenz, UKW Empfangsfrequenz.
Natürlich kann man das Gerät auch mit externen analogen Audioquellen speisen und somit seine Schätze über Mittelwelle mit Musik versorgen. Für die Spannungsversorgung ging ich mit herkömmlichen R-C Gliedern an die Problematik der Stabilisierung heran. Also nur eine Kompromisslösung. Lediglich für den Arbeitspunkt der Mischröhre habe ich einen separaten Trafo inclusive Spannnungsregler IC verwendet. Und es funktioniert sehr gut. Mit dem kleinen roten Kippschalter, der links am Trafo angeklebt ist kann man die Netzerde hinzuschalten, was in manchen Fällen das Brummen unterdrücken kann. Dies ist aber abhängig von den äusseren Umständen und somit schaltbar.
Vielen herzliche Dank hier nochmal an Herrn Roschy für seinen Beitrag, aus dem dieses hübsche kleine universelle Gerät entstanden ist.
M. Schäfer
Für diesen Post bedanken, weil hilfreich und/oder fachlich fundiert.