- Country
- United States of America (USA)
- Manufacturer / Brand
- Allied Radio Corp. (Knight, Roamer, Wextark); Chicago (IL)
- Year
- 1948 ?
- Category
- Audio Amplifier or -mixer
- Radiomuseum.org ID
- 136127
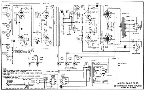
Click on the schematic thumbnail to request the schematic as a free document.
- Number of Tubes
- 6
- Main principle
- Audio-Amplification
- Wave bands
- - without
- Power type and voltage
- Alternating Current supply (AC) / 117; 130 Volt
- Loudspeaker
- - This model requires external speaker(s).
- Power out
- 20 W (unknown quality)
- Material
- Metal case
- from Radiomuseum.org
- Model: Knight 93-320 - Allied Radio Corp. Knight,
- Shape
- Tablemodel, with any shape - general.
- Dimensions (WHD)
- 370 x 300 x 230 mm / 14.6 x 11.8 x 9.1 inch
- Notes
-
AC operated audio amplifier; with 2 input channels.
- Net weight (2.2 lb = 1 kg)
- 6.2 kg / 13 lb 10.5 oz (13.656 lb)
- Literature/Schematics (1)
- Photofact Folder, Howard W. SAMS (Set 474 folder 5 date 10-49)
- Author
- Model page created by Peter Hoddow. See "Data change" for further contributors.
- Other Models
-
Here you find 1325 models, 990 with images and 682 with schematics for wireless sets etc. In French: TSF for Télégraphie sans fil.
All listed radios etc. from Allied Radio Corp. (Knight, Roamer, Wextark); Chicago (IL)