Jet-Amplifier J12-A
Ampeg (Portaflex); Linden, NJ
- Produttore / Marca
- Ampeg (Portaflex); Linden, NJ
- Anno
- 1961 ??
- Categoria
- Amplificatore audio o mixer audio
- Radiomuseum.org ID
- 104992
Clicca sulla miniatura dello schema per richiederlo come documento gratuito.
- Numero di tubi
- 5
- Gamme d'onda
- - senza
- Tensioni di funzionamento
- Alimentazione a corrente alternata (CA) / 120 Volt
- Altoparlante
- AP magnetodinamico (magnete permanente e bobina mobile)
- Radiomuseum.org
- Modello: Jet-Amplifier J12-A - Ampeg Portaflex; Linden, NJ
- Annotazioni
- instrument-amplifier
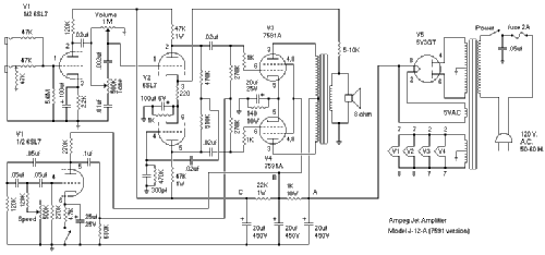
- Letteratura / Schemi (1)
- -- Schematic
- Autore
- Modello inviato da Dirk Taekels. Utilizzare "Proponi modifica" per inviare ulteriori dati.
- Altri modelli
-
In questo link sono elencati 38 modelli, di cui 0 con immagini e 37 con schemi.
Elenco delle radio e altri apparecchi della Ampeg (Portaflex); Linden, NJ