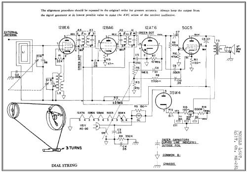
451-TL Ch= RE281
Arvin, brand of Noblitt-Sparks Industries
- Pays
- Etats-Unis
- Fabricant / Marque
- Arvin, brand of Noblitt-Sparks Industries
- Année
- 1951 ?
- Catégorie
- Radio - ou tuner d'après la guerre 1939-45
- Radiomuseum.org ID
- 216076
Cliquez sur la vignette du schéma pour le demander en tant que document gratuit.
- No. de tubes
- 5
- Principe général
- Super hétérodyne (en général)
- Circuits accordés
- 6 Circuits MA (AM)
- Gammes d'ondes
- PO uniquement
- Tension / type courant
- Appareil tous courants (CA / CC) / 117 Volt
- Haut-parleur
- HP dynamique à aimant permanent + bobine mobile
- Matière
- Boitier en bakélite
- De Radiomuseum.org
- Modèle: 451-TL Ch= RE281 - Arvin, brand of Noblitt-Sparks
- Forme
- Modèle de table sans poussoirs, modèle cheminée
- Dimensions (LHP)
- 11 x 6 x 6 inch / 279 x 152 x 152 mm
- Remarques
-
Arvin Table Top Tube AM-Radio Model 451-TL Chassis= RE281. Several colors seen but not always original.
- Auteur
- Modèle crée par Franz Scharner. Voir les propositions de modification pour les contributeurs supplémentaires.
- D'autres Modèles
-
Vous pourrez trouver sous ce lien 723 modèles d'appareils, 494 avec des images et 594 avec des schémas.
Tous les appareils de Arvin, brand of Noblitt-Sparks Industries
Collections
Le modèle 451-TL fait partie des collections des membres suivants.