Minitix Netzteil Baustein NT50S
Bitter, Radio-; Dortmund
- Paese
- Germania
- Produttore / Marca
- Bitter, Radio-; Dortmund
- Anno
- 1966
- Categoria
- Alimentatore/stabilizzatore di alimentazione o batteria o caricabatterie
- Radiomuseum.org ID
- 179962
Clicca sulla miniatura dello schema per richiederlo come documento gratuito.
- Numero di tubi
- 1
- Valvole
- 85A2
- Gamme d'onda
- - senza
- Tensioni di funzionamento
- Alimentazione a corrente alternata (CA) / 220 Volt
- Altoparlante
- - - Nessuna uscita audio.
- Materiali
- Mobile di metallo, valvole visibili
- Radiomuseum.org
- Modello: Minitix Netzteil Baustein NT50S - Bitter, Radio-; Dortmund
- Forma
- Chassis o in scatola da montaggio
- Dimensioni (LxAxP)
- 270 x 0 x 130 mm / 10.6 x 0 x 5.1 inch
- Annotazioni
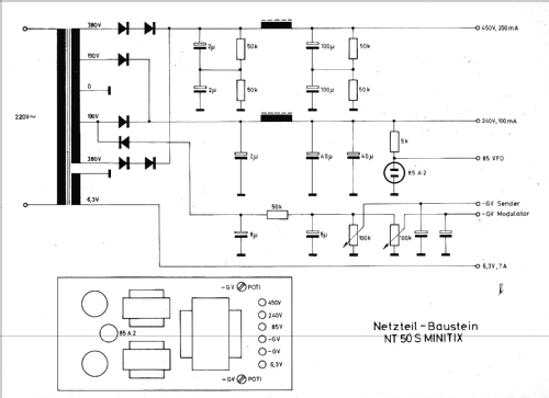
- Netzgerät zum Betrieb der Minitix-Bausteine U50SK, MV40, SV24 u.a. Ausgangsspannungen: 450V / 0.2A 240V / 0,1A 85V stabilisiert -50V Gitterspannung 6,3V~ Heizung
- Prezzo nel primo anno
- 150.00 DM
- Letteratura / Schemi (1)
- Inserat UKW-Berichte 1/1966
- Autore
- Modello inviato da Franz Harder. Utilizzare "Proponi modifica" per inviare ulteriori dati.
- Altri modelli
-
In questo link sono elencati 9 modelli, di cui 5 con immagini e 6 con schemi.
Elenco delle radio e altri apparecchi della Bitter, Radio-; Dortmund