- Country
- Canada
- Manufacturer / Brand
- Canadian Marconi Co. Ltd. (CMC, Esterline), Marconi's Wireless; Montreal, QC
- Year
- 1941/1942
- Category
- Broadcast Receiver - or past WW2 Tuner
- Radiomuseum.org ID
- 118560
-
- alternative name: CMC Canada || Marconi, Canada
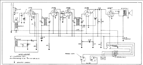
Click on the schematic thumbnail to request the schematic as a free document.
- Number of Tubes
- 5
- Main principle
- Superheterodyne (common); ZF/IF 462.5 kHz; 2 AF stage(s)
- Tuned circuits
- 6 AM circuit(s)
- Wave bands
- Broadcast only (MW).
- Power type and voltage
- Storage and/or dry batteries / 1.5/90 Volt
- Loudspeaker
- Permanent Magnet Dynamic (PDyn) Loudspeaker (moving coil) / Ø 5.25 inch = 13.3 cm
- Power out
- 0.55 W (unknown quality)
- Material
- Wooden case
- from Radiomuseum.org
- Model: 213 - Canadian Marconi Co. Ltd. CMC,
- Shape
- Tablemodel, with any shape - general.
- External source of data
- Canadian Marconi Service Manual Vol 1
- Literature/Schematics (1)
- - - Manufacturers Literature (Canadian Marconi Service Manual Vol 1)
- Author
- Model page created by John Bartley. See "Data change" for further contributors.
- Other Models
-
Here you find 465 models, 328 with images and 378 with schematics for wireless sets etc. In French: TSF for Télégraphie sans fil.
All listed radios etc. from Canadian Marconi Co. Ltd. (CMC, Esterline), Marconi's Wireless; Montreal, QC