62TA Ch= 37
Crosley Radio Corp.; Cincinnati (OH)
- Country
- United States of America (USA)
- Manufacturer / Brand
- Crosley Radio Corp.; Cincinnati (OH)
- Year
- 1941/1942
- Category
- Broadcast Receiver - or past WW2 Tuner
- Radiomuseum.org ID
- 36873
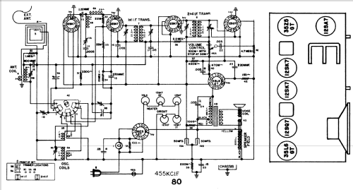
Click on the schematic thumbnail to request the schematic as a free document.
- Number of Tubes
- 6
- Main principle
- Superhet with RF-stage; ZF/IF 456 kHz; 2 AF stage(s)
- Tuned circuits
- 6 AM circuit(s)
- Wave bands
- Broadcast and Short Wave (SW).
- Power type and voltage
- AC/DC-set / 115 Volt
- Loudspeaker
- Electro Magnetic Dynamic LS (moving-coil with field excitation coil)
- Material
- Bakelite case
- from Radiomuseum.org
- Model: 62TA Ch= 37 - Crosley Radio Corp.;
- Shape
- Tablemodel without push buttons, Mantel/Midget/Compact up to 14
- Dimensions (WHD)
- 12 x 8.5 x 6.5 inch / 305 x 216 x 165 mm
- Notes
-
Brown bakelite finish.
- External source of data
- Ernst Erb
- Circuit diagram reference
- Rider's Perpetual, Volume 13 = 1942 and before
- Literature/Schematics (1)
- Crosley Radio Service Manual (Volume 1943 and earlier, Page 80)
- Literature/Schematics (3)
- Crosley Folder 1942 for Season 1941/42.
- Literature/Schematics (4)
- Table Top Radios Vol. 4 Stein 2003 (page 67.)
- Other Models
-
Here you find 1813 models, 1053 with images and 1306 with schematics for wireless sets etc. In French: TSF for Télégraphie sans fil.
All listed radios etc. from Crosley Radio Corp.; Cincinnati (OH)