- Pays
- Etats-Unis
- Fabricant / Marque
- DeWald Radio Mfg. Corp., Pierce Airo Inc.
- Année
- 1951
- Catégorie
- Radio - ou tuner d'après la guerre 1939-45
- Radiomuseum.org ID
- 37747
-
- Brand: Pierce Airo
Cliquez sur la vignette du schéma pour le demander en tant que document gratuit.
- No. de tubes
- 5
- Principe général
- Super hétérodyne (en général); 2 Etage(s) BF
- Circuits accordés
- 6 Circuits MA (AM)
- Gammes d'ondes
- PO uniquement
- Tension / type courant
- Appareil tous courants (CA / CC) / 105 - 125 Volt
- Haut-parleur
- HP dynamique à aimant permanent + bobine mobile
- Matière
- Plastique moderne (pas de bakélite, ni de catalin)
- De Radiomuseum.org
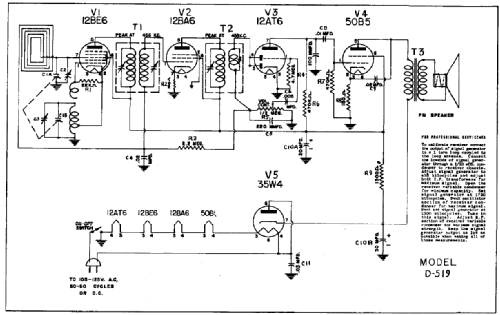
- Modèle: D-519 - DeWald Radio Mfg. Corp.,
- Forme
- Modèle de table générique
- Source extérieure
- Ernst Erb
- Source du schéma
- Rider's Perpetual, Volume 23 (last), covering up to 1954
- D'autres Modèles
-
Vous pourrez trouver sous ce lien 452 modèles d'appareils, 198 avec des images et 353 avec des schémas.
Tous les appareils de DeWald Radio Mfg. Corp., Pierce Airo Inc.
Collections
Le modèle D-519 fait partie des collections des membres suivants.