RA-346-A5
DuMont Labs, Allen B., Inc.
- Land
- USA
- Hersteller / Marke
- DuMont Labs, Allen B., Inc.
- Jahr
- 1955 ?
- Kategorie
- Rundfunkempfänger (Radio - oder Tuner nach WW2)
- Radiomuseum.org ID
- 284258
-
- anderer Name: Dumont Television & Radio
Klicken Sie auf den Schaltplanausschnitt, um diesen kostenlos als Dokument anzufordern.
- Anzahl Röhren
- 5
- Hauptprinzip
- Superhet allgemein; ZF/IF 455 kHz
- Anzahl Kreise
- 6 Kreis(e) AM
- Wellenbereiche
- Mittelwelle, keine anderen.
- Betriebsart / Volt
- Wechselstromspeisung / 60 cycle 110-120 Volt
- Lautsprecher
- Dynamischer LS, keine Erregerspule (permanentdynamisch) / Ø 3.5 inch = 8.9 cm
- Material
- Plastikgehäuse (nicht Bakelit), Thermoplast
- von Radiomuseum.org
- Modell: RA-346-A5 - DuMont Labs, Allen B., Inc.
- Form
- Tischgerät mit integrierter Uhr (Uhrenradio, Radiowecker).
- Abmessungen (BHT)
- 160 x 125 x 130 mm / 6.3 x 4.9 x 5.1 inch
- Bemerkung
-
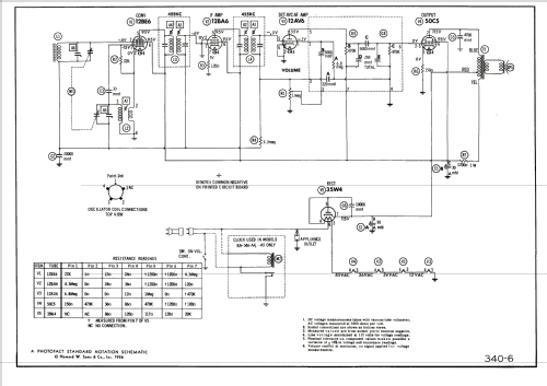
AC Operated AM Superheterodyne Receiver With Electric Clock.
- Literatur/Schema (1)
- Photofact Folder, Howard W. SAMS (Set 340 Folder 6 dated 12-56)
- Autor
- Modellseite von Dirk Taekels angelegt. Siehe bei "Änderungsvorschlag" für weitere Mitarbeit.
- Weitere Modelle
-
Hier finden Sie 308 Modelle, davon 160 mit Bildern und 250 mit Schaltbildern.
Alle gelisteten Radios usw. von DuMont Labs, Allen B., Inc.