- Produttore / Marca
- Electromatic Manufacturing Corp.; New York, NY
- Anno
- 1949 ??
- Categoria
- Registratore audio/video e/o riproduttore
- Radiomuseum.org ID
- 38196
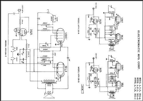
Clicca sulla miniatura dello schema per richiederlo come documento gratuito.
- Numero di tubi
- 2
- Principio generale
- Amplificatore audio
- Gamme d'onda
- - senza
- Particolarità
- Giradischi o cambiadischi
- Tensioni di funzionamento
- Alimentazione a corrente alternata (CA) / 115 Volt
- Altoparlante
- AP magnetodinamico (magnete permanente e bobina mobile) / Ø 6 inch = 15.2 cm
- Radiomuseum.org
- Modello: APH301-B - Electromatic Manufacturing
- Forma
- Soprammobile con qualsiasi forma (non saputo).
- Fonte esterna dei dati
- Ernst Erb
- Riferimenti schemi
- Rider's Perpetual, Volume 17 = 1948 and before
- Altri modelli
-
In questo link sono elencati 19 modelli, di cui 13 con immagini e 8 con schemi.
Elenco delle radio e altri apparecchi della Electromatic Manufacturing Corp.; New York, NY