- Land
- USA
- Hersteller / Marke
- Electromatic Manufacturing Corp.; New York, NY
- Jahr
- 1946 ?
- Kategorie
- Ton-/Bildspeichergerät oder -Spieler
- Radiomuseum.org ID
- 38197
Klicken Sie auf den Schaltplanausschnitt, um diesen kostenlos als Dokument anzufordern.
- Anzahl Röhren
- 3
- Hauptprinzip
- NF-Verstärkung
- Wellenbereiche
- - ohne
- Spezialitäten
- Plattenwechsler
- Betriebsart / Volt
- Wechselstromspeisung / 115 Volt
- Lautsprecher
- Dynamischer LS, keine Erregerspule (permanentdynamisch) / Ø 6 inch = 15.2 cm
- Material
- Leder / Stoff / Plastic / Segeltuch über div. Material
- von Radiomuseum.org
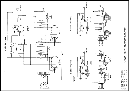
- Modell: APH301-C - Electromatic Manufacturing
- Form
- Tischmodell, Zusatz nicht bekannt - allgemein.
- Bemerkung
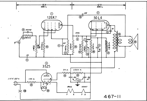
- Sams photofact, set 7, folder 467-11, date 11-46, features the Electromatic models APH-301A and APH-301C as the same schematic.
- Datenherkunft extern
- Ernst Erb
- Schaltungsnachweis
- Rider's Perpetual, Volume 17 = 1948 and before
- Literatur/Schema (1)
- Photofact Folder, Howard W. SAMS (Set 7, Folder 467-11)
- Weitere Modelle
-
Hier finden Sie 19 Modelle, davon 13 mit Bildern und 8 mit Schaltbildern.
Alle gelisteten Radios usw. von Electromatic Manufacturing Corp.; New York, NY