1032D Ch= 1202220-D
Emerson Radio & Phonograph Corp.; New York, NY
- País
- Estados Unidos
- Fabricante / Marca
- Emerson Radio & Phonograph Corp.; New York, NY
- Año
- 1955 ?
- Categoría
- Televisión (TV) o monitor
- Radiomuseum.org ID
- 110485
-
- alternative name: Emerson Television
Haga clic en la miniatura esquemática para solicitarlo como documento gratuito.
- Numero de valvulas
- 0
- Válvulas
- unknown_Tube
- Principio principal
- Superheterodino en general
- Gama de ondas
- Bandas de recepción puestas en notas.
- Tensión de funcionamiento
- Red: Corriente alterna (CA, Inglés = AC) / 60 Hz, 117V = 110 -120 Volt
- Altavoz
- Altavoz dinámico (de imán permanente)
- Material
- Materiales diversos
- de Radiomuseum.org
- Modelo: 1032D Ch= 1202220-D - Emerson Radio & Phonograph
- Forma
- Sobremesa apaisado (tamaño grande).
- Ancho, altura, profundidad
- 14 x 12 x 19 inch / 356 x 305 x 483 mm
- Anotaciones
-
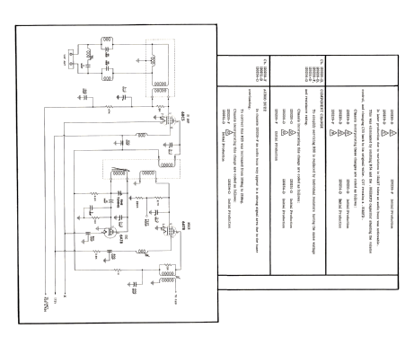
Emerson model 1032D is a 14” b/w TV with US standard VHF tuner channels 2 thru 13.
Equipped with chassis 120220-D, VHF tuner 470755 or 470771 and picture tube 14HP4.
- Procedencia de los datos
- -- Collector info (Sammler)
- Documentación / Esquemas (1)
- Photofact Folder, Howard W. SAMS (Set 275 Folder 7)
- Documentación / Esquemas (2)
- Photofact Folder, Howard W. SAMS (Set 291 Folder 1 Production Changes Bulletin 132 dated 10-55)
- Autor
- Modelo creado por un miembro de A. Ver en "Modificar Ficha" los participantes posteriores.
- Otros modelos
-
Donde encontrará 2101 modelos, 1158 con imágenes y 1659 con esquemas.
Ir al listado general de Emerson Radio & Phonograph Corp.; New York, NY