- Country
- United States of America (USA)
- Manufacturer / Brand
- Emerson Radio & Phonograph Corp.; New York, NY
- Year
- 1963 ?
- Category
- Broadcast Receiver - or past WW2 Tuner
- Radiomuseum.org ID
- 135924
- 
        - alternative name: Emerson Television
 
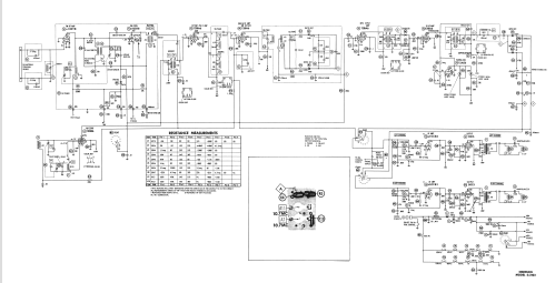
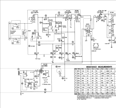
Click on the schematic thumbnail to request the schematic as a free document.
- Number of Tubes
- 10
- Valves / Tubes
- Main principle
- Superheterodyne (common)
- Wave bands
- Broadcast (BC) and FM or UHF.
- Power type and voltage
- AC/DC-set / 110 - 117 Volt
- Loudspeaker
- 2 Loudspeakers
- from Radiomuseum.org
- Model: S-2102 - Emerson Radio & Phonograph
- Shape
- Tablemodel, with any shape - general.
- Notes
- AM FM stereo receiver with 1 seperate speaker.
- Literature/Schematics (1)
- Photofact Folder, Howard W. SAMS (Set 730 folder 7 date 12-64 title)
- Author
- Model page created by Peter Hoddow. See "Data change" for further contributors.
- Other Models
- 
        Here you find 2101 models, 1158 with images and 1659 with schematics for wireless sets etc. In French: TSF for Télégraphie sans fil. 
 All listed radios etc. from Emerson Radio & Phonograph Corp.; New York, NY
 
                
                
                
                
                
                
                
                
                
                
                
                
                
                
                
                
                
                
                
                
                
                
                
                
                
                
                
                
                
                
                
               