4-A-176 Code 1-7-4T4
Firestone Tire & Rubber Co. (Air Chief & Roamer, Airchief); Akron (OH)
- Country
- United States of America (USA)
- Manufacturer / Brand
- Firestone Tire & Rubber Co. (Air Chief & Roamer, Airchief); Akron (OH)
- Year
- 1958
- Category
- Broadcast Receiver - or past WW2 Tuner
- Radiomuseum.org ID
- 146435
Click on the schematic thumbnail to request the schematic as a free document.
- Number of Tubes
- 4
- Main principle
- ZF/IF 455 kHz; 2 AF stage(s)
- Tuned circuits
- 4 AM circuit(s)
- Wave bands
- Broadcast only (MW).
- Power type and voltage
- Alternating Current supply (AC) / 105 - 125 Volt
- Loudspeaker
- Permanent Magnet Dynamic (PDyn) Loudspeaker (moving coil) / Ø 4 inch = 10.2 cm
- from Radiomuseum.org
- Model: 4-A-176 Code 1-7-4T4 - Firestone Tire & Rubber Co.
- Shape
- Tablemodel without push buttons, Mantel/Midget/Compact up to 14
- Notes
- The Firestone Model 4-A-176 is an AC Operated 4 Tube AM Receiver.
- Literature/Schematics (1)
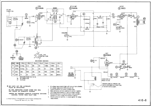
- Photofact Folder, Howard W. SAMS (Date 10-58, Set 416, Folder 6)
- Author
- Model page created by Egon Penker. See "Data change" for further contributors.
- Other Models
-
Here you find 491 models, 318 with images and 450 with schematics for wireless sets etc. In French: TSF for Télégraphie sans fil.
All listed radios etc. from Firestone Tire & Rubber Co. (Air Chief & Roamer, Airchief); Akron (OH)