Coronado TV2-9414E
Gamble-Skogmo, Inc.; Minneapolis, MN
- Produttore / Marca
- Gamble-Skogmo, Inc.; Minneapolis, MN
- Anno
- 1957 ?
- Categoria
- Televisore (TV) / Monitor
- Radiomuseum.org ID
- 320325
-
- Brand: Coronado
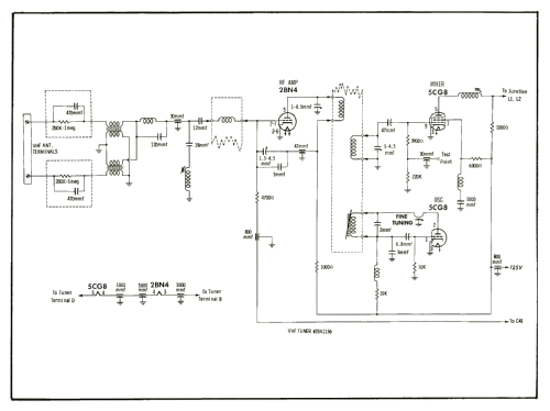
Clicca sulla miniatura dello schema per richiederlo come documento gratuito.
- Principio generale
- Supereterodina con stadio RF
- Tensioni di funzionamento
- Alimentazione a corrente alternata (CA) / 60 Hz, 117V = 110 -120 Volt
- Radiomuseum.org
- Modello: Coronado TV2-9414E - Gamble-Skogmo, Inc.;
- Bibliografia
- Photofact Folder, Howard W. SAMS (Set 386 Production Changes Bulletin 199 dated 1-58)
- Letteratura / Schemi (1)
- Photofact Folder, Howard W. SAMS (Set 379 Folder 2 dated 11-57)
- Autore
- Modello inviato da Dirk Taekels. Utilizzare "Proponi modifica" per inviare ulteriori dati.
- Altri modelli
-
In questo link sono elencati 717 modelli, di cui 336 con immagini e 641 con schemi.
Elenco delle radio e altri apparecchi della Gamble-Skogmo, Inc.; Minneapolis, MN