AC Power Supply HP-23
Heathkit (Brand), Heath Co.; Benton Harbor (MI)
- Pays
- Etats-Unis
- Fabricant / Marque
- Heathkit (Brand), Heath Co.; Benton Harbor (MI)
- Année
- 1963–1968
- Catégorie
- Alimentation/stabilisateur de tension ou batterie ou chargeur
- Radiomuseum.org ID
- 171793
-
- alternative name: Heath Company
Cliquez sur la vignette du schéma pour le demander en tant que document gratuit.
- Gammes d'ondes
- - sans
- Tension / type courant
- Alimentation Courant Alternatif (CA) / 120 Volt
- Haut-parleur
- - - Pas de sortie basse fréquence
- Matière
- Boitier métallique
- De Radiomuseum.org
- Modèle: AC Power Supply HP-23 - Heathkit Brand, Heath Co.;
- Forme
- Modèle de table générique
- Dimensions (LHP)
- 9 x 8.75 x 4.75 inch / 229 x 222 x 121 mm
- Remarques
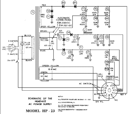
- Power Supply for the SB series Heathkit transceivers; 820 VDC, 250/300 VDC, -130 VDC, 6.3/12.6 VAC output.
- Poids net
- 19 lb (19 lb 0 oz) / 8.626 kg
- Prix de mise sur le marché
- 65.00 $
- Auteur
- Modèle crée par Gottfried Silberhorn. Voir les propositions de modification pour les contributeurs supplémentaires.
- D'autres Modèles
-
Vous pourrez trouver sous ce lien 720 modèles d'appareils, 703 avec des images et 507 avec des schémas.
Tous les appareils de Heathkit (Brand), Heath Co.; Benton Harbor (MI)
Collections
Le modèle AC Power Supply fait partie des collections des membres suivants.