Audio Oscillator AO-1
Heathkit (Brand), Heath Co.; Benton Harbor (MI)
- Produttore / Marca
- Heathkit (Brand), Heath Co.; Benton Harbor (MI)
- Anno
- 1953 ?
- Categoria
- Strumento da laboratorio
- Radiomuseum.org ID
- 81985
-
- alternative name: Heath Company
Clicca sulla miniatura dello schema per richiederlo come documento gratuito.
- Numero di tubi
- 3
- Tensioni di funzionamento
- Alimentazione a corrente alternata (CA) / 105-125 Volt
- Altoparlante
- - Per cuffie o amplificatori esterni
- Materiali
- Mobile di metallo
- Radiomuseum.org
- Modello: Audio Oscillator AO-1 - Heathkit Brand, Heath Co.;
- Forma
- Soprammobile con qualsiasi forma (non saputo).
- Dimensioni (LxAxP)
- 13.25 x 7.5 x 7.5 inch / 337 x 191 x 191 mm
- Annotazioni
-
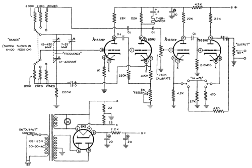
Sine and square wave signal generator with output level up to 10 V and continuously variable frequencies from 20 to 20,000 Hz in 3 sub-ranges.
In Italy it was offered both as a kit at ITL 34,000 and assembled at ITL 42,000. (1954)
- Peso netto
- 4.950 kg / 10 lb 14.4 oz (10.903 lb)
- Prezzo nel primo anno
- 25.00 $
- Bibliografia
- -- Original prospect or advert
- Letteratura / Schemi (1)
- -- Schematic
- Letteratura / Schemi (2)
- -- Original prospect or advert (Original catalog by Larir, agent for Italy, 1954.)
- Autore
- Modello inviato da Hinrich Grensemann † 15.5.16. Utilizzare "Proponi modifica" per inviare ulteriori dati.
- Altri modelli
-
In questo link sono elencati 720 modelli, di cui 703 con immagini e 510 con schemi.
Elenco delle radio e altri apparecchi della Heathkit (Brand), Heath Co.; Benton Harbor (MI)