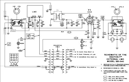
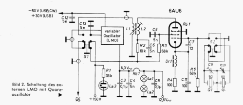
Remote VFO SB-640
Heathkit (Brand), Heath Co.; Benton Harbor (MI)
- País
- Estados Unidos
- Fabricante / Marca
- Heathkit (Brand), Heath Co.; Benton Harbor (MI)
- Año
- 1967–1970
- Categoría
- Radioaficionados; Complemento (menos manipulador).
- Radiomuseum.org ID
- 95176
-
- alternative name: Heath Company
Haga clic en la miniatura esquemática para solicitarlo como documento gratuito.
- Numero de valvulas
- 2
- Gama de ondas
- Bandas de recepción puestas en notas.
- Tensión de funcionamiento
- Alimentado desde otro equipo o aparato principal.
- Altavoz
- - - No hay salida de sonido.
- Material
- Metálico
- de Radiomuseum.org
- Modelo: Remote VFO SB-640 - Heathkit Brand, Heath Co.;
- Forma
- Sobremesa de cualquier forma, detalles no conocidos.
- Ancho, altura, profundidad
- 10 x 6.75 x 11 inch / 254 x 171 x 279 mm
- Anotaciones
- Heathkit Remote-VFO SB-640.
External-/Remote-VFO for the SB-101/102 transceivers, designed to permit split frequency operation.
- Peso neto
- 2.3 kg / 5 lb 1.1 oz (5.066 lb)
- Precio durante el primer año
- 99.00 $
- Procedencia de los datos
- Heathkit: A Guide to Amateur Radio Products
- Mencionado en
- Funk-Technik (FT) (22/1970, S. 900 / Beschreibung, Schema)
- Otros modelos
-
Donde encontrará 718 modelos, 701 con imágenes y 507 con esquemas.
Ir al listado general de Heathkit (Brand), Heath Co.; Benton Harbor (MI)