Lamb Vacuum Tube Detector Set Type RVD-1
Lamb, F. Jos. ; Detroit, Michigan
- Country
- United States of America (USA)
- Manufacturer / Brand
- Lamb, F. Jos. ; Detroit, Michigan
- Year
- 1922
- Category
- Kit (Parts plus instruction) or building instructions only
- Radiomuseum.org ID
- 197512
Click on the schematic thumbnail to request the schematic as a free document.
- Number of Tubes
- 1
- Valves / Tubes
- UV200
- Main principle
- TRF without regeneration
- Wave bands
- Broadcast only (MW).
- Power type and voltage
- Storage and/or dry batteries
- Loudspeaker
- - For headphones or amp.
- Material
- Wooden case
- from Radiomuseum.org
- Model: Lamb Vacuum Tube Detector Set Type RVD-1 - Lamb, F. Jos. ; Detroit,
- Shape
- Tablemodel, Box - most often with Lid (NOT slant panel).
- Notes
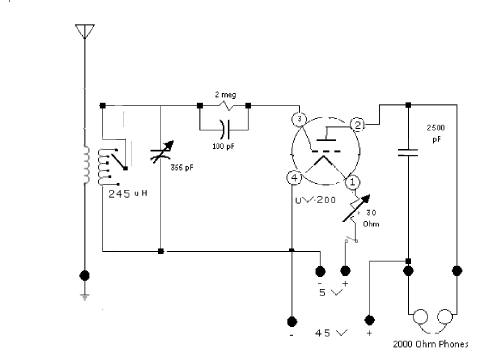
- F. Jos. Lamb Co. Type RVD-1 Vacuum Tube Detector Set. Kit with blueprint instructions for assembly and wiring.
- Price in first year of sale
- 20.00 $
- Literature/Schematics (1)
- November 1922 Radio magazine page 77
- Author
- Model page created by Alan Larsen. See "Data change" for further contributors.
- Other Models
-
Here you find 9 models, 8 with images and 1 with schematics for wireless sets etc. In French: TSF for Télégraphie sans fil.
All listed radios etc. from Lamb, F. Jos. ; Detroit, Michigan