National Panasonic RQ-237S
Panasonic, Matsushita, National ナショナル (also tubes); Osaka
- Pays
- Japon
- Fabricant / Marque
- Panasonic, Matsushita, National ナショナル (also tubes); Osaka
- Année
- 1971 ??
- Catégorie
- Radio - ou tuner d'après la guerre 1939-45
- Radiomuseum.org ID
- 221376
Cliquez sur la vignette du schéma pour le demander en tant que document gratuit.
- No. de transistors
- 6
- Principe général
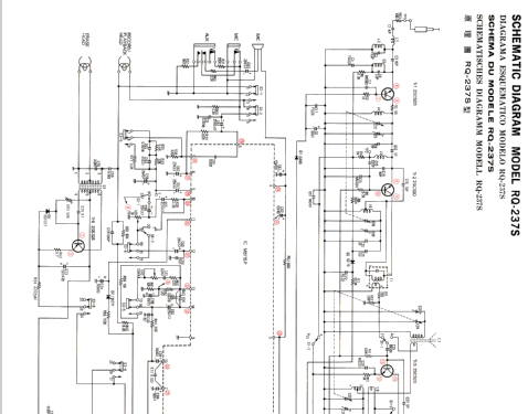
- Super hétérodyne (en général); FI/IF 455/10700 kHz
- Gammes d'ondes
- PO et FM
- Particularités
- Magnétophone à cassettes
- Tension / type courant
- Secteur et Piles (tous types). / 6 x 1.5 or 90-105; 110-125; 200-215; 220-250 Volt
- Haut-parleur
- HP dynamique à aimant permanent + bobine mobile / Ø 4 inch = 10.2 cm
- Puissance de sortie
- 2 W (qualité inconnue)
- Matière
- Plastique moderne (pas de bakélite, ni de catalin)
- De Radiomuseum.org
- Modèle: National Panasonic RQ-237S - Panasonic, Matsushita,
- Forme
- Portative > 20 cm (sans nécessité secteur)
- Dimensions (LHP)
- 290 x 190 x 80 mm / 11.4 x 7.5 x 3.1 inch
- Remarques
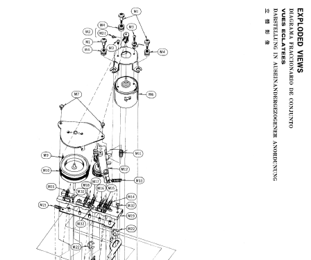
- AM/FM cassette player. As well as the transistors, there is one M5115P IC and 11 diodes.
- Poids net
- 2.4 kg / 5 lb 4.6 oz (5.286 lb)
- Source
- - - Manufacturers Literature
- Auteur
- Modèle crée par Stuart Irwin. Voir les propositions de modification pour les contributeurs supplémentaires.
- D'autres Modèles
-
Vous pourrez trouver sous ce lien 3128 modèles d'appareils, 2912 avec des images et 651 avec des schémas.
Tous les appareils de Panasonic, Matsushita, National ナショナル (also tubes); Osaka
Collections
Le modèle National Panasonic fait partie des collections des membres suivants.