Airline 93WG-565A
Montgomery Ward & Co. (Wards, Airline); Chicago, IL
- Pays
- Etats-Unis
- Fabricant / Marque
- Montgomery Ward & Co. (Wards, Airline); Chicago, IL
- Année
- 1939
- Catégorie
- Radio - ou tuner d'après la guerre 1939-45
- Radiomuseum.org ID
- 48520
-
- Brand: Airline or Air-Line
Cliquez sur la vignette du schéma pour le demander en tant que document gratuit.
- No. de tubes
- 5
- Principe général
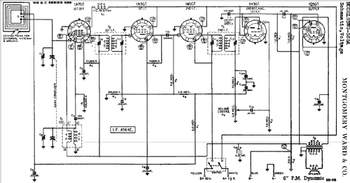
- Super hétérodyne (en général); FI/IF 456 kHz; 2 Etage(s) BF
- Circuits accordés
- 6 Circuits MA (AM)
- Gammes d'ondes
- PO uniquement
- Tension / type courant
- Piles sèches / 1.5 & 2 x 45 Volt
- Haut-parleur
- HP dynamique à aimant permanent + bobine mobile / Ø 6 inch = 15.2 cm
- Puissance de sortie
- 0.15 W (0.35 W max.)
- Matière
- Boitier en bois
- De Radiomuseum.org
- Modèle: Airline 93WG-565A - Montgomery Ward & Co. Wards,
- Forme
- Modèle de table générique
- Remarques
-
The Airline 93WG-565A is a battery operated 5 tube BC band receiver. The BC band frequency tuning range is 540 to 1600kHz. Has built-in loop antenna with provisions for connecting an external antenna. Uses Qty(1) 1.5V "A" battery and Qty(2) 45V "B" batteries.
The same schematic for this model is also used for the following models:
Model Type Airline 93WG-565A Radio Airline 93WG-2208A Radio/Phonograph Airline 93WG-2565A Radio This model was built for Montgomery Ward by the Wells Gardner Co, Chicago, ILL.
NOTE: Starting in 1939, Montgomery Ward began adding the production series in the model number, with the letter "A" in the model number indicating the first production series. Other service documentation (such as Riders) did not consistantly use the "A" in the model number when referring to the first production series models. However models without the "A" at the end of the model number are the same as the models with the "A".
- Source extérieure
- Ernst Erb
- Littérature
- Rider's Perpetual, Volume 11 = ca. 1940 and before (Rider's 11-44)
- Schémathèque (1)
- Airline Radio Service Manuals 1929-42 Volume II (Pages 169-172)
- D'autres Modèles
-
Vous pourrez trouver sous ce lien 2338 modèles d'appareils, 1472 avec des images et 1834 avec des schémas.
Tous les appareils de Montgomery Ward & Co. (Wards, Airline); Chicago, IL