ML52CW2
Motorola Canada Ltd., Toronto
- Country
- Canada
- Manufacturer / Brand
- Motorola Canada Ltd., Toronto
- Year
- 1952 ?
- Category
- Broadcast Receiver - or past WW2 Tuner
- Radiomuseum.org ID
- 306688
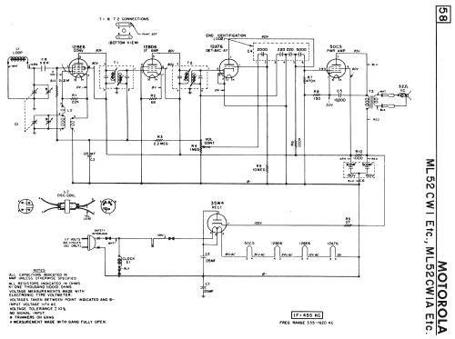
Click on the schematic thumbnail to request the schematic as a free document.
- Number of Tubes
- 5
- Main principle
- Superheterodyne (common); ZF/IF 455 kHz; 2 AF stage(s)
- Tuned circuits
- 6 AM circuit(s)
- Wave bands
- Broadcast only (MW).
- Power type and voltage
- Alternating Current supply (AC) / 60 Hz, 117 Volt
- Loudspeaker
- Permanent Magnet Dynamic (PDyn) Loudspeaker (moving coil) / Ø 3.5 inch = 8.9 cm
- Material
- Plastics (no bakelite or catalin)
- from Radiomuseum.org
- Model: ML52CW2 - Motorola Canada Ltd., Toronto
- Shape
- Tablemodel with Clock ((Alarm-) Clock Radio).
- Notes
-
The Motorola model ML52CW2 is a 5-tube clock radio with internal ferrite rod antenna. Models ML52CW1, ML52CW1A, ML52CW2, ML52CW2A, ML52CW3, ML52CW3A, ML52CW4 and ML52CW4A all share the same schematic.
- Literature/Schematics (1)
- Radio College of Canada (RCC) (Supplement 30)
- Author
- Model page created by Tom Seeger. See "Data change" for further contributors.
- Other Models
-
Here you find 100 models, 79 with images and 91 with schematics for wireless sets etc. In French: TSF for Télégraphie sans fil.
All listed radios etc. from Motorola Canada Ltd., Toronto