ML52CW2A
Motorola Canada Ltd., Toronto
- Pays
- Canada
- Fabricant / Marque
- Motorola Canada Ltd., Toronto
- Année
- 1952 ?
- Catégorie
- Radio - ou tuner d'après la guerre 1939-45
- Radiomuseum.org ID
- 306689
Cliquez sur la vignette du schéma pour le demander en tant que document gratuit.
- No. de tubes
- 5
- Principe général
- Super hétérodyne (en général); FI/IF 455 kHz; 2 Etage(s) BF
- Circuits accordés
- 6 Circuits MA (AM)
- Gammes d'ondes
- PO uniquement
- Tension / type courant
- Alimentation Courant Alternatif (CA) / 60 Hz, 117 Volt
- Haut-parleur
- HP dynamique à aimant permanent + bobine mobile / Ø 3.5 inch = 8.9 cm
- Matière
- Plastique moderne (pas de bakélite, ni de catalin)
- De Radiomuseum.org
- Modèle: ML52CW2A - Motorola Canada Ltd., Toronto
- Forme
- Modèle de table avec réveil ou horloge
- Remarques
-
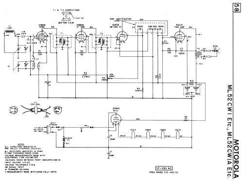
The Motorola model ML52CW2A is a 5-tube clock radio with internal ferrite rod antenna. Models ML52CW1, ML52CW1A, ML52CW2, ML52CW2A, ML52CW3, ML52CW3A, ML52CW4 and ML52CW4A all share the same schematic.
- Schémathèque (1)
- Radio College of Canada (RCC) (Supplement 30)
- Auteur
- Modèle crée par Tom Seeger. Voir les propositions de modification pour les contributeurs supplémentaires.
- D'autres Modèles
-
Vous pourrez trouver sous ce lien 100 modèles d'appareils, 79 avec des images et 91 avec des schémas.
Tous les appareils de Motorola Canada Ltd., Toronto