- País
- Estados Unidos
- Fabricante / Marca
- Motorola Inc. (ex Galvin Mfg.Co. Chicago); Schaumburg (IL)
- Año
- 1951 ?
- Categoría
- Autoradio
- Radiomuseum.org ID
- 48771
Haga clic en la miniatura esquemática para solicitarlo como documento gratuito.
- Numero de valvulas
- 6
- Principio principal
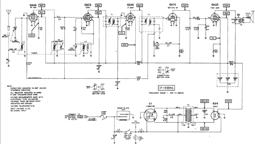
- Superheterodino con paso previo de RF; ZF/IF 455 kHz; 2 Etapas de AF
- Número de circuitos sintonía
- 7 Circuíto(s) AM
- Gama de ondas
- OM (onda media) solamente
- Tensión de funcionamiento
- Bateria recargable / 6 Volt
- Altavoz
- Altavoz dinámico (de imán permanente) / Ø 5.25 inch = 13.3 cm
- Material
- Metálico
- de Radiomuseum.org
- Modelo: 401 - Motorola Inc. ex Galvin Mfg.Co
- Forma
- Chasis (tambien de autoradio)
- Ext. procedencia de los datos
- Ernst Erb
- Referencia esquema
- Beitman Radio Diagrams Vol. 11, 1951
- Mencionado en
- Photofact Folder, Howard W. SAMS (Date 5-1951, Set 131, Folder 12)
- Documentación / Esquemas (1)
- Rider's Perpetual, Volume 22 = covering 1951
- Otros modelos
-
Donde encontrará 4655 modelos, 2982 con imágenes y 4153 con esquemas.
Ir al listado general de Motorola Inc. (ex Galvin Mfg.Co. Chicago); Schaumburg (IL)
Colecciones
El modelo 401 es parte de las colecciones de los siguientes miembros.