57W1B Ch= HS-525
Motorola Inc. (ex Galvin Mfg.Co. Chicago); Schaumburg (IL)
- País
- Estados Unidos
- Fabricante / Marca
- Motorola Inc. (ex Galvin Mfg.Co. Chicago); Schaumburg (IL)
- Año
- 1956 ?
- Categoría
- Radio - o Sintonizador pasado WW2
- Radiomuseum.org ID
- 82726
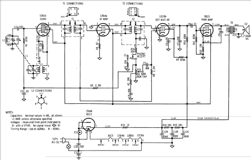
Haga clic en la miniatura esquemática para solicitarlo como documento gratuito.
- Numero de valvulas
- 5
- Principio principal
- Superheterodino en general; ZF/IF 455 kHz; 2 Etapas de AF
- Número de circuitos sintonía
- 6 Circuíto(s) AM
- Gama de ondas
- OM (onda media) solamente
- Tensión de funcionamiento
- Red: Aparato AC/DC. / 110 - 120 Volt
- Altavoz
- Altavoz dinámico (de imán permanente) / Ø 4 inch = 10.2 cm
- de Radiomuseum.org
- Modelo: 57W1B Ch= HS-525 - Motorola Inc. ex Galvin Mfg.Co
- Forma
- Sobremesa apaisado (tamaño grande).
- Referencia esquema
- Beitman Radio Diagrams Vol. 17, 1957
- Documentación / Esquemas (1)
- Photofact Folder, Howard W. SAMS (Date 4-57, Set 353, Folder 9)
- Autor
- Modelo creado por Egon Penker. Ver en "Modificar Ficha" los participantes posteriores.
- Otros modelos
-
Donde encontrará 4653 modelos, 2980 con imágenes y 4153 con esquemas.
Ir al listado general de Motorola Inc. (ex Galvin Mfg.Co. Chicago); Schaumburg (IL)