Power-10 7X24W Ch= HS-688
Motorola Inc. (ex Galvin Mfg.Co. Chicago); Schaumburg (IL)
- Pays
- Etats-Unis
- Fabricant / Marque
- Motorola Inc. (ex Galvin Mfg.Co. Chicago); Schaumburg (IL)
- Année
- 1959
- Catégorie
- Radio - ou tuner d'après la guerre 1939-45
- Radiomuseum.org ID
- 72175
Cliquez sur la vignette du schéma pour le demander en tant que document gratuit.
- No. de transistors
- 7
- Principe général
- Super hétérodyne avec étage HF; FI/IF 455 kHz; 2 Etage(s) BF
- Circuits accordés
- 5 Circuits MA (AM)
- Gammes d'ondes
- PO uniquement
- Tension / type courant
- Piles (rechargeables ou/et sèches) / 4 x 1.5 Volt
- Haut-parleur
- HP dynamique à aimant permanent + bobine mobile / Ø 2.75 inch = 7 cm
- De Radiomuseum.org
- Modèle: Power-10 7X24W Ch= HS-688 - Motorola Inc. ex Galvin Mfg.Co
- Forme
- Portable, appareil de poche. Taille < 20cm
- Remarques
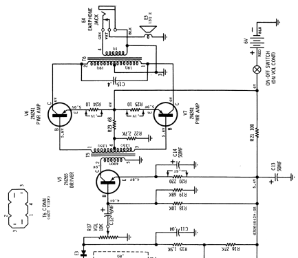
- Motorola model 7X24W is a portable 7 transistor, 3 diode AM radio. AM Tuning Range: 535 to 1620 KHz. Color = Antique White (front) and Gold (rear). Earphone jack is located on bottom of radio which disconnects the speaker for private listening.
- Source du schéma
- Beitman Radio Diagrams Vol. 19, 1959
- Schémathèque (1)
- Photofact Folder, Howard W. SAMS (Date 11-59, Set 462, Folder 12)
- Schémathèque (2)
- - - Manufacturers Literature
- Auteur
- Modèle crée par Hinrich Grensemann † 15.5.16. Voir les propositions de modification pour les contributeurs supplémentaires.
- D'autres Modèles
-
Vous pourrez trouver sous ce lien 4655 modèles d'appareils, 2982 avec des images et 4154 avec des schémas.
Tous les appareils de Motorola Inc. (ex Galvin Mfg.Co. Chicago); Schaumburg (IL)
Collections
Le modèle Power-10 fait partie des collections des membres suivants.