X15A Ch= HS-796
Motorola Inc. (ex Galvin Mfg.Co. Chicago); Schaumburg (IL)
- Country
- United States of America (USA)
- Manufacturer / Brand
- Motorola Inc. (ex Galvin Mfg.Co. Chicago); Schaumburg (IL)
- Year
- 1960
- Category
- Broadcast Receiver - or past WW2 Tuner
- Radiomuseum.org ID
- 85572
Click on the schematic thumbnail to request the schematic as a free document.
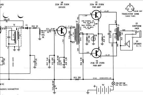
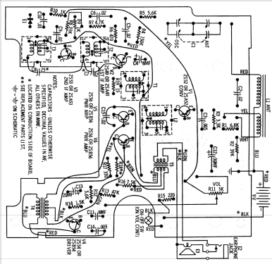
- Number of Transistors
- 6
- Main principle
- Superheterodyne (common); ZF/IF 455 kHz; 2 AF stage(s)
- Tuned circuits
- 5 AM circuit(s)
- Wave bands
- Broadcast only (MW).
- Power type and voltage
- Dry Batteries / 9 Volt
- Loudspeaker
- Permanent Magnet Dynamic (PDyn) Loudspeaker (moving coil) / Ø 2.25 inch = 5.7 cm
- Material
- Plastics (no bakelite or catalin)
- from Radiomuseum.org
- Model: X15A Ch= HS-796 - Motorola Inc. ex Galvin Mfg.Co
- Shape
- Very small Portable or Pocket-Set (Handheld) < 8 inch.
- Notes
- The Motorola model X15A is a 6 transistor, 1 thermistor and 1 diode portable AM receiver. AM band tuning range: 532-1620KHz. An earphone jack is located on side of radio which disconnects the speaker for private listening. Cabinet color = Gray-Blue.
- Circuit diagram reference
- Beitman Radio Diagrams Vol. 21, 1961
- Literature/Schematics (1)
- - - Manufacturers Literature
- Author
- Model page created by Egon Penker. See "Data change" for further contributors.
- Other Models
-
Here you find 4655 models, 2982 with images and 4153 with schematics for wireless sets etc. In French: TSF for Télégraphie sans fil.
All listed radios etc. from Motorola Inc. (ex Galvin Mfg.Co. Chicago); Schaumburg (IL)