X23V Ch= HS-880
Motorola Inc. (ex Galvin Mfg.Co. Chicago); Schaumburg (IL)
- País
- Estados Unidos
- Fabricante / Marca
- Motorola Inc. (ex Galvin Mfg.Co. Chicago); Schaumburg (IL)
- Año
- 1961
- Categoría
- Radio - o Sintonizador pasado WW2
- Radiomuseum.org ID
- 136299
Haga clic en la miniatura esquemática para solicitarlo como documento gratuito.
- Numero de transistores
- 6
- Principio principal
- Superheterodino en general; ZF/IF 455 kHz
- Gama de ondas
- OM (onda media) solamente
- Tensión de funcionamiento
- Pilas / 9 Volt
- Altavoz
- Altavoz dinámico (de imán permanente) / Ø 2 inch = 5.1 cm
- Material
- Plástico moderno (Nunca bakelita o catalina)
- de Radiomuseum.org
- Modelo: X23V Ch= HS-880 - Motorola Inc. ex Galvin Mfg.Co
- Forma
- Portátil de bolsillo , menor de 20cm.
- Anotaciones
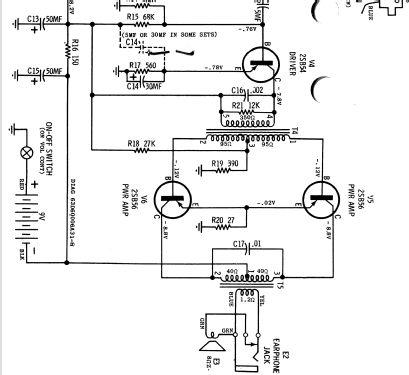
- The Motorola model X23V is a portable 6 transistor and 1 diode AM radio. AM Tuning Range: 532 to 1620 KHz. Color = Violet. Earphone jack is located on side of radio which disconnects the speaker for private listening. Sams photofact, set 582, folder 8, date 6-62, features the Motorola models X23B, X23E, X23V (Ch=HS-880) and X24N, X24W (Ch=HS-881) as the same schematic
- Referencia esquema
- Beitman Radio Diagrams Vol. 22, 1962
- Documentación / Esquemas (1)
- Photofact Folder, Howard W. SAMS (Set 582 folder 8 date 6-62)
- Documentación / Esquemas (2)
- - - Manufacturers Literature
- Autor
- Modelo creado por Peter Hoddow. Ver en "Modificar Ficha" los participantes posteriores.
- Otros modelos
-
Donde encontrará 4655 modelos, 2982 con imágenes y 4154 con esquemas.
Ir al listado general de Motorola Inc. (ex Galvin Mfg.Co. Chicago); Schaumburg (IL)