High Fidelity Pre-Amplifier
Mullard Wireless, London (see also Mullard Radio Valve)
- Country
- Great Britain (UK)
- Manufacturer / Brand
- Mullard Wireless, London (see also Mullard Radio Valve)
- Year
- 1955
- Category
- Audio Amplifier or -mixer
- Radiomuseum.org ID
- 283570
Click on the schematic thumbnail to request the schematic as a free document.
- Number of Tubes
- 3
- Main principle
- Audio-Amplification
- Wave bands
- - without
- Power type and voltage
- Powered by external power supply or a main unit. / DC: 250 & AC: 6.3 Volt
- Loudspeaker
- - For headphones or amp.
- Material
- Metal case
- from Radiomuseum.org
- Model: High Fidelity Pre-Amplifier - Mullard Wireless, London see
- Shape
- Chassis only or for «building in»
- Notes
-
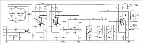
High fidelity pre-amplifier designed by W.A. Ferguson for Mullard in 1955.
This pre-amplifier is designed to be used with High Fidelity 20 Watt Power Amplifier.
Requires 250DC at 3mA and 6.3V AC.
The “Phono” input incorporates RIAA equalization for micro groove records.
- Mentioned in
- - - Manufacturers Literature
- Author
- Model page created by Gary Cowans. See "Data change" for further contributors.
- Other Models
-
Here you find 144 models, 118 with images and 59 with schematics for wireless sets etc. In French: TSF for Télégraphie sans fil.
All listed radios etc. from Mullard Wireless, London (see also Mullard Radio Valve)