• Jahr
  • 1956 ??
  • Kategorie
  • Ton-/Bildspeichergerät oder -Spieler
  • Radiomuseum.org ID
  • 356068
    • anderer Name: La Voix de son Maître

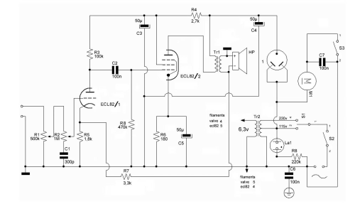
Klicken Sie auf den Schaltplanausschnitt, um diesen kostenlos als Dokument anzufordern.

 Technische Daten

  • Anzahl Röhren
  • 2
  • Hauptprinzip
  • NF-Verstärkung; 1 NF-Stufe(n)
  • Wellenbereiche
  • - ohne
  • Spezialitäten
  • Plattenspieler+NFV+LS
  • Betriebsart / Volt
  • Wechselstromspeisung / 110-230 Volt
  • Lautsprecher
  • Dynamischer LS, keine Erregerspule (permanentdynamisch) / Ø 20 cm = 7.9 inch
  • Material
  • Gerät mit Holzgehäuse
  • von Radiomuseum.org
  • Modell: Discophone [ancienne version] - Pathé-Marconi, Les IME I.M.E.,
  • Form
  • Tischmodell, Zusatz nicht bekannt - allgemein.
  • Abmessungen (BHT)
  • 365 x 185 x 265 mm / 14.4 x 7.3 x 10.4 inch
  • Bemerkung
  • Deux boutons sur côté droit: volume/marche-arrêt et tonalité.
    Tourne disques sans changeur Pathé-Marconi 4 vitesses.
    L'auto-transformateur gère par son primaire l'alimentation du moteur du tourne-disque + un voyant néon en 115 volts et la HT en 230 volts, son secondaire alimente uniquement le 6.3 volts filaments des deux lampes.
    Electronique reliée directement au secteur mais isolée de la platine disque.

    Le modèle portant l' ID=77399 est le successeur de ce modèle.

  • Autor
  • Modellseite von Vincent Baccialone angelegt. Siehe bei "Änderungsvorschlag" für weitere Mitarbeit.

 Sammlungen | Museen | Literatur

Sammlungen

Das Modell Discophone befindet sich in den Sammlungen folgender Mitglieder.

 Forum