- Produttore / Marca
- Philco, Philadelphia Stg. Batt. Co.; USA
- Anno
- 1954 ?
- Categoria
- Amplificatore audio o mixer audio
- Radiomuseum.org ID
- 80942
Clicca sulla miniatura dello schema per richiederlo come documento gratuito.
- Numero di tubi
- 3
- Principio generale
- Amplificatore audio
- Gamme d'onda
- - senza
- Particolarità
- Giradischi+AmplifBF+Altoparlant
- Tensioni di funzionamento
- Alimentazione a corrente alternata (CA) / 105 - 125 Volt
- Altoparlante
- AP magnetodinamico (magnete permanente e bobina mobile) / Ø 5 inch = 12.7 cm
- Radiomuseum.org
- Modello: C-1334 - Philco, Philadelphia Stg. Batt
- Forma
- Soprammobile a cassapanca o cassetta, solitamente con coperchio (NON a leggio)
- Annotazioni
- The Philco Model C-1334 is an AC Operated Phono Amplifier with 3 Speed Manual Record Changer.
- Fonte dei dati
- Beitman Radio Diagrams, Vol. 15, 1955
- Letteratura / Schemi (1)
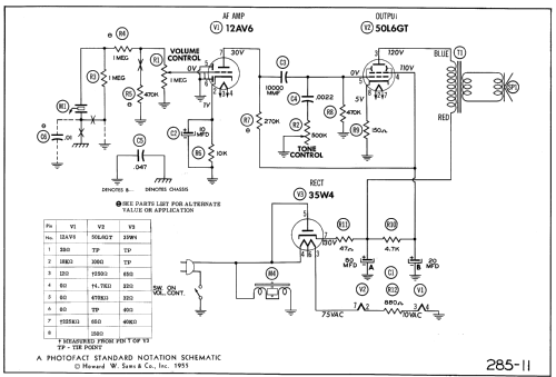
- Photofact Folder, Howard W. SAMS (Date 8-55, Set 285, Folder 11)
- Autore
- Modello inviato da Egon Penker. Utilizzare "Proponi modifica" per inviare ulteriori dati.
- Altri modelli
-
In questo link sono elencati 4120 modelli, di cui 2227 con immagini e 3768 con schemi.
Elenco delle radio e altri apparecchi della Philco, Philadelphia Stg. Batt. Co.; USA