RP-3 Wireless Record Player
Philco, Philadelphia Stg. Batt. Co.; USA
- Country
- United States of America (USA)
- Manufacturer / Brand
- Philco, Philadelphia Stg. Batt. Co.; USA
- Year
- 1938–1940
- Category
- Sound/Video Recorder and/or Player
- Radiomuseum.org ID
- 51538
Click on the schematic thumbnail to request the schematic as a free document.
- Number of Tubes
- 2
- Wave bands
- - without
- Details
- Record Player (not changer)
- Power type and voltage
- Alternating Current supply (AC) / 115 Volt
- Material
- Wooden case
- from Radiomuseum.org
- Model: RP-3 Wireless Record Player - Philco, Philadelphia Stg. Batt
- Shape
- Tablemodel, Box - most often with Lid (NOT slant panel).
- Notes
-
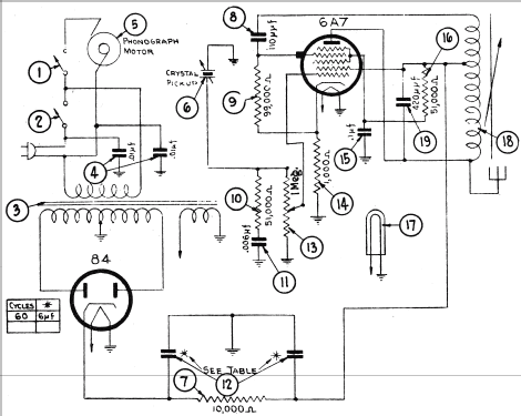
Wireless Record Player, front curved plinth with lid, pick-up and arm in the lid. Closing the lid lowers the pick-up. Transmitting on 530-580 kc (adjustable); the 1939 models RP-1, RP-2, RP-3 and RP-4 use the same chassis.
- External source of data
- Ernst Erb
- Circuit diagram reference
- Rider's Perpetual, Volume 11 = ca. 1940 and before
- Mentioned in
- Philco Radio 1928-1942, R. Ramirez
- Literature/Schematics (1)
- Philco 1939 RMS Yearbook
- Literature/Schematics (3)
- Philco Folder PR-739, for 1940
- Other Models
-
Here you find 4120 models, 2228 with images and 3768 with schematics for wireless sets etc. In French: TSF for Télégraphie sans fil.
All listed radios etc. from Philco, Philadelphia Stg. Batt. Co.; USA