Playby 22GF403 /03L
Philips; Eindhoven (tubes international!); Miniwatt
- Country
- Netherlands
- Manufacturer / Brand
- Philips; Eindhoven (tubes international!); Miniwatt
- Year
- 1971–1975
- Category
- Sound/Video Recorder and/or Player
- Radiomuseum.org ID
- 93596
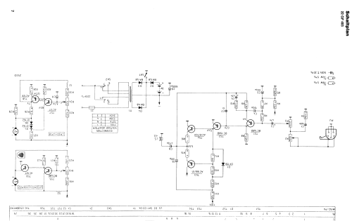
Click on the schematic thumbnail to request the schematic as a free document.
- Number of Transistors
- 6
- Main principle
- Audio-Amplification
- Wave bands
- - without
- Details
- Rec.Player+Audio.Amp+LS
- Power type and voltage
- Line / Batteries (any type) / 110; 127; 220; 240 / 6×1,5 Volt
- Loudspeaker
- Permanent Magnet Dynamic (PDyn) Loudspeaker (moving coil) - elliptical
- Power out
- 1.5 W (unknown quality)
- Material
- Plastics (no bakelite or catalin)
- from Radiomuseum.org
- Model: Playby 22GF403 /03L - Philips; Eindhoven tubes
- Shape
- Portable set > 8 inch (also usable without mains)
- Dimensions (WHD)
- 410 x 260 x 80 mm / 16.1 x 10.2 x 3.1 inch
- Notes
- Geschwindigkeiten: 33/45/78 UpM;
Keramiksystem GP224 mit Duplonadel 946/SS50.
- Net weight (2.2 lb = 1 kg)
- 2.9 kg / 6 lb 6.2 oz (6.388 lb)
- Source of data
- Handbuch VDRG 1971/1972
- Mentioned in
- -- Original prospect or advert
- Author
- Model page created by Wolfgang Winkler. See "Data change" for further contributors.
- Other Models
-
Here you find 5247 models, 4384 with images and 3450 with schematics for wireless sets etc. In French: TSF for Télégraphie sans fil.
All listed radios etc. from Philips; Eindhoven (tubes international!); Miniwatt
Collections
The model Playby is part of the collections of the following members.