Fernbedienung NT1162 Typ 63
Philips Radios - Deutschland
- Country
- Germany
- Manufacturer / Brand
- Philips Radios - Deutschland
- Year
- 1963
- Category
- Miscellaneous (Other, Various) - see notes
- Radiomuseum.org ID
- 104018
-
- Brand: Deutsche Philips-Ges.
Click on the schematic thumbnail to request the schematic as a free document.
- Wave bands
- - without
- Power type and voltage
- No Power needed
- Loudspeaker
- - For headphones or amp.
- Material
- Plastics (no bakelite or catalin)
- from Radiomuseum.org
- Model: Fernbedienung NT1162 [Typ 63] - Philips Radios - Deutschland
- Notes
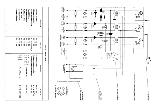
- Kabelfernbedienung mit Ohrhörer NP1021 (5 Ohm) für TV-Geräte.
- Mentioned in
- -- Original-techn. papers.
- Author
- Model page created by Franz Born †. See "Data change" for further contributors.
- Other Models
-
Here you find 2548 models, 2260 with images and 1565 with schematics for wireless sets etc. In French: TSF for Télégraphie sans fil.
All listed radios etc. from Philips Radios - Deutschland
Collections
The model Fernbedienung is part of the collections of the following members.