14S7071G Ch= KCS102F
RCA (RCA Victor Co. Inc.); New York (NY)
- País
- Estados Unidos
- Fabricante / Marca
- RCA (RCA Victor Co. Inc.); New York (NY)
- Año
- 1957 ?
- Categoría
- Televisión (TV) o monitor
- Radiomuseum.org ID
- 312602
-
- alternative name: RCA Manufacturing || Victor Talking Machine
Haga clic en la miniatura esquemática para solicitarlo como documento gratuito.
- Numero de valvulas
- 15
- Principio principal
- Superheterodino con paso previo de RF
- Gama de ondas
- Bandas de recepción puestas en notas.
- Tensión de funcionamiento
- Red: Corriente alterna (CA, Inglés = AC) / 60 Hz, 117V = 110 -120 Volt
- Altavoz
- Altavoz dinámico (de imán permanente)
- Material
- Plástico moderno (Nunca bakelita o catalina)
- de Radiomuseum.org
- Modelo: 14S7071G Ch= KCS102F - RCA RCA Victor Co. Inc.; New
- Forma
- Sobremesa de cualquier forma, detalles no conocidos.
- Anotaciones
-
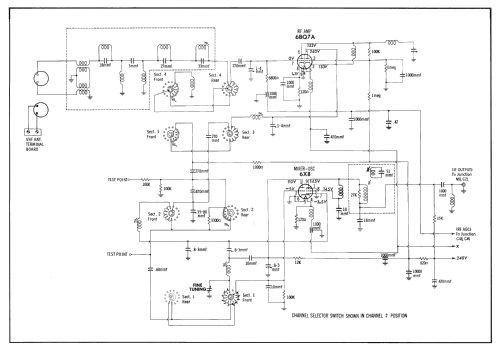
RCA model 14-S-7071G is a 14" B/W TV with US standard VHF Tuner channels 2 thru 13, 14 thru 83 UHF. Equipped with chassis KCS102F, VHF tuner KRK22R and picture tube 14RP4A.
- Mencionado en
- Photofact Folder, Howard W. SAMS (Set 367 Folder 1 Production changes bulletin 189 dated 8-57)
- Documentación / Esquemas (1)
- Photofact Folder, Howard W. SAMS (Set 354 Folder 16 dated 4-57)
- Autor
- Modelo creado por Dirk Taekels. Ver en "Modificar Ficha" los participantes posteriores.
- Otros modelos
-
Donde encontrará 5179 modelos, 3252 con imágenes y 4216 con esquemas.
Ir al listado general de RCA (RCA Victor Co. Inc.); New York (NY)