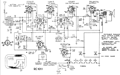
56X Ch= RC-1011B 3rd Production
RCA (RCA Victor Co. Inc.); New York (NY)
- Pays
- Etats-Unis
- Fabricant / Marque
- RCA (RCA Victor Co. Inc.); New York (NY)
- Année
- 1945/1946
- Catégorie
- Radio - ou tuner d'après la guerre 1939-45
- Radiomuseum.org ID
- 90268
-
- alternative name: RCA Manufacturing || Victor Talking Machine
Cliquez sur la vignette du schéma pour le demander en tant que document gratuit.
- No. de tubes
- 6
- Principe général
- Super hétérodyne (en général); FI/IF 455 kHz
- Gammes d'ondes
- PO uniquement
- Tension / type courant
- Appareil tous courants (CA / CC) / 105-125 Volt
- Haut-parleur
- HP dynamique à aimant permanent + bobine mobile / Ø 5 inch = 12.7 cm
- Puissance de sortie
- 1.5 W (qualité inconnue)
- Matière
- Plastique moderne (pas de bakélite, ni de catalin)
- De Radiomuseum.org
- Modèle: 56X Ch= RC-1011B [3rd Production] - RCA RCA Victor Co. Inc.; New
- Forme
- Modèle de table générique
- Dimensions (LHP)
- 12 x 7.75 x 6.75 inch / 305 x 197 x 171 mm
- Remarques
- The RCA model 56X has a brown molded "plastic" cabinet. 3rd Production. Tunes 540-1620 kc. See also the many other models before and after with the same cabinet but different tubes and also model 56X2, the same in "antique Ivory enamel". The advertisment writes: "has the famous "Golden Throat". No aerial or ground required.
- Prix de mise sur le marché
- 24.95 $
- Littérature
- Radio Retailing (Radio & Television R.) (October 1945 page 76. March 1946 page 78.)
- Schémathèque (1)
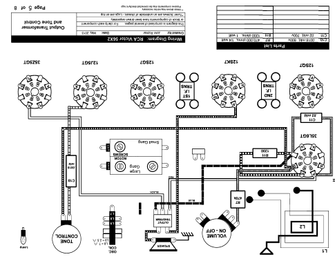
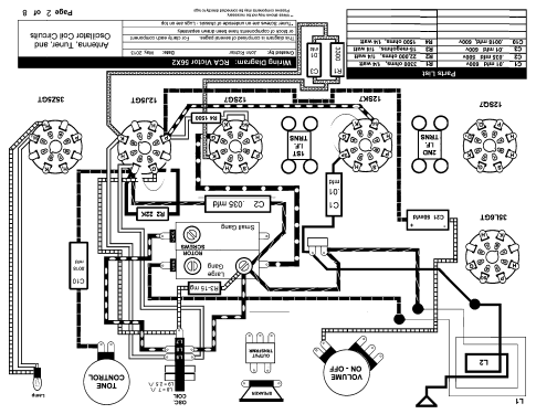
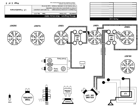
- RCA Victor Instruments Service Notes 1945
- Schémathèque (2)
- RCA Victor Service Notes "Red Book" Series (RCA Victor Service Data 1943-1946, Page 45)
- Auteur
- Modèle crée par Vitor Oliveira. Voir les propositions de modification pour les contributeurs supplémentaires.
- D'autres Modèles
-
Vous pourrez trouver sous ce lien 5179 modèles d'appareils, 3252 avec des images et 4216 avec des schémas.
Tous les appareils de RCA (RCA Victor Co. Inc.); New York (NY)