Silvertone 3002 Ch= 132.054 Order=57D 03002
Sears, Roebuck & Co.; Chicago (IL)
- Produttore / Marca
- Sears, Roebuck & Co.; Chicago (IL)
- Anno
- 1953–1956
- Categoria
- Radio (o sintonizzatore del dopoguerra WW2)
- Radiomuseum.org ID
- 56158
-
- Brand: Silvertone
Clicca sulla miniatura dello schema per richiederlo come documento gratuito.
- Numero di tubi
- 4
- Principio generale
- Supereterodina (in generale); ZF/IF 455 kHz; 2 Stadi BF
- N. di circuiti accordati
- 4 Circuiti Mod. Amp. (AM)
- Gamme d'onda
- Solo onde medie (OM).
- Tensioni di funzionamento
- Alimentazione universale (doppia: CC/CA) / 105 - 125 Volt
- Altoparlante
- AP magnetodinamico (magnete permanente e bobina mobile) / Ø 4 inch = 10.2 cm
- Potenza d'uscita
- 0.8 W (qualità ignota)
- Materiali
- Plastica (non bachelite o catalina)
- Radiomuseum.org
- Modello: Silvertone 3002 Ch= 132.054 Order=57D 03002 - Sears, Roebuck & Co.; Chicago
- Forma
- Soprammobile compatto/con bordi arrotondati/midget senza pulsantiera/tastiera.<= 35 cm (Sometimes with handle but for mains only).
- Dimensioni (LxAxP)
- 9 x 5.25 x 4 inch / 229 x 133 x 102 mm
- Annotazioni
-
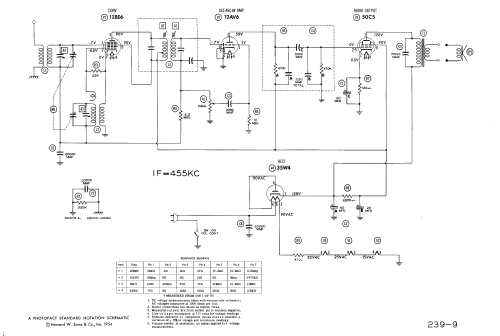
The Silvertone models 3001 (color Brown) and 3002 (color Ivory) from Sears Roebuck & Co. with chassis 132.054 are AC-DC operated AM superheterodyne receivers. The superhet has only 4 tuned circuits.
- Prezzo nel primo anno
- 11.95 $
- Fonte esterna dei dati
- Ernst Erb
- Fonte dei dati
- The Radio Collector's Directory and Price Guide 1921 - 1965
- Riferimenti schemi
- Rider's Perpetual, Volume 23 (last), covering up to 1954
- Bibliografia
- Collector's Guide to Antique Radios 4. Edition
- Letteratura / Schemi (1)
- Machine Age to Jet Age II (SAMS Photofact Date 5-54, set 239, folder 9)
- Letteratura / Schemi (3)
- Sears, Roebuck Catalogs (Silvertone) (Fall & Winter 1953/54 page 886. Spring & Summer 1954 page 772. Fall & Winter 1954/55 page 918.)
- Letteratura / Schemi (4)
- Sears, Roebuck Catalogs (Silvertone) (Spring/Summer 1955, page 778. Spring & Summer 1956, page 833.)
- Altri modelli
-
In questo link sono elencati 5533 modelli, di cui 3235 con immagini e 4241 con schemi.
Elenco delle radio e altri apparecchi della Sears, Roebuck & Co.; Chicago (IL)