Silvertone All-Electric Console Order= 57LM 1588
Sears, Roebuck & Co.; Chicago (IL)
- Produttore / Marca
- Sears, Roebuck & Co.; Chicago (IL)
- Anno
- 1933/1934
 
      - Categoria
- Radio (o sintonizzatore del dopoguerra WW2)
- Radiomuseum.org ID
- 203781
- 
        - Brand: Silvertone
 
Clicca sulla miniatura dello schema per richiederlo come documento gratuito.
- Numero di tubi
- 7
- Principio generale
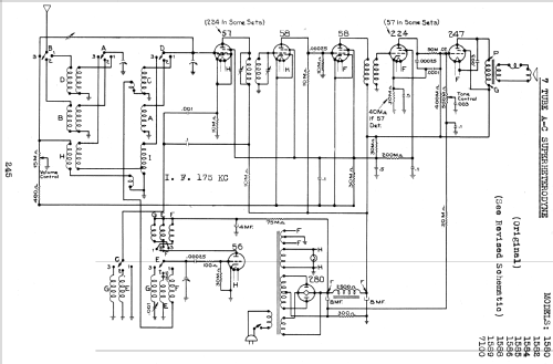
- Supereterodina (in generale); ZF/IF 175 kHz; 2 Stadi BF
- Gamme d'onda
- Onde medie (OM) e 2 gamme di onde corte (2 x OC).
- Tensioni di funzionamento
- Alimentazione a corrente alternata (CA) / 110- 120 Volt
- Altoparlante
- AP elettrodinamico (bobina mobile e bobina di eccitazione/di campo) / Ø 10 inch = 25.4 cm
- Materiali
- Mobile in legno
- Radiomuseum.org
- Modello: Silvertone All-Electric Console Order= 57LM 1588 - Sears, Roebuck & Co.; Chicago
- Forma
- Console, con gambe d'appoggio basse (< 50%).
- Dimensioni (LxAxP)
- 39.25 x 24 x 13.5 inch / 997 x 610 x 343 mm
- Annotazioni
- The Sears Silvertone 1588, a 6-legged lowboy with stretcher base, has a "Micro-Vision Triple Scale Dial". This is a moving scale AND a moving pointer that move in opposite directions! The loudspeaker has a hum bucking coil. Has a 3-gang tuning condenser but no RF stage - and reduced number of IF circuits depending on schematic version (referred to as a "self-tuned" IF output transformer). The model 1588 could be ordered for 25 cycle line power without any additional cost. The Silvertone console 1587 and the cathedral 1585 share the same chassis / schematic - see list below. Catalog states: "For long and short wave reception" , however this statement is incorrect and the model actually has the broadcast and two SW bands -  see more details in this link. This model is a domestic version and the mains transformer has no taps. But there is also a "Universal transformer" for 40 to 60 cycle available with taps: 115, 130, 155 and 230 volts. Walnut finished cabinet with 5-ply walnut veneer front. We have yet no explanation about the chassis, since this model has ony 3 knobs, not five. Samples show that the picture is not an error in the catalog #166. 
 Order number 57LM 1588 1/4 for $ 43.50 or for easy payment: $ 5 "down" cash and $ 5 per month until paid $ 47.75. See details and summaries about Sears catalogs etc.
- Prezzo nel primo anno
- 43.50 $
- Fonte dei dati
- Pre-War Consoles
- Bibliografia
- The Sears Silvertone Catalogs 1930-1942 (page 64)
- Letteratura / Schemi (1)
- Sears, Roebuck Catalogs (Silvertone) (#166, Spring & Summer 1933, page 502.)
- Autore
- Modello inviato da Hans-Joachim Korn † 16.11.15. Utilizzare "Proponi modifica" per inviare ulteriori dati.
- Altri modelli
- 
        In questo link sono elencati 5533 modelli, di cui 3235 con immagini e 4241 con schemi. 
 Elenco delle radio e altri apparecchi della Sears, Roebuck & Co.; Chicago (IL)
 
                
                
                
                
                
                
                
                
               