- Country
- Canada
- Manufacturer / Brand
- Stromberg Carlson Telephone Mfg. CO. of Canada Ltd; Toronto
- Year
- 1950 ?
- Category
- Broadcast Receiver - or past WW2 Tuner
- Radiomuseum.org ID
- 294423
Click on the schematic thumbnail to request the schematic as a free document.
- Number of Tubes
- 6
- Main principle
- Superhet with RF-stage; ZF/IF 455 kHz; 2 AF stage(s)
- Tuned circuits
- 6 AM circuit(s)
- Wave bands
- Broadcast only (MW).
- Power type and voltage
- Alternating Current supply (AC) / 105 to 125 Volt
- Loudspeaker
- Permanent Magnet Dynamic (PDyn) Loudspeaker (moving coil) / Ø 8 inch = 20.3 cm
- Power out
- 1.2 W (2 W max.)
- Material
- Wooden case
- from Radiomuseum.org
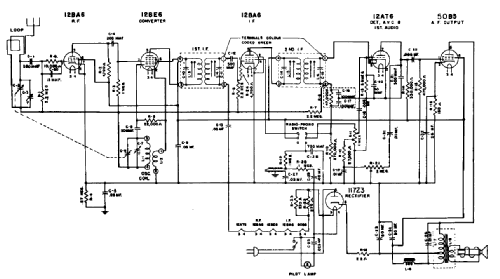
- Model: 2061 - Stromberg Carlson Telephone
- Shape
- Console with any shape - in general
- Notes
-
The Canadian Stromberg-Carlson model 2061 is a 6-tube console radio with internal loop antenna. For 25 or 60 Hz depending on nameplate rating.
- Literature/Schematics (1)
- Radio College of Canada (RCC) (Supplement 23 page 83 and 90)
- Author
- Model page created by Tom Seeger. See "Data change" for further contributors.
- Other Models
-
Here you find 51 models, 39 with images and 29 with schematics for wireless sets etc. In French: TSF for Télégraphie sans fil.
All listed radios etc. from Stromberg Carlson Telephone Mfg. CO. of Canada Ltd; Toronto