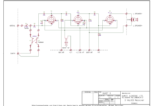
Sumit 3
Sumit Ltd.; London
- Land
- Grossbritannien (UK)
- Hersteller / Marke
- Sumit Ltd.; London
- Jahr
- 1925 ??
- Kategorie
- Rundfunkempfänger (Radio - oder Tuner nach WW2)
- Radiomuseum.org ID
- 360718
Klicken Sie auf den Schaltplanausschnitt, um diesen kostenlos als Dokument anzufordern.
- Anzahl Röhren
- 3
- Röhren
- unknown_Tube unknown_Tube R.C.2
- Hauptprinzip
- Geradeaus oder Audion mit Rückkopplung; 1 NF-Stufe(n)
- Anzahl Kreise
- 1 Kreis(e) AM
- Wellenbereiche
- Mittelwelle, keine anderen.
- Betriebsart / Volt
- Akku und/oder Batterie / 2; 6; 60; 100 Volt
- Lautsprecher
- - Dieses Modell benötigt externe(n) Lautsprecher.
- Material
- Gerät mit Holzgehäuse
- von Radiomuseum.org
- Modell: Sumit 3 - Sumit Ltd.; London
- Form
- Tischgerät, Truhenform, meist mit Deckel (NICHT Schrägpult).
- Abmessungen (BHT)
- 240 x 175 x 200 mm / 9.4 x 6.9 x 7.9 inch
- Nettogewicht
- 2 kg / 4 lb 6.5 oz (4.405 lb)
- Autor
- Modellseite von Helmut Kerninger angelegt. Siehe bei "Änderungsvorschlag" für weitere Mitarbeit.
- Weitere Modelle
-
Hier finden Sie 1 Modelle, davon 1 mit Bildern und 1 mit Schaltbildern.
Alle gelisteten Radios usw. von Sumit Ltd.; London
Sammlungen
Das Modell Sumit 3 befindet sich in den Sammlungen folgender Mitglieder.