3304TA Ch= 1-612-2
Sylvania (Hygrade, GTE, Nilco); Emporium (PA)
- País
- Estados Unidos
- Fabricante / Marca
- Sylvania (Hygrade, GTE, Nilco); Emporium (PA)
- Año
- 1957 ?
- Categoría
- Radio - o Sintonizador pasado WW2
- Radiomuseum.org ID
- 314477
Haga clic en la miniatura esquemática para solicitarlo como documento gratuito.
- Numero de valvulas
- 4
- Principio principal
- Superheterodino en general; ZF/IF 455 kHz
- Gama de ondas
- OM (onda media) solamente
- Tensión de funcionamiento
- Red / Baterías o pilas / AC/DC: 117=105-125 or Battery pack: 7.5 & 75 Volt
- Altavoz
- Altavoz dinámico (de imán permanente) / Ø 4 inch = 10.2 cm
- Material
- Cuero/Tela/ Plástico sobre otros materiales
- de Radiomuseum.org
- Modelo: 3304TA Ch= 1-612-2 - Sylvania Hygrade, GTE, Nilco;
- Forma
- Sobremesa de cualquier forma, detalles no conocidos.
- Anotaciones
-
Sylvania model 3304TA is a three power portable AM receiver.
- Documentación / Esquemas (1)
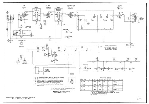
- Photofact Folder, Howard W. SAMS (Set 371 Folder 11 dated 9-57)
- Autor
- Modelo creado por Dirk Taekels. Ver en "Modificar Ficha" los participantes posteriores.
- Otros modelos
-
Donde encontrará 1144 modelos, 459 con imágenes y 1017 con esquemas.
Ir al listado general de Sylvania (Hygrade, GTE, Nilco); Emporium (PA)