Electrophone TD7
Teral; Paris
- Paese
- Francia
- Produttore / Marca
- Teral; Paris
- Anno
- 1968
- Categoria
- Registratore audio/video e/o riproduttore
- Radiomuseum.org ID
- 142781
Clicca sulla miniatura dello schema per richiederlo come documento gratuito.
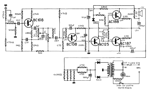
- Numero di transistor
- 5
- Gamme d'onda
- - senza
- Particolarità
- Giradischi+AmplifBF+Altoparlant
- Tensioni di funzionamento
- Alimentazione a corrente alternata (CA) / 110/220 Volt
- Altoparlante
- AP magnetodinamico (magnete permanente e bobina mobile)
- Potenza d'uscita
- 2 W (qualità ignota)
- Materiali
- Mobile in legno
- Radiomuseum.org
- Modello: Electrophone TD7 - Teral; Paris
- Annotazioni
- Platine-changeur automatique tous disques.
- Prezzo nel primo anno
- 299.00 FRF
- Letteratura / Schemi (1)
- Le Haut Parleur 1968
- Autore
- Modello inviato da Raynal Aufils. Utilizzare "Proponi modifica" per inviare ulteriori dati.
- Altri modelli
-
In questo link sono elencati 68 modelli, di cui 61 con immagini e 55 con schemi.
Elenco delle radio e altri apparecchi della Teral; Paris