B46 ANP253
Tesla; Praha, Bratislava etc.
- Country
- Czechoslovakia
- Manufacturer / Brand
- Tesla; Praha, Bratislava etc.
- Year
- 1968 ?
- Category
- Sound/Video Recorder and/or Player
- Radiomuseum.org ID
- 324863
-
- Brand: Supraphon
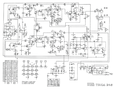
Click on the schematic thumbnail to request the schematic as a free document.
- Number of Transistors
- 13
- Main principle
- Audio-Amplification
- Wave bands
- - without
- Power type and voltage
- Alternating Current supply (AC) / 120; 220 Volt
- Loudspeaker
- Permanent Magnet Dynamic (PDyn) Loudspeaker (moving coil) - elliptical
- Power out
- 4 W (unknown quality)
- Material
- Plastics (no bakelite or catalin)
- from Radiomuseum.org
- Model: B46 ANP253 - Tesla; Praha, Bratislava etc.
- Shape
- Tablemodel with Push Buttons.
- Dimensions (WHD)
- 315 x 120 x 300 mm / 12.4 x 4.7 x 11.8 inch
- Notes
-
4-Spur Monotonbandgerät mit eingebauten Verstärker und Lautsprecher.
Wiedergabe von Stereoaufnahmen über entsprechenden externen Verstärker.
Basischassis ist das B4. Baugleich mit dem ANP270.
- Net weight (2.2 lb = 1 kg)
- 7 kg / 15 lb 6.7 oz (15.419 lb)
- Price in first year of sale
- 850.00 M
- Author
- Model page created by Uwe Friedl. See "Data change" for further contributors.
- Other Models
-
Here you find 1877 models, 1203 with images and 689 with schematics for wireless sets etc. In French: TSF for Télégraphie sans fil.
All listed radios etc. from Tesla; Praha, Bratislava etc.
Collections
The model B46 is part of the collections of the following members.