- País
- Estados Unidos
- Fabricante / Marca
- Webster Co., The, Webster-Chicago, Webcor; Chicago (IL)
- Año
- 1956 ?
- Categoría
- Radio - o Sintonizador pasado WW2
- Radiomuseum.org ID
- 137484
-
- Brand: Webcor
Haga clic en la miniatura esquemática para solicitarlo como documento gratuito.
- Numero de valvulas
- 5
- Principio principal
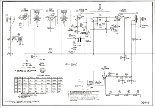
- Superheterodino en general; ZF/IF 455 kHz; 2 Etapas de AF
- Número de circuitos sintonía
- 6 Circuíto(s) AM
- Gama de ondas
- OM (onda media) solamente
- Especialidades
- Tocadiscos con cambiador autom.
- Tensión de funcionamiento
- Red: Corriente alterna (CA, Inglés = AC) / 110 - 120 Volt
- Altavoz
- Altavoz dinámico (de imán permanente) / Ø 5 inch = 12.7 cm
- de Radiomuseum.org
- Modelo: Webcor 1691 - Webster Co., The, Webster-
- Forma
- Sobremesa, caja, normalmente con tapa (panel no inclinado).
- Anotaciones
- The Webcor Modell 1691 is a AC Operated AM Superheterodyne Receiver with 3 Speed Automatic Record Changer.
- Documentación / Esquemas (1)
- Photofact Folder, Howard W. SAMS (Date 9-56, Set 329, Folder 16)
- Autor
- Modelo creado por Egon Penker. Ver en "Modificar Ficha" los participantes posteriores.
- Otros modelos
-
Donde encontrará 448 modelos, 216 con imágenes y 371 con esquemas.
Ir al listado general de Webster Co., The, Webster-Chicago, Webcor; Chicago (IL)