H-167 Ch= V-2119-1
Westinghouse El. & Mfg. Co. - see also Canadian W.
- Pays
- Etats-Unis
- Fabricant / Marque
- Westinghouse El. & Mfg. Co. - see also Canadian W.
- Année
- 1947/1948
- Catégorie
- Radio - ou tuner d'après la guerre 1939-45
- Radiomuseum.org ID
- 66238
-
- alternative name: Westinghouse El. Int.
Cliquez sur la vignette du schéma pour le demander en tant que document gratuit.
- No. de tubes
- 12
- Principe général
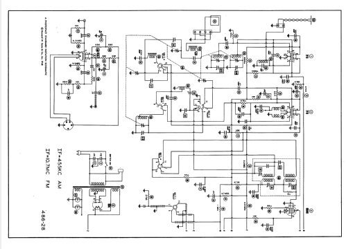
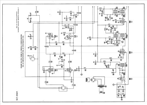
- Super hétérodyne avec étage HF; FI/IF 455/10700 kHz; 3 Etage(s) BF
- Circuits accordés
- 9 Circuits MA (AM) 11 Circuits MF (FM)
- Gammes d'ondes
- PO et FM
- Particularités
- Tourne disque avec changeur
- Tension / type courant
- Alimentation Courant Alternatif (CA) / 105 - 120 Volt
- Haut-parleur
- HP dynamique à électro-aimant (électrodynamique) / Ø 12 inch = 30.5 cm
- Puissance de sortie
- 15 W (qualité inconnue)
- Matière
- Boitier en bois
- De Radiomuseum.org
- Modèle: H-167 Ch= V-2119-1 - Westinghouse El. & Mfg. Co. -
- Forme
- Console de forme générique
- Remarques
-
6SC7 placed in phono pre-amplifier, does not appear in the general scheme
Extra large record storage space.
- Source extérieure
- Ernst Erb
- Source du schéma
- Rider's Perpetual, Volume 18 = 1949 and before
- Littérature
- Photofact Folder, Howard W. SAMS (Set 36, Date 3/48, Folder 486-28)
- Schémathèque (1)
- Beitman Radio Diagrams, Vol. 09, 1949
- Schémathèque (3)
- -- Original prospect or advert (The Westinghouse Folder for 1947.)
- D'autres Modèles
-
Vous pourrez trouver sous ce lien 3157 modèles d'appareils, 1761 avec des images et 2673 avec des schémas.
Tous les appareils de Westinghouse El. & Mfg. Co. - see also Canadian W.