Phantom from ID = 83488
Westinghouse El. & Mfg. Co. - see also Canadian W.
- Land
 - USA
 
- Hersteller / Marke
 - Westinghouse El. & Mfg. Co. - see also Canadian W.
 
- Jahr
 - 9999
 
- Kategorie
 - Rundfunkempfänger (Radio - oder Tuner nach WW2)
 
- Radiomuseum.org ID
 - 83497
 
- 
        
- anderer Name: Westinghouse El. Int.
 
 
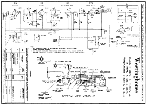
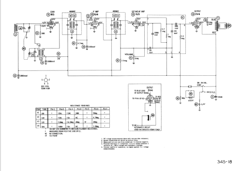
Klicken Sie auf den Schaltplanausschnitt, um diesen kostenlos als Dokument anzufordern.
- Hauptprinzip
 - Superhet allgemein; ZF/IF 455 kHz; 2 NF-Stufe(n)
 
- Anzahl Kreise
 - 6 Kreis(e) AM
 
- Wellenbereiche
 - Mittelwelle, keine anderen.
 
- Betriebsart / Volt
 - Akku und/oder Batterie / 1.5 & 67.5 Volt
 
- Lautsprecher
 - Dynamischer LS, keine Erregerspule (permanentdynamisch)
 
- Material
 - Plastikgehäuse (nicht Bakelit), Thermoplast
 
- von Radiomuseum.org
 - Modell: Phantom from ID = 83488 - Westinghouse El. & Mfg. Co. -
 
- Form
 - Reisegerät > 20 cm (netzunabhängig betreibbar)
 
- Bemerkung
 - Color=white/tan; Battery saver switch.
 
- Autor
 - Modellseite von Egon Penker angelegt. Siehe bei "Änderungsvorschlag" für weitere Mitarbeit.
 
- Weitere Modelle
 - 
        
Hier finden Sie 3157 Modelle, davon 1761 mit Bildern und 2673 mit Schaltbildern.
Alle gelisteten Radios usw. von Westinghouse El. & Mfg. Co. - see also Canadian W.