H-766L4-A Ch= V-2420-1
Westinghouse El. & Mfg. Co. - see also Canadian W.
- Produttore / Marca
- Westinghouse El. & Mfg. Co. - see also Canadian W.
- Anno
- 1961
- Categoria
- Radio (o sintonizzatore del dopoguerra WW2)
- Radiomuseum.org ID
- 88847
-
- alternative name: Westinghouse El. Int.
Clicca sulla miniatura dello schema per richiederlo come documento gratuito.
- Numero di tubi
- 4
- Principio generale
- Supereterodina (in generale); ZF/IF 455 kHz; 2 Stadi BF
- N. di circuiti accordati
- 4 Circuiti Mod. Amp. (AM)
- Gamme d'onda
- Solo onde medie (OM).
- Tensioni di funzionamento
- Alimentazione a corrente alternata (CA) / 105-120 Volt
- Altoparlante
- AP magnetodinamico (magnete permanente e bobina mobile) / Ø 4 inch = 10.2 cm
- Potenza d'uscita
- 0.9 W (qualità ignota)
- Materiali
- Plastica (non bachelite o catalina)
- Radiomuseum.org
- Modello: H-766L4-A Ch= V-2420-1 - Westinghouse El. & Mfg. Co. -
- Forma
- Soprammobile con orologio (radio-orologio, radiosveglia).
- Annotazioni
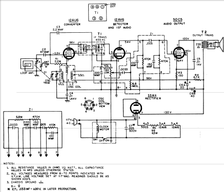
- The Westinghouse model H-766L4-A is a 4 tube AM Clock radio. AM Tuning Range: 540 to 1600 kHz. Has Qty(1) PM 4" speaker. Cabinet color is Cameo Beige.
- Riferimenti schemi
- Beitman Radio Diagrams Vol. 22, 1962
- Letteratura / Schemi (1)
- - - Manufacturers Literature (Westinghouse Datasheet RA5021)
- Autore
- Modello inviato da Egon Penker. Utilizzare "Proponi modifica" per inviare ulteriori dati.
- Altri modelli
-
In questo link sono elencati 3157 modelli, di cui 1761 con immagini e 2673 con schemi.
Elenco delle radio e altri apparecchi della Westinghouse El. & Mfg. Co. - see also Canadian W.