H-79ACS2A Ch= 2507-12
Westinghouse El. & Mfg. Co. - see also Canadian W.
- Country
- United States of America (USA)
- Manufacturer / Brand
- Westinghouse El. & Mfg. Co. - see also Canadian W.
- Year
- 1962
- Category
- Sound/Video Recorder and/or Player
- Radiomuseum.org ID
- 216066
-
- alternative name: Westinghouse El. Int.
Click on the schematic thumbnail to request the schematic as a free document.
- Number of Tubes
- 3
- Main principle
- Audio-Amplification
- Wave bands
- - without
- Details
- Rec.Player+Audio.Amp+LS
- Power type and voltage
- Alternating Current supply (AC) / 105-120 Volt
- Loudspeaker
- 2 Loudspeakers
- Material
- Leather / canvas / plastic - over other material
- from Radiomuseum.org
- Model: H-79ACS2A Ch= 2507-12 - Westinghouse El. & Mfg. Co. -
- Shape
- Tablemodel, Box - most often with Lid (NOT slant panel).
- Notes
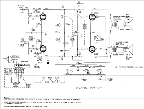
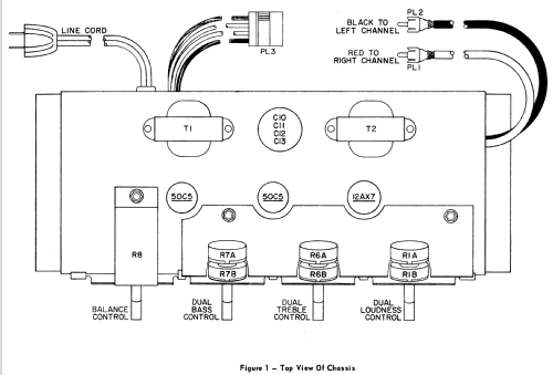
- The Westinghouse model H-79ACS2A is an AC operated 3 tube portable stereo phono amplifier and 4 speed Record Changer. Has Qty(2) Elliptical PM 6" x 9" speakers. Cabinet color is Antique Brown. Has Selenium Rectifier. Uses Record Changer 670V020H01, with speeds of 16, 33, 45 and 78 RPM. For service information on the chassis, refer to Westinghouse model H-79ACS1, H79ACS2. Westinghouse model H-79ACS1A uses the same chassis and schematic, the difference being cabinet color.
- Literature/Schematics (1)
- - - Manufacturers Literature (Westinghouse Datasheets PH6027, PH6017)
- Author
- Model page created by John Kusching. See "Data change" for further contributors.
- Other Models
-
Here you find 3155 models, 1761 with images and 2671 with schematics for wireless sets etc. In French: TSF for Télégraphie sans fil.
All listed radios etc. from Westinghouse El. & Mfg. Co. - see also Canadian W.